产品详情
描述:
TPSM82902 是一款高效、小巧、灵活的同步降压 DC-DC 转换器 MicroSiP 封装模块,易于使用。2.5 MHz 或 1.0 MHz 的可选开关频率允许使用小型组件并提供快速瞬态响应。该器件通过 DCS-Control 拓扑支持 ± 1% 的高 V OUT精度。3V 至 17V 的宽输入电压范围支持各种标称输入,例如 12V 电源轨、单节或多节锂离子电池以及 5V 或 3.3V 电源轨。
TPSM82902 可以在轻负载时自动进入省电模式(如果选择了自动 PFM/PWM)以保持高效率。此外,为了在非常小的负载下提供高效率,该器件具有 4μA 的低典型静态电流。如果启用 AEE,则可在 V IN、V OUT和负载电流上提供高效率。该器件包括一个 MODE/Smart-CONF 输入,用于设置ADP3412JR内部/外部分频器、开关频率、输出电压放电和自动省电模式或强制 PWM 操作。
该器件采用小型 11 引脚 MicroSiP 封装,尺寸为 3.0 mm × 2.8 mm × 1.6 mm,集成 1μH 电感器。
特性:
●高效率,适用于宽占空比和负载范围
○IQ:4μA 典型值
○62mΩ 高侧和 22mΩ 低侧 R DS(ON)
●3mm × 2.8mm × 1.6mm MicroSiP 封装
●高达 2A 的连续输出电流
●在整个温度范围内(–40°C 至 125°C),反馈电压精度为 ±0.9%
●可配置的输出电压选项:
○V FB外部分压器:0.6 V 至 5.5 V
○V SET内部分压器:0.4 V 和 5.5 V 之间的 16 个选项
●具有 100% 模式的 DCS-Control 拓扑
●通过 MODE/S-CONF 引脚实现灵活性
○2.5MHz 或 1.0MHz 开关频率
○具有动态模式更改选项的强制 PWM 或自动 (PFM) 省电模式
○自动效率提升(AEE)
○输出放电开/关
●高度灵活且易于使用
○优化单层布线的引出线
○精确使能输入
○电源良好输出
○可调软启动和跟踪
●无需外部自举电容
●使用WEBENCH 电源设计器创建使用 TPSM82902 的定制设计
应用:
●数据中心和企业计算
●有线网络
●无线基础设施
●工厂自动化和控制
●测试和测量
参数:
Iout(最大值)(A):2
输入电压(最小值)(V):3
输入电压(最大)(V):17
Vout(最小值)(V):0.4
Vout(最大值)(V):5.5
慢启动:可调节的
特征:使能、轻载效率、输出放电、电源良好、跟踪
Iq(典型值)(uA):4
稳压输出 (#):1
开关频率(最大)(kHz):2500
开关频率(最小值)(kHz):1000
占空比(最大)(%):100
拓扑结构:降压,同步降压
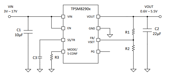
◆TPSM82902简化示意图

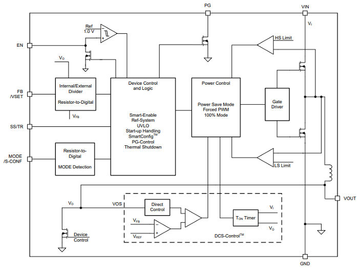
◆TPSM82902功能框图
