产品详情
描述:
TPS62903-Q1 是一款高效、小型且灵活的AD688ARWZ同步降压 DC-DC 转换器,易于使用。2.5 MHz 或 1.0 MHz 的可选开关频率允许使用小型电感器并提供快速瞬态响应。该器件通过 DCS-Control 拓扑支持 ± 1% 的高 V OUT精度。3V 至 18V 的宽输入电压范围支持各种标称输入,例如 12V 电源轨、单节或多节锂离子电池以及 5V 或 3.3V 电源轨。
TPS62903-Q1 可以在轻负载时自动进入省电模式(如果选择自动 PFM 或 PWM)以保持高效率。此外,为了在非常小的负载下提供高效率,该器件具有 4 μA 的低典型静态电流。如果启用 AEE,则可在 V IN、V OUT和负载电流上提供高效率。该器件包括一个 MODE/Smart-CONF 输入,用于设置内部和外部分频器、开关频率、输出电压放电以及自动省电模式或强制 PWM 操作。
该器件采用小型 9 引脚 VQFN 封装,尺寸为 2.20 毫米 × 2.00 毫米,间距为 0.5 毫米,具有可湿性侧面。
特性:
●符合汽车应用的 AEC-Q100 标准:
○温度等级 1:–40°C 至 +125°C,TA
○2 级器件 HBM ESD 分类
○C4B 级 CDM ESD 分类
●功能安全能力
○可用于帮助功能安全系统设计的文档
●扩展的 T J范围:高达 165°C
●高效 DCS 控制拓扑
○R DS(ON):62-mΩ 高侧,22-mΩ 低侧
○无缝 PWM/PFM 转换
○内部补偿
●4μA 低 I Q(典型值)
●高达 3A 的连续输出电流
●整个温度范围内的 ±1% 反馈电压精度
●可配置的输出电压选项:
○0.6V 至 5.5VV FB外部分压器
○V SET内部分压器
◆0.4 V 和 5.5 V 之间的 16 个选项
●通过 MODE/S-CONF 引脚实现灵活性
○2.5MHz 或 1.0MHz 开关频率
○具有动态模式更改选项的强制 PWM 或自动 PFM(省电模式)
○输出放电开和关
●无需外部自举电容
●过流和过温保护
●100% 占空比模式
●精确的使能输入
●可调软启动和跟踪
●电源良好输出
●针对单层路由优化的引脚排列
●具有 0.5 毫米间距的可湿性 2.2 毫米 × 2.0 毫米 VQFN 封装
●使用WEBENCH 电源设计器使用 TPS62903-Q1 创建自定义设计
应用:
●ADAS
●车身电子和照明
●信息娱乐和集群
●混合动力、电动和动力系统
参数:
输入电压 (最小值) (V):3
输入电压 (最大值) (V):18
输出电压 (Min) (V):0.4
输出电压 (最大值) (V):5.5
输出 (最大) (A):3
Iq (典型值) (uA):4
开关频率 (Min) (kHz):1000
开关频率(最大)(kHz):2500
特征:启用、强制 PWM、轻负载效率、输出放电、电源良好、软启动可调、同步整流、跟踪、UVLO 可调、可润湿侧面封装
调节输出 (#):1
控制方式:DCS控制
占空比 (Max) (%):100
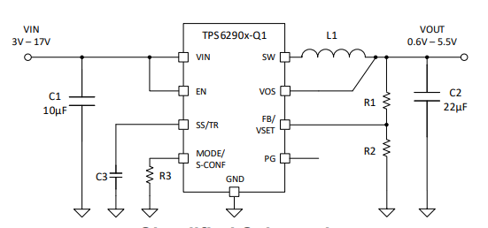
◆TPS62903-Q1 简化原理图

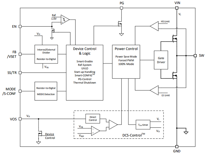
◆TPS62903-Q1 功能框图
