产品详情
描述:
TPS62851x 是一系列引脚对引脚 0.5A、1A、2A(连续)和 3A(峰值)高效率、易于使用的AP1122EG-13同步降压 DC/DC 转换器,它们基于峰值电流模式控制拓扑。低电阻开关允许高达 2A 的连续输出电流和 3A 的峰值电流。开关频率在内部固定为 2.25 MHz,也可以与 1.8 MHz 至 4 MHz 范围内的外部时钟同步。在 PWM/PFM 模式下,TPS62851x 在轻负载时自动进入省电模式,以在整个负载范围内保持高效率。TPS62851x 在 PWM 模式下提供 1% 的输出电压精度,有助于设计具有高输出电压精度的电源。SS/TR 引脚允许设置启动时间或跟踪外部源的输出电压。
TPS62851x 采用 8 引脚 1.60mm × 2.10mm SOT583 封装,提供高功率密度解决方案。
特性:
●功能安全能力
○可用于帮助功能安全系统设计的文档
●输入电压范围:2.7 V 至 6 V
●输出电压为 0.6 V 至 5.5 V
●1% 反馈电压精度(全温度范围)
●T J = –40°C 至 +150°C
●0.5A、1A、2A(连续)和 3A(峰值)器件系列
●PWM 中的开关频率:2.25 MHz
●1.8 MHz 至 4 MHz 的外部同步
●强制 PWM 或 PWM/PFM 操作
●静态电流:17 μA(典型值)
●可调软启动时间长达 10 ms
●精确的启用输入允许:
○用户定义的欠压锁定
○精确排序
●100% 占空比模式
●有源输出放电
●带窗口比较器的电源良好输出
●有关具有可选补偿的器件选项,请参阅TPS628501
应用:
●电机驱动
●工厂自动化和控制
●楼宇自动化
●测试和测量
●多功能打印机 (MFP)
●通用POL
参数:
输入电压 (最小值) (V):2.7
输入电压 (最大值) (V):6
输出电压 (Min) (V):0.6
输出电压 (最大值) (V):5.5
输出 (最大) (A):3
Iq (典型值) (uA):17
开关频率 (Min) (kHz):1800
开关频率(最大)(kHz):4000
特征:使能、强制 PWM、频率同步、轻负载效率、输出放电、过流保护、电源良好、预偏置启动、软启动可调、同步整流、跟踪、UVLO 可调
调节输出 (#):1
控制方式:当前模式
占空比 (Max) (%):100
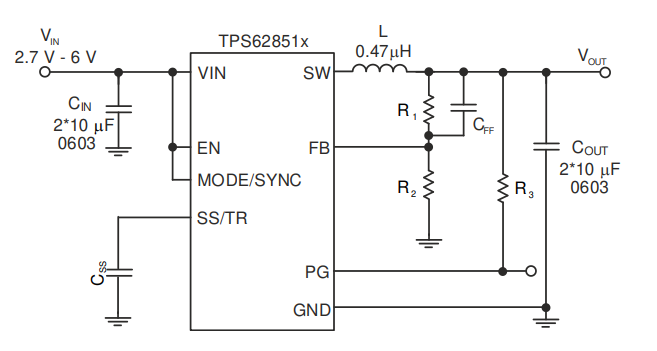
◆TPS628513 简化原理图

◆TPS628513 功能框图
