产品详情
描述:
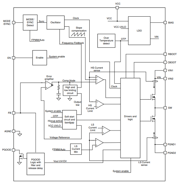
LM62435-Q1 是一款专注于汽车的高性能 DC-DC 同步ADC0816CCN降压转换器。借助集成的高侧和低侧 MOSFET,可在 3.0 V 至 36 V 的宽输入范围内提供高达 3.5 A 的输出电流;42 V 容差支持 400 毫秒持续时间的负载突降。LM62435-Q1 实现了从压降中的软恢复,消除了输出上的过冲。
LM62435-Q1 专为最小化 EMI 而设计。该器件采用伪随机扩频、可调节 SW 节点上升时间、具有低开关节点振铃的低 EMI VQFN-HR 封装以及易于使用的优化引脚排列。开关频率可以在 200 kHz 和 2.2 MHz 之间同步,以避免对噪声敏感的频段。此外,可以选择频率以在低工作频率下提高效率或在高工作频率下缩小解决方案尺寸。
自动模式可在轻负载下工作时实现频率折返,从而实现仅 7 μA(典型值)的空载电流消耗和高轻负载效率。PWM 和 PFM 模式之间的无缝转换,以及非常低的 MOSFET 导通电阻和外部偏置输入,确保了整个负载范围内的卓越效率。
特性:
●符合汽车应用的 AEC-Q100
○温度等级 1:–40°C 至 +150°C,T J
●功能安全能力
○可用于帮助功能安全系统设计的文档
●针对超低 EMI 要求进行了优化
○Hotrod 封装和并行输入路径最大限度地减少开关节点振铃
○扩频降低峰值发射
○可调 SW 节点上升时间
○引脚可选的 FPWM 模式,可在轻负载下实现恒定频率
●专为汽车应用而设计
○支持 42V 汽车负载突降
○±1% 总输出调节精度
○V OUT可在 1 V 至 V IN的 95% 范围内调节,具有 5-V 和 3.3-V 固定输出电压的工厂选项
●所有负载下的高效电源转换
○在 13.5V IN和 3.3V OUT时的空载电流为 7μA
○在 1mA、13.5V IN、5V OUT条件下 PFM 效率为 83%
○用于提高效率的外部偏置选项
●适用于可扩展电源
○引脚兼容:
◆LM62440-Q1(36 V、4 A、固定 f SW)
◆LM61460-Q1(36 V、6 A、可调 f SW)
应用:
●汽车信息娱乐和集群:主机、媒体集线器、USB充电、显示器
●汽车ADAS和车身电子设备
参数:
输入电压 (最小值) (V):3
输入电压 (最大值) (V):36
输出电压 (Min) (V):1
输出电压 (最大值) (V):34
输出 (最大) (A):3.5
Iq (典型值) (uA):7
开关频率 (Min) (kHz):2200
开关频率(最大)(kHz):2200
特征:启用、频率同步、轻负载效率、过流保护、电源良好、软启动固定、扩频、同步整流、可润湿侧翼封装
调节输出 (#):1
控制方式:当前模式
占空比 (Max) (%):98
