产品详情
描述:
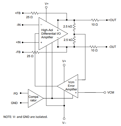
LMH5401-SP 是一款非常高性能的抗辐射差分放大器,针对射频 (RF)、中频 (IF) 或高速直流耦合时域应用进行了优化。该器件非常适合在驱动AD9051BRS模数转换器 (ADC) 时可能需要单端至差分 (SE-DE) 转换的直流或交流耦合应用。在 SE-DE 或差分到差分 (DE-DE) 模式下运行时,LMH5401-SP 会产生非常低的二阶和三阶失真。
该放大器经过优化,可用于 SE-DE 和 DE-DE 系统。该器件具有从直流到 2 GHz 的前所未有的可用带宽。LMH5401-SP 可用于信号链中的 SE-DE 转换,无需外部巴伦,适用于广泛的应用,例如测试和测量、宽带通信和高速数据采集。
提供了一个共模参考输入引脚,以使放大器输出共模与 ADC 输入要求保持一致。可以选择 3.3 V 和 5 V 之间的电源,并在应用需要时支持双电源操作。省电功能也可用于省电。
当使用 5V 电源时,这种性能水平是在 300mW 的极低功率水平下实现的。该器件采用德州仪器 (TI) 先进的互补 BiCMOS 工艺制造,采用节省空间的 LCCC-14 封装以实现更高性能。
特性:
●辐射硬度保证 (RHA) 高达 100 krad(Si) 总电离剂量 (TID)
○不受LET = 85 MeV-cm 2 /mg影响的单事件闩锁 (SEL)
○符合军用温度范围(–55°C 至 125°C)
●增益带宽积 (GBP):6.5 GHz
●出色的线性性能:DC 至 2 GHz
●转换率:17,500 V/μs
●低 HD2、HD3 失真(500 mV PP,100 Ω,SE-DE,Gv = 17 dB)(1):
○100 MHz:HD2 为 –91 dBc,HD3 为 –95 dBc
○200 MHz:HD2 为 –86 dBc,HD3 为 –85 dBc
○500 MHz:HD2 在 –80 dBc,HD3 在 –80 dBc
○1 GHz:HD2 在 –53 dBc,HD3 在 –70 dBc
○2 GHz:HD2 为 –68 dBc,HD3 为 –56 dBc
●低 IMD2型号">IMD2型号">IMD2型号">IMD2型号">IMD2型号">IMD2型号">IMD2型号">IMD2型号">IMD2型号">IMD2型号">IMD2型号">IMD2型号">IMD2型号">IMD2型号">IMD2型号">IMD2型号">IMD2型号">IMD2型号">IMD2、IMD3 失真(1 V PP、100 Ω、SE-DE、Gv = 17 dB)(1):
○500 MHz:IMD2 在 –90 dBc,IMD3 在 –79 dBc
○1 GHz:IMD2 在 –80 dBc,IMD3 在 –61 dBc
○2 GHz:IMD2 在 –64 dBc,IMD3 在 –42 dBc
●高 OIP2、OIP3。Gp = 8 分贝(1)
○500 MHz:OIP2 在 91 dBm,OIP3 在 47.7 dBm
○1 GHz:OIP2 在 80 dBm,OIP3 在 37.5 dBm
●输入电压噪声:1.25nV/ √Hz
●输入电流噪声:3.5 pA/√ Hz
●支持单电源和双电源操作
●电流消耗:60 毫安
●掉电功能(1)
(1)功率增益 (Gp) = 8 dB;电压增益 (Gv) = 17 dB;RL总计= 200 Ω。
应用:
●平衡-不平衡转换器更换:DC至2 GHz
●GSPS ADC驱动程序
●DAC缓冲器
●IF、RF和基带增益块
●SAW滤波器缓冲器和驱动器
●电平转换器
●辐射硬化应用
参数:
通道数 (#):1
总电源电压(最小值)(+5V=5,+/-5V=10):3.15
总电源电压(最大值)(+5V=5,+/-5V=10):5.25
BW @ Acl (兆赫):4100
Acl,最小规格增益 (V/V):5
转换率(典型值)(V/us):17500
建筑学:全差分 ADC 驱动器,双极性
平带 Vn(典型值)(nV/rtHz):1.25
每通道 Iq(典型值)(mA):60
轨到轨:不
Vos(失调电压@ 25 C)(最大值)(mV):5
工作温度范围(℃):-55 至 125、25 至 25
输出电流(典型值)(毫安):50
二次谐波 (dBc):91
三次谐波 (dBc):95
谐波失真测量频率(MHz):100
GBW(典型值)(MHz):6500
输入偏置电流(最大值)(pA):60000000
特征:关闭
CMRR(典型值)(分贝):72
