产品详情
描述:
THS7530-Q1 器件采用德州仪器 (TI) 最先进的 BiCom III SiGe 互补双极工艺制造。THS7530-Q1 器件是一款直流耦合、ADSP-BF533SBBC500宽带宽放大器,具有压控增益。该放大器具有高阻抗差分输入和低阻抗差分输出,具有高带宽增益控制、输出共模控制和输出电压钳位。
信号通道性能卓越,带宽为 300MHz,32MHz 时的三次谐波失真为 –61dBc,1-V PP输出至 400Ω。
增益控制在 0 V 至 0.9 V 范围内以 dB 为单位呈线性,增益从 11.6 dB 变化至 46.5 dB,增益斜率为 38.8 dB/V。
提供输出电压限制以限制输出电压摆幅并防止后续级饱和。
该器件的特点是可在 –40°C 至 +125°C 的汽车温度范围内工作。
特性:
●符合汽车应用要求
●AEC-Q100 符合以下结果:
○器件温度等级 1:–40°C 至 +125°C 环境工作温度范围
○设备 HBM 分类级别 2
○设备 CDM 分类级别 C6
●低噪声:V n = 1.1 nV/√ Hz,噪声系数 = 9 dB
●低失真:
○HD 2 = –65 dBc,HD 3 = –61 dBc,32 MHz
○IMD 3 = –62 dBc,OIP 3 = 21 dBm,70 MHz
●300MHz 带宽
●连续可变增益范围:11.6 dB至 46.5 dB
●增益斜率:38.8 dB/V
●全差分输入和输出
●输出共模电压控制
●输出电压限制
应用:
●超音、声纳和雷达中的时间增益放大器
●通信和视频中的自动增益控制
●通信中的系统增益校准
●仪表中的可变增益
参数:
PGA/VGA:VGA
通道数 (#):1
带宽@Acl (MHz):300
VS(最大)(V):5.5
VS (分钟) (V):4.5
Acl,最小规格增益 (V/V):3.8
增益(最大)(dB):46.5
建筑学:全差分 ADC 驱动器
压摆率 (Typ) (V/us):1250
工作温度范围(℃):-40 到 125
特征:关断、数字增益设置、单端到差分转换、集成钳位
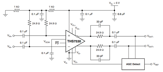
◆THS7530-Q1典型应用电路

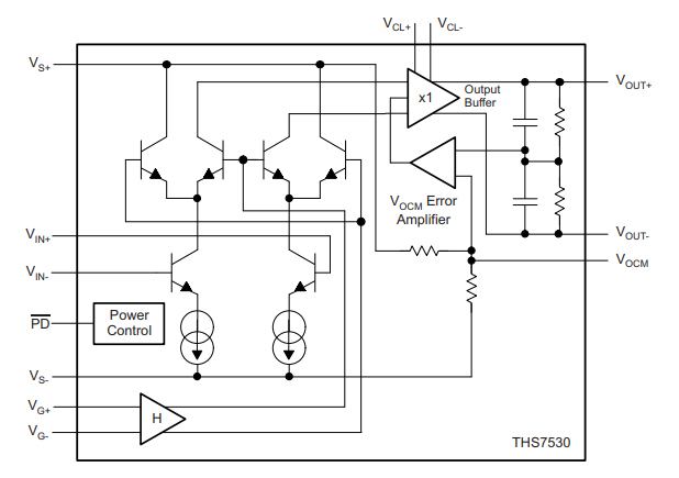
◆THS7530-Q1功能框图
