截至2026年1月9日,国家市场监督管理总局(SAMR)确实已启动对强制性产品认证(CCC)目录的重大调整,涉及包括熔断体在内的多类产品认证模式升级。

请认准CCC标志

✅核心事实:
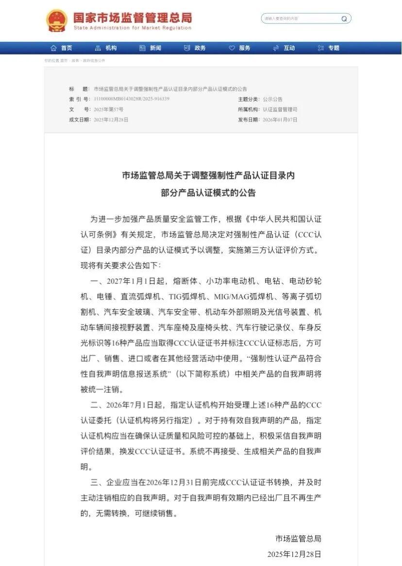
2025年12月27日,市场监管总局发布 《关于调整强制性产品认证目录的公告》(2025年第48号,非“第57号”),
明确将16类产品由“自我声明”或“无认证要求”统一纳入CCC第三方认证管理。
实施过渡期:
2026年1月1日–2026年12月31日:企业可继续按原模式生产销售;
2027年1月1日起:必须取得CCC证书并加贴标志,否则禁止出厂、销售、进口。
信息来源:市场监管总局官网公告 → 2025年12月27日 → 公告2025年第48号
二、16类产品清单与调整细节(官方原文节选)
序号 | 产品类别 | 原认证模式 | 新认证模式 | 主要标准依据 |
1 | 熔断体(小型熔断器) | 自我声明(A类) | 第三方认证 | GB/T9364.1–9364.10 |
2 | 小功率电动机 | 无CCC要求 | 第三方认证 | GB/T1032,GB 14711 |
3 | 电钻、电锤、砂轮机等手持电动工具 | 自我声明 | 第三方认证 | GB 3883.1系列 |
4 | 直流/TIG/MIG弧焊机、等离子切割机 | 部分型号自我声明 | 全系列第三方认证 | GB15579.1 |
5 | 汽车安全玻璃 | 第三方认证(维持) | 强化一致性检查 | GB9656 |
6 | 汽车安全带 | 第三方认证(维持) | 新增动态性能测试 | GB14166 |
7 | 机动车灯具(外部照明) | 第三方认证(维持) | 新增LED/ADB功能认证 | GB4785,GB 25991 |
8 | 间接视野装置(后视镜/摄像头) | 无CCC | 首次纳入 | GB15084 |
9 | 汽车座椅及头枕 | 第三方认证(维持) | 新增碰撞吸能要求 | GB15083,GB 11550 |
10 | 汽车行驶记录仪 | 自我声明 | 第三方认证 | GB/T19056 |
11 | 车身反光标识 | 无CCC | 首次纳入 | GB23254 |
注:完整16类以公告附件为准,上述为关键品类。
三、为何熔断体被重点调整?——安全风险倒逼监管升级
背景问题:
2023–2025年,市场监管总局在电动自行车、充电桩、储能系统火灾事故调查中发现:超60%起火点与劣质保险丝失效直接相关;
抽检显示:自我声明熔断体不合格率高达18.7%(2025年数据),主要问题:
分断能力不足(短路时无法熔断);
脉冲耐受差(频繁开关导致误动作);
材料偷工减料(用铁镍合金冒充银铜)。
政策目标:
通过第三方认证强制验证:
真实分断能力(Icn);
耐脉冲寿命(≥10⁵次);
材料成分(XRF检测银含量)。
四、对企业的影响与应对建议
1. 熔断体制造商
立即行动:
向指定认证机构(如CQC、TUV)提交申请;
重新设计产品以满足GB/T 9364-2025新版(2026年7月实施);
建立关键材料追溯体系(银、铜、陶瓷管壳)。
成本影响:单型号认证费约3–8万元,周期8–12周。
2. 整机厂商(电动车、家电、工业设备)
供应链管理:
要求供应商提供有效CCC证书(2027年起验货必备);
重新评估BOM表,替换无证熔断体型号;
在产品铭牌预留CCC标志位置。
3. 进口商与电商平台
合规风险:
2027年后,海关将自动拦截无CCC熔断体;
京东、天猫等平台已上线“CCC资质核验”系统,无证商品下架。
五、常见误区澄清
误区 | 正解 |
“所有保险丝都要认证” | 仅GB/T 9364覆盖的小型熔断器(含贴片、管状、插件式),汽车/工业专用熔断器按其他标准管理 |
“2026年就不能卖了” | 2026年为过渡期,库存可售至2026年12月31日 |
“自我声明报告还能用” | 过渡期内有效,但2027年起必须换发CCC证书 |
✅结语:安全无小事,认证即责任
此次调整不是“增加门槛”,而是“守住底线”
一颗合格的熔断体,可能就是阻止一场火灾的最后一道防线。
对产业链而言:
短期阵痛:认证成本、设计变更;
长期红利:淘汰劣质产能,提升中国元器件全球声誉。
提醒:请务必以 市场监管总局2025年第48号公告 为准,登录 认监委CCC专栏 查询指定认证机构与实施细则。
数据来源:国家市场监督管理总局公告2025年第48号、CNCA-C11-03:2025《强制性产品认证实施规则 小型熔断器》、中国电器工业协会(CEEIA)2026年1月解读


