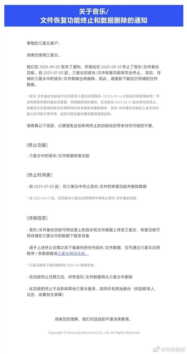
4月21日消息,今天三星向用户发送了一份邮件公告,称将从7月3日起终止云盘音乐/文件恢复功能,并同步删除相关用户数据。
本文引用地址:http://www.eepw.com.cn/article/202304/445871.htm三星云表示,在正式终止云盘音乐/文件恢复功能之前,用户可提前备份相关信息,待数据删除后用户将无法找回上述信息。
此外,云盘音乐/文件恢复功能的停止并不会影响其他三星云服务,如同步和其他备份(例如联系人、日历、设置和主屏幕)。
其实三星云早在2021年底就宣布彻底关闭,当时用户的相册同步和“我的文件”(My Files)应用的云盘存储数据被删除。
三星云将专注提供手机基础数据备份/同步和恢复功能(例如联系人、日历、设置等)。
当时三星云服务关停之后,海外地区的云存储服务主要有微软的OneDrive接管。
三星在国内选择与百度网盘合作,三星国行用户可以通过百度网盘三星版迁移并保存数据。
