产品详情
描述:
TPS3704-Q1 是一款低功耗精密窗口AO4722电压监控器,可配置为四通道、三通道、双通道或单通道。每个通道在紧凑的 SOT-23 封装中具有 ±1% 的阈值精度,可提供较小的解决方案尺寸。TPS3704-Q1 包括非常准确的阈值检测,具有高分辨率,非常适合在低压电源轨上运行且具有窄裕度电源容差的系统。内置低阈值滞后和固定复位延迟(t D选项从 20 μs 到 1200 ms)可防止在监控多个电压轨时出现错误的复位信号。
TPS3704-Q1 不需要任何外部电阻器来设置过压和欠压复位阈值,从而进一步优化了整体高精度、成本、解决方案尺寸,并提高了安全系统的可靠性。TPS3704-Q1 功能安全合规性提升了能够满足 ISO 26262 要求和汽车安全完整性等级的汽车设计。独立的 VDD 和 SENSEx 引脚允许监控 VDD 以外的电源轨电压,或者可用作按钮输入。SENSEx 引脚支持可选使用外部电阻器。TPS3704-Q1 上的每个通道都可以自定义为自己的过压和欠压窗口检测,具有可以是对称或不对称的上限和下限阈值容差。TPS3704-Q1 可以监控多达四个通道,同时保持超低 I Q电流为 5.5 μA(典型值),工作温度范围为 –40°C 至 +125°C (T A )。
特性:
●符合汽车应用的 AEC-Q100
○器件温度等级 1:–40°C 至 +125°C 环境工作温度
○器件 HBM ESD 分类级别 2
○器件 CDM ESD 分类等级 C7B
●专为高性能和安全而设计:
●输入电流(4 通道):IDD = 15 μA(最大值)
●高阈值精度:±0.25% 典型值,±1% 最大值
●内置精密迟滞:V HYS (V IT > 800 mV) = 0.75% 典型值
●功能安全合规
○专为功能安全应用而开发
○可用于帮助 ISO 26262 系统设计的文档
○系统能力高达 ASIL D
○硬件能力高达 ASIL A
○自检 - 手动设置
●专为广泛的应用而设计:
●输入电压范围,V DD = 1.7 V 至 6V
●四、三、双或单电压监控器
●每个通道高度可配置
○窗口(OV、UV)、仅 UV、仅 OV 选项
○窗口公差:±3% 至 ±11%
○高阈值分辨率:V IT ≤ 0.8 V:20-mV 步长 V IT > 0.8 V:0.5% 或 20-mV 步长中的较低值
●所有通道上的按钮监视器
●复位时间延迟 (t D ):固定时间延迟选项
○选项:23 个固定时间选项,范围从最小 20 μs 到最大 1200 ms
●多输出拓扑,封装类型:
●TPS3704xxxO-Q1:漏极开路,低电平有效(RESET)
●TPS3704xxxL-Q1:推挽式,低电平有效 ( RESET )
●TPS3704xxxH-Q1:推挽式,高电平有效(RESET)
应用:
●高级驾驶辅助系统 (ADAS)
●汽车信息娱乐和仪表盘
●混合动力汽车/电动汽车
●车身电子和照明
参数:
监控的耗材数量:2、3、4
阈值电压 1 (Typ) (V):3.3、1.8、1.15
特征:按钮、复位时间延迟、独立的 VDD 和检测、欠压和过压监控器
重置阈值准确度 (%):1
输出驱动器类型/复位输出:低电平有效,开漏
时间延迟(毫秒):0.02、1、5、10、20、35、50、100、150、200、400、800、1200
TI 功能安全类别:功能安全能力
看门狗定时器 WDI(秒):没有任何
工作温度范围(℃):-40 到 125
●TPS3704-Q1 典型应用电路

●TPS3704-Q1 功能框图
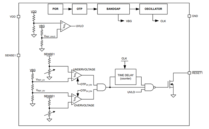
◆图 1:TPS37041-Q1 单通道功能框图

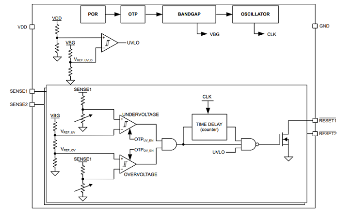
◆图2:TPS37042-Q1 双通道功能框图

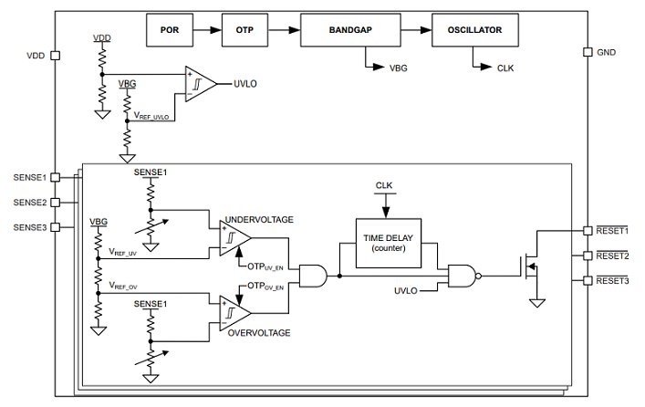
图 3:TPS37043-Q1 三通道功能框图

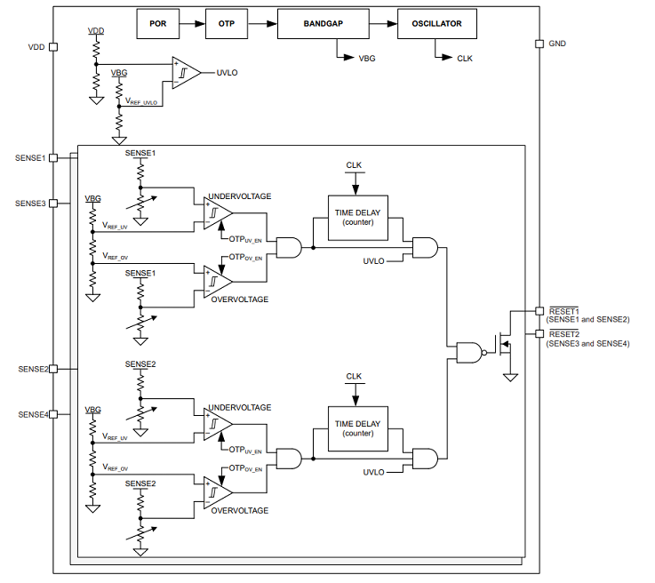
◆图4:TPS37044-Q1 四通道功能框图
