1. 产业链分析
1.1产业链概述
激光雷达产业链上游主要包括光学元件、激光器、探测器、模拟芯片、FPGA 等核心零部件的研发与生产,是支撑整个激光雷达产业发展的基础,具有较高的技术门槛。
产业链中游是激光雷达整机的设计、制造与集成环节,直接面向下游应用市场,是连接上游零部件和下游应用的关键纽带,这是整个产业链的核心环节,市场竞争激烈,但头部企业已形成明显优势。
产业链下游主要是激光雷达的应用,主要有汽车、机器人、无人机、工业领域,其中自动驾驶是激光雷达最主要的应用场景,约占整个应用市场的60-70%,机器人领域增长最为迅速。激光雷达作为核心传感器,为各种机器系统提供环境感知数据。

激光雷达的上游主要包含激光发射、激光接收、激光扫描、信息处理以及辅材(结构件及功能辅材),以半固态激光雷达为例,从激光发射到信息处理整个信号链路涉及的零部件有:激光器、准直镜、分束镜、扩散片、MEMS振镜/转镜/、电机、透镜、滤光片、探测器、放大镜、模拟芯片、数模转换、FPGA。其中激光器、探测器、模拟芯片、FPGA几个部件价值量占比最高,合计价值量占比超80%,也是上游技术壁垒最高的部分。

1.2成本拆解
成本:从法雷奥的激光雷达成本占比来看,激光收发部分以及处理芯片成本占比最大,约占整体成本的70%-80%,主要是激光发射器、激光探测器、处理芯片三个部件。因此未来激光雷达如何实现降本关键在于如何对这三个核心部件进行技术重构与产业链垂直整合
因此针对此降本的途径有以下几点:1)将激光模组芯片化,降低成本;2)芯片自研,该部分一般由国外企业主导,近年来国内企业逐步发展,比如禾赛、速腾聚创,这样不仅能通过取代国外进口实现大幅降本,也是各个企业建立其核心技术壁垒与差异化的关键所在;3)大规模量产均摊固定成本,提高其产品毛利率

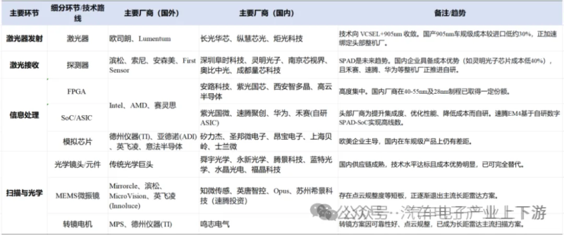
1.3激光雷达上游产业链分析
激光器
从激光的路线来看,按激光发射方式可分为边发射激光器(EEL)和垂直腔面发射激光器(VCSEL)。EEL单管功率较高,但光束不规整,且制造复杂昂贵,它适用于早期对集成度要求不高、追求单管高功率的场景。VCSEL则像一个高度集成、光束完美的微型灯阵,适合大规模、低成本、高集成的现代化生产。凭借成本、可靠性和集成度的综合优势,目前VCSEL成为车载激光雷达应用的主流选择。从光源波长来看,主要有905nm和1050nm两种波长,905nm由于成本及产业链优势是目前的主流选择。
车载端激光器技术逐渐向VCSEL+905nm收敛,比如速腾聚创的EM4(线阵VCSEL+905nm)、禾赛的ATX(点阵VCSEL+905nm)系列、AT128(点阵VCSEL+905nm)系列、华为D3P(线阵VCSEL+905nm)、D3(线阵VCSEL+905nm)系列。
当前,以欧司朗、Lumentum为主的海外企业凭借深厚的技术积累和丰富的市场经验,在全球VCSEL芯片市场中占据主导地位。这些公司不仅拥有先进的芯片制造技术,还覆盖了从芯片设计、制造到激光器封装的全产业链,能够提供全方位的解决方案。中国厂商如长光华芯、纵慧芯光、炬光科技等与国外先进厂商相比还有一定的差距,但近年来,国内厂商通过加大研发投入和市场拓展,在产品和市占率方面已经有比较大的进展,国产905nm车规级量产成本较进口低 30%,国产厂商正逐渐绑定禾赛、速腾等头部企业。
探测器
车载激光雷达探测器按照工作原理可以分为:APD、 SiPM、SPAD

车载市场以SiPM为主,但技术正向SPAD快速演进
车载激光雷达对于探测器选择是在性能(灵敏度、分辨率)、成本、可靠性间的权衡,对于1550nm的激光雷达,由于常规硅基SiPM的探测效率在1100nm以上波段急剧下降,因此主要仍需使用APD探测器,比如图达通的猎鹰K1;SiPM方案在200线以下的ADAS主流市场仍具备单线成本优势,许多走量车型仍选择基于SiPM的雷达,如禾赛ATX系列、速腾M系列;而SPAD路线则面向追求极致性能(如300线以上)的高阶智驾市场,是车企愿意支付溢价的领域,如速腾EM4、华为D3P高性能激光雷达在2025年下半年逐渐上量。从长期来看,SPAD无疑是长期降本和性能提升最具潜力的方案。

资料来源:雪岭飞花
2024年SIPM方案占比最高达到69%,预计未来SPAD方案逐渐成为主流,2035年市场份额接近5成。

国外企业在激光探测器领域深耕多年,具备一定的技术优势,可提供APD、SPAD、SiPM等多种技术方案产品。主要是First Sensor、Hamamatsu、onsemi、Sony等企业;国内企业正加速布局,比如深圳阜时科技、深圳灵明光子科技、南京芯视界微电子、奥比中光等企业。
相较于国外企业,国内企业具备成本优势,如灵明光子自研SPAD 阵列,单芯片集成 128 通道,成本较进口低 40%,已上车蔚来 ET7。同时国内整机厂正从外部采购转向自研核心探测器芯片(如SPAD-SoC),以构建技术壁垒、优化性能并控制成本,比如禾赛科技、速腾聚创、华为等整机企业在推进自研相关芯片。
芯片
芯片是激光雷达信号处理和控制的核心,包括模拟芯片、FPGA 、 SoC 和MCU等。2025 年上半年,中国激光雷达芯片市场规模约为25亿元,同比增长超过40%。
激光雷达信息处理处理部分在成本、技术成熟度、技术难度、性能综合考量下发展出3种方案:传统/混合路线、芯片化ASIC路线、数字化SoC路线。传统混合路线技术成熟、灵活度高,是早期最主要的方案,但是体积大、成本高、功耗高;芯片化ASIC路线在传统路线上进一步集成、降低了成本与功耗,代表企业有禾赛;数字化SoC路线集成度最高、成本和功耗最低,可实现的性能上限极高,但技术难度也最大,是未来的趋势,代表企业主要有速腾聚创,比如速腾聚创EM4,可以最高做到2160线,最低也有520线,是目前性能最高的激光雷达之一。
FPGA市场竞争格局高度集中,主要由Intel(含Altera)与AMD(Xilinx)等少数几家国际巨头主导,国内外技术水平差距较大,但正在快速发展,在40-55nm和28nm制程技术上,本土厂商已经取得了一定的市场份额,国内有安路科技、紫光国芯、西安智多晶微电子、华微电子、高云半导体等。不过,许多头部主机厂商正在自研SoC芯片,以提升集成度、降低成本、优化系统性能,例如速腾MX、华为D3P和华为Limera(海思)。
模拟芯片主要集中于欧美企业,海外供应商在该领域积累已久,技术先进、产能充足、成熟度高,是行业的领导者,主要有德州仪器、亚德诺半导体、思佳讯、英飞凌、意法半导体等;国内模拟芯片的供应商包括矽力杰半导体、圣邦微电子、昂宝电子、富满电子、上海贝岭、士兰微等,国内供应商相比国外起步较晚,从产品丰富程度到技术水平还普遍存在着一定差距,尤其车规类产品差距会更大。
光学组件
镜头、滤光片等光学部件国内供应链成熟,技术水平已经达到国外水准,且有明显的成本优势,已经可以完全替代国外供应链和满足产品加工的需求,主要厂商有舜宇光学、永新光学、腾景科技、蓝特光学、水晶光电、福晶科技、炬光科技等。
MEMS微振镜国外企业技术比较成熟,比如Mirrorcle、滨松、MicroVision以及被德国英飞凌收购的Innoluce。中国MEMS微振镜企业近年发展迅速,如知微传感、英唐智控、Opus、苏州希景科技(速腾聚创投资)等,此外,镭神智能、禾赛科技自研MEMS微振镜。但MEMS振镜存在点云规整度、偏转角度短板,目前正在退出。而转镜方案凭借良好的可靠性、更规整的点云效果,已经成为长距雷达的主流方案
转镜电机驱动器使用最多的是MPS、TI,国内企业主要有鸣志电气。
总结
通过上述的分析可以清楚看到,目前车载主激光雷达的方案已非常明确,VCSEL+905nm+转镜+SiPM/SPAD 组合凭借较高的性价比、车规级可靠性以及高度芯片化集成能力,成为当前车载激光雷达的技术主流方向。

从供应链看上游如何实现降本
从供应链上游看,激光雷达降本的核心在于提升核心部件的自主化与集成度。目前上游核心器件如激光器、探测器及主控芯片等仍由欧美日企业主导,国产化率需要进一步提高。国内企业当前的优势主要集中在光学镜头、扫描模块、精密结构件等工艺密集型零部件环节,已凭借快速响应和成本优势具备全球竞争力。
由此我们也可以看出,未来国产企业建立壁垒,关键在于实现核心部件的自主可控与系统集成。领先的激光雷达整机厂商正通过自研关键芯片、与国内代工厂协同进行工艺创新,逐步向激光器、探测器及主控芯片等核心领域延伸,推动国产供应链从“外围支撑”转向“核心突破”。
降本主要路径:
(1)芯片化集成,提升系统集成度通过芯片化设计显著降低硬件成本。例如自研 SoC 替代 FPGA,集成探测器、前端电路、算法处理及激光控制等功能,不仅缩小体积、降低制造难度,还可大幅提高生产良率与一致性。发射与接收模块的高度集成,能以集成模组替代分立调试,进一步降低物料与调试成本。
(2) 推动国产化替代或自研芯片,降低采购成本在激光器、探测器、模拟芯片等关键元器件上,逐步采用低成本、高成熟度的国产芯片,或通过自研实现垂直一体化,降低对海外供应链的依赖与采购成本。
(3)提升生产自动化水平,优化制造效率随着模块集成度提高,产品标准化程度提升,可大幅减少人工调试环节。通过推进自动化生产,能够提高生产效率与良率,进一步降低制造成本。
当前行业价格通缩已接近尾声,均价逐步下降。芯片化集成等技术进步使激光雷达在整车BOM成本中的占比降至 2–3%,部分厂商已将主力 ADAS 激光雷达价格推至 200 美元以下,推动激光雷达向更多中低价位车型普及,规模化制造又将会带来成本的进一步下降。
2.竞争格局
激光雷达产业的中游环节,以整机集成与感知算法为核心。市场格局经历显著变迁,早期由美国Velodyne等企业引领,如今中国厂商已实现反超,占据全球市场主导地位。本土企业凭借与国内车企的紧密合作,在前装量产领域取得显著突破。产业在地域上呈现集聚效应,主要分布于珠三角(以深圳为中心)、长三角、京津冀及中西部四大集群。

资料来源:前瞻产业研究院
2025年1-11月国内激光雷达供应商装机量格局呈现“头部集中、自主主导”的特征:华为技术以1,156,799颗的装机量、41.6%的市场份额位居第一,涵盖主激光雷达与补盲激光雷达;禾赛科技、速腾聚创紧随其后,三者合计占据超9成市场份额,行业集成度进一步提升,体现出头部自主供应商在激光雷达领域的绝对优势。

数据来源:盖世汽车
(1) 华为:生态一体化、软硬结合优势明显,客户粘性高
华为的激光雷达产品主要有D2、D3、D3PRO,补盲雷达,D3是其目前主激光雷达的主要方案,华为在前向+盲区组合配置方面领跑市场,率先实现盲区固态高精度激光雷达的规模化上车。华为激光雷达的客户主要还是鸿蒙系列的四界和部分车企子品牌。虽然客户数量多,但装机集中度很高(主要是问界),CR3超90%。其激光雷达深度集成于“乾崑智驾”整体解决方案中,这种软硬一体、与整车强绑定的模式,是其市场份额领先的核心原因。
其实从激光雷达硬件性能来看,其参数指标并不是当下最好的,但其最大的优势是激光雷达与智驾融合感知的算法都是华为自研、垂直整合在一起的。而其他厂商激光雷达的供应商和智驾的算法是不同的,其激光雷达硬件与智驾算法的软硬件适配性、调教优化能力和华为乾崑对比并不占优势(华为通过算法的优势建立自身竞争壁垒)。

资料来源:雪岭飞花
(2)禾赛:自研芯片降本,规模化量产、成本控制能力出色,市场下沉策略
禾赛在过去取得市场成功,核心在于其丰富的产品线,并以高性价比产品精准执行市场策略,成为理想、小米SU7、零跑等爆款车型的主流选择,其推出的ATX系列激光雷达将售价压至数百元级别,成功打入10万元级车型平台,通过极高的性价比与市场下沉策略,驱动其年度销量显著增长。
这一市场结果的实现,深度依托于其独特的技术路径与垂直整合能力。禾赛并未转向全数字化架构,而是坚持并优化基于SiPM的成熟模拟技术路线,主要采用自研的第四代芯片架构(集成TIA、ADC、驱动等)。该路径虽在支持未来更高线数与点云密度时可能面临物理极限的挑战,但现阶段具备显著的成本控制优势。结合自研芯片带来的关键环节降本,以及自建工厂形成的规模化量产与品控能力,共同构筑了其高于行业的盈利水平。与此同时,禾赛通过ETX/ATX/FTX等平台化产品覆盖了从L2到L4的广泛需求,并以AT1440(1440线)这类高线数雷达展示技术标杆,形成了“以成熟技术实现规模盈利,以前沿探索树立技术形象”的立体格局。
(3)速腾聚创:深耕数字化技术,车载+机器人双轮驱动,海外业务逐步拓展
速腾聚创主要聚焦高性能、高线数领域,从技术架构上来看,速腾自研数字SPAD-SoC芯片引领数字化路线。在产品层面,速腾推出了目前全球唯一可量产的超500线数字化激光雷达EM4(支持520线至2160线定制)。随着L3级自动驾驶方案进入量产周期,这类高性能激光雷达正从高端选配件转变为保障系统性能安全的选项。EM4与补盲雷达E1构成的“黄金组合”,主要服务于L3/L4级自动驾驶,助力公司深耕高性能、高线数领域。
另一方面,公司大力拓展的机器人业务已成为第二增长曲线,并且凭借全栈自研的芯片技术,其产品在智能割草机、无人配送、人形机器人等领域“多点开花”,2025年在机器人激光雷达市场占有率位居第一,相比ADAS机器人业务毛利率更高,该业务增长迅速,为其长期发展提供了更大空间。

从财务与市场看,公司当前数字平台处于产能与良率爬坡期,成本控制能力有待提升,导致短期毛利率承压。然而,其海外战略进展超预期,已获得包括奥迪、大众、一汽丰田在内的12家海外车企定点,订单规模超百万台。随着车载业务的放量与机器人业务的增长,公司有望在2026年实现扭亏为盈,将长期以来的研发投入转换成优异的市场表现。
(4) 图达通:高端差异化(1550nm方案),与蔚来深度绑定,拓展产品线降低单一客户依赖。
在产品层面,其产品矩阵正在从高性能方向向多产品线拓展,以降低单一客户依赖。
目前公司主要有猎鹰、灵雀以及捷豹三款产品,其中猎鹰系列(1550nm)聚焦高端市场,灵雀主攻中低端大众市场。公司主要客户为蔚来,已选择在其九款车型上采用公司的激光雷达解决方案,也是其唯一一家ADAS激光雷达供应商,因此公司快速发展得益于蔚来的持续稳定的订单,其未来成长性则依赖于蔚来销量的回升以及能否顺利实现从单一客户发展走向多元化发展路径转变。

数据来源:汽车电子库
从全球来看,海外激光雷达企业已全面落后,中国企业在规模化量产、车规级认证方面领先国际企业,成本优势明显。
从国内ADAS激光雷达竞争格局的演变来看,当前市场格局进一步集中,市场洗牌基本完成,中小企业生存空间被压缩,行业进入巨头争霸阶段;竞争模式也进一步升级,厂商不再只卖硬件,而是转向“硬件+算法+数据”的一体化服务;车载激光雷达头部效应持续增强,技术方案逐渐收敛。随着出货量的增加和供应链的进一步成熟,价格将继续降低。各家企业除了比拼创新能力以外,供应链管理能力、成本控制也是其构建核心壁垒的关键要素。未来行业将持续内卷,各家凭借不同的策略各显神通,比如华为卷生态和算法、禾赛卷价格、速腾卷技术。
3.市场
2025年激光雷达在车载领域应用占比超60%。高阶智能驾驶渗透率的持续增长将带动车载激光雷达持续扩容,预计到2029年全球车载激光雷达市场规模将达到36.32亿美元。国内市场上,目前国内L2+级别自动驾驶汽车普遍配备1或2颗激光雷达,L3、L4级别自动驾驶汽车理论上须配备更多数量的激光雷达以具备更为全面且敏捷的外部环境感知能。
根据观研天下数据显示,2023年全球车载激光雷达市场规模为5.26亿美元,到2024年增长至7.26亿美元,至2029年,预计全球车载激光雷达市场规模或将实现倍数级的增长,达到36.32亿美元。

数据来源:观研天下
市场表现:根据NE时代的数据,2025年1-11个月,禾赛、华为、速腾和图达通等4家前向主雷达的总销量达到243.4万,2024全年的数据是159.5万,2025年全年的激光雷达总销量有可能冲击300万,从目前速腾、禾赛最新动向来看,2026年市场或将迎来爆发,激光雷达的搭载正处在快速增长阶段。

2025年,激光雷达在中国市场的普及进程显著加速,其核心特征是渗透率快速提升与搭载车型价格带大幅下沉。全年渗透率已接近10%,并在下半年突破15%。
价格带的突破尤为明显,激光雷达已从高端配置下探至主流甚至入门级市场。一方面,20-25万元价位车型成为绝对的销量主力;另一方面,10-15万元价位车型开始广泛具备“可买可配”属性,实现了L2级智驾的普及。更具标志性的是,零跑、长安起源等品牌将激光雷达带入10万元级车型平台,甚至出现了像6万元级的比亚迪海鸥这样的搭载案例(其激光雷达整车成本占比达5%)。
从搭载车型的价格来看,高工数据显示,2025年上市新车的激光雷达标配平均价位为31.27万元,较2024年下降14.21%;下半年这一均价进一步降至30万元以内,全年70%的标配激光雷达新车交付量集中在20-40万元价位区间。
展望未来,下沉趋势会延续下去。预计到2026年,15-25万元价位车型将成为市场贡献主力。高工智能汽车研究院预测,2026年中国市场前装标配激光雷达的渗透率将突破20%,全年搭载交付量预计有望超过440万辆。
4.驱动因素
- L3级自动驾驶对感知系统的安全性、冗余性和可靠性提出了极高要求。
- AEB强制上车有望推动激光雷达的使用率提升
- 城市NOA渗透率提升
- 下游市场的发展:Robotaxi、无人配送车、智能割草机器人、服务机器人乃至人形机器人等领域的逐步发展带来新的增长曲线
- 政策、商业配套逐步完善,推动激光雷达需求向上
- 降本带来渗透率的上升
5.发展趋势
技术路线逐渐收敛:“纯固态”(如OPA)目前离大规模商业化落地依旧存在距离,VCSEL + 905nm + SiPM/SPAD + 转镜组合凭借较高的性价比、产业成熟度、车规级可靠性以及高度芯片化集成能力,成为当前车载激光雷达的技术收敛方向。
成本下降:芯片化与集成化技术成为降本关键,有望驱动激光雷达价格未来降至千元级,成本实现革命性跨越。此跨越不仅加速其在主流价位车型中的普及,更关键的是,成功将应用场景由单一智能汽车拓展至人形机器人、智慧工业等多元领域,开启规模化与生态化“第二增长篇章”。
激光雷达价格走势

汽车市场下沉与出海:在汽车领域,激光雷达正快速从高端车型下沉至15-25万元的主流价格带,并开始渗透到10万元级车型,推动前装渗透率持续攀升。与此同时,头部企业如速腾、禾赛的出海战略取得突破,成功获得多家国际主流车企的定点,26年有望迎来高速增长,中国供应链开始进入全球竞争舞台。
应用场景多元化:人形机器人、低速无人车、智慧工业等场景对3D感知有刚性需求,且对车规级要求相对宽松,成为增长迅速、利润丰厚的“第二增长曲线”。头部企业(如速腾、禾赛)已将机器人列为战略重点,实现车载技术的协同与下放。
商业模式的转变:随着技术的成熟和竞争的加剧,激光雷达硬件本身正面临着商品化的风险,利润空间将被持续压缩。未来的价值增长点将从单纯的“卖硬件”转向提供“硬件+算法+数据”的全栈解决方案,以及基于云端的后续服务,激光雷达企业面临着商业模式转型的挑战。
综上所述,激光雷达行业的发展呈现一个清晰的逻辑链:技术收敛实现可靠量产→ 芯片化驱动成本锐减 → 成本锐减打开汽车下沉与多元场景 → 规模化应用倒逼企业从硬件供应商向全栈服务商转型。在此趋势下,企业的竞争维度已从单纯的“性能参数”比拼,升级为 “成本控制能力”、“生态布局广度” 以及 “商业模式深度”的多维综合较量。
6.未来的挑战
(1)成本挑战:相较于毫米波雷达和摄像头,成本依旧较高
虽然价格已大幅下降,但相较于毫米波雷达和摄像头,激光雷达数千元的价格仍是昂贵的传感器,特别是在中低端市场,即使考虑配备中低端性能的激光雷价格可以做到千元以内,但是其整体成本占比依旧较高。
(2)上游零部件由欧美日企业主导,国产化率低、供应链存在风险
产业链上游的激光器、探测器、处理器等核心部件市场目前主要由欧美日企业主导,国产化率低,这使国内产业链在高端产品生产和成本控制上受制于人。尽管国内在VCSEL、SiPM等领域已有突破,但车规级量产一致性、可靠性与国际领先水平仍有差距,全面替代需要时间。
(3)价格不断下降对企业盈利能力的侵蚀
行业的竞争加剧带来价格下降,上游部分关键原材料受制于外企,以及核心器件成本刚性,导致成本居高不下,会不断侵蚀企业盈利能力,长期来看可能会影响其研发投入。
(4)纯视觉方案对激光雷达替代的可能性
以特斯拉为代表纯视觉方案目前逐渐成熟,特别是近期特斯拉FSD v14版本在北美市场表现突出,纯视觉路线的安全性、可靠性得到验证,表明其足以实现高阶自动驾驶,并且这种方案的成本低于激光雷达,激光雷达存在被替代风险。
但恰恰是这些挑战驱动着激光雷达行业进行不断创新与发展:成本高压直接倒逼了芯片化与高集成度路线;供应链风险加速了整机厂向上游的垂直整合与核心器件的国产替代,锻造自主可控的产业链;而纯视觉的路线竞争,则迫使行业重新锚定其作为“安全冗余”的不可替代价值,并驱动商业模式从硬件销售向“感知解决方案”升级。因此,这些外部压力正被系统性地转化为内生动力,驱动行业在产品形态、产业链结构和商业角色上不断进化。