大联大控股宣布,其旗下友尚推出基于通嘉科技(Leadtrend)LD7798、LD8526、LD6612芯片的100W PD3.0适配器方案。


图示1-大联大友尚基于Leadtrend产品的100W PD3.0适配器方案的展示板图
当前,大功率供电需求已然成为数码设备发展的必然趋势。以笔记本电脑为例,为实现多任务并行处理等高强度工作,设备需要持续且稳定的电力支持。因此,100W甚至更高功率的电源供应逐渐成为标配。在此背景下,USB PD供电协议应运而生,该协议旨在通过USB Type-C接口实现各类设备供电的标准化与统一化。在理想状态下,只要设备支持PD协议,无论是笔记本电脑、平板电脑、智能手机,还是智能穿戴设备或是小型家电应用,均可通过一根USB Type-C数据线和PD充电器完成充电/供电操作,并且设备能够充分利用快充技术,大幅缩短充电时间。针对这一趋势,大联大友尚基于Leadtrend LD7798、LD8526、LD6612芯片推出100W PD3.0适配器方案。

图示2-大联大友尚基于Leadtrend产品的100W PD3.0适配器方案的场景应用图
LD7798是一款PFC+PWM控制器IC,集成准谐振反激(QR Flyback)和连续导通模式(CCM)控制功能,可有效提升电源转换效率并优化系统性能。在准谐振反激部分,LD7798采用谷底切换操作(Valley Switching Operation)显著降低MOSFET的切换损耗,从而提升整体效率。此外,该芯片的设计可简化电路结构,能够有效节省电路空间并降低总体物料成本。不仅如此,LD7798具备多种高级功能,包括高压启动、休眠模式以及绿色模式节能运行,能够根据负载情况灵活调整工作状态,进一步降低功率损耗。同时,其内部集成的斜率补偿和软启动功能,也有助于优化系统性能并确保稳定运行。
LD8526是适用于多种工作模式的二次侧同步整流(SR)驱动器IC,能够广泛应用于CCM、DCM和QR模式下的反激式电路架构。在轻负载条件下,LD8526能够进入节能模式,通过停止SR MOSFET驱动功能来降低工作电流,从而提高系统效率。该芯片具备自供电能力,能够在负端或正端输出位置的整流应用中,通过低输出电压产生源电压维持运作,而无需额外提供电源或依赖辅助绕组。此外,LD8526支持具有峰值负载功能的应用,最高工作频率可达130kHz。
LD6612是一款用于USB PD Type-C应用的次级侧控制器,专为高效、纤薄的离线AC-DC设计。该产品内置8位MCU,用于处理PD协议、策略引擎和设备策略管理器,同时,其内置双相标记编码(BMC),可支持USB PD通信或其他专有协议(如QC2.0/QC3.0)。此外,LD6612还集成分流器调节器、电压和电流监测与控制电路,以及阻断N-MOSFET,以减少外部元件数量,降低整体成本。

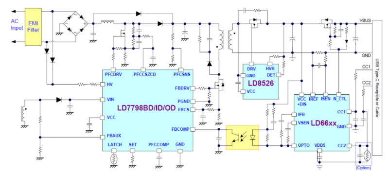
图示3-大联大友尚基于Leadtrend产品的100W PD3.0适配器方案的方块图
得益于器件的出色性能,本方案兼顾小型化电源设计对效率与可靠性的严苛要求,能够以稳定的表现满足各类USB PD设备对于快充的需求,为用户提供了高效、便捷的充电体验。
核心技术优势:
- IC包含QR_Flyback与CCM多模式控制器;
- 整合PFC升压和QR反激控制器,内部软启动功能与PFC开/关控制;
- Brown in/out保护和X-cap放电功能;
- 可调式OTP(过温保护)SDSP(二次二极管短路保护功能);
- SR低输出电压和/或高边整流运行自供电,无需辅助绕组;
- 150V VIN最大额定值,适用于宽VOUT范围应用;
- 可编程设定关断电平准位,OCP(逐周期限流);
- 智能稳定系统,高效率稳定USB-PD应用,OVP(过压保护);
- 嵌入式MCU内置16kbyte OTP和256+384bytes SRAM;
- 可编程设定输出线损补偿功能,内部OTP功能与外部锁定保护。
方案规格:
- 全电压输入范围:90Vac ~ 264Vac;
- 最大输出功率:(20V/5A)100W;
- 输出电压范围:5A/3A、9V/3A、15V/3A、20V/5A;
- 四点平均效率>88%@(25%、50%、75%、100%)效率达到CoC Tier 2;
- 空载待机功耗小于75mW、EMI符合EN55032 Class B;
- 具有OCP/OVP/OTP/OPP/OSCP等保护功能齐全;
- 适用于CCM、DCM和QR模式;
- 适用于具有峰值负载功能的应用(最高频率130kHz);
- 展示板PCB尺寸L×W×H=93mm×47mm×22mm;
- USB PD2.0和PD3.0(PPS)等其它专有协定如QC2.0、QC3.0、QC4.0、PPS。
本篇新闻主要来源自大大通:
基于Lead trend _LD7798 + LD8526+ LD6612应用于USB PD3.0 Type-C 100W适配器设计方案