【化工仪器网 时事热点】2014年8月16日,北京市科学技术委员会、天津市科学技术委员会和河北省科学技术厅正式签署《京津冀协同创新发展战略研究和基础研究合作框架协议》,加快建立和完善战略对话、信息交流、工作对接、科技资源和成果开放共享的协同机制和长效机制,在协同创新发展战略研究和基础研究层面进行了具体工作部署。
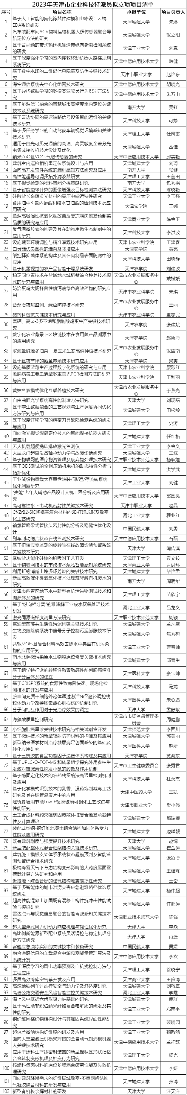
近日,经专家评审等程序,市科技局局长办公会审议通过了2023年度京津冀基础研究合作专项拟立项项目、2023年天津市应用基础研究多元投入项目拟立项项目和2023年天津市企业科技特派员拟立项项目,现予以公示。
其中,2023年度京津冀基础研究合作专项拟立项项目包括40项,2023年天津市应用基础研究多元投入项目拟立项项目包括47项,2023年天津市企业科技特派员拟立项项目包括102项。


