为推动优势创新资源解决产业发展关键核心技术难题,推动产业链、创新链、人才链、资金链深度融合,激发创新创造活力,促进全市经济社会的高质量发展,庆阳市创新工作方式,凝聚创新力量,努力提高创新效率。 “科创中国”平台携手创新驱动示范市(庆阳市)联合发布“揭榜挂帅”科技项目。上榜项目共有4项,涉及3个产业。
2023年6月,庆阳市成功入选全国创新驱动示范市(2023—2025年),成为39个示范市(区)之一,也是甘肃省唯一获此殊荣的城市。在市委、市政府高度重视和中国科协、省科协的精心指导下,着力在促进成果转移转化、服务产业技术创新、搭建科技经济融通平台上聚势赋能,推动创新驱动示范市建设走深走实。围绕陇东综合能源化工基地建设和全国一体化算力网络国家枢纽节点暨“东数西算”等重大工程,与省内外24家高校院所、产业龙头企业签订科技合作协议28份。与中科院、兰州大学等30多个科研院所、高等院校建立科技交流合作关系,引进新技术、新产品、新品种180多项,实施科技合作项目100多项。建立了市级科技创新奖补机制,2023年落实市级科技创新奖补资金370万元。设立了庆阳市创新驱动工程专项资金,对取得实效的企业进行资助,支持企业和学会共同建立学会服务站、企会协同创新联盟等服务载体,激发创新创造内生动力。
下一步,庆阳市将加强“揭榜挂帅”项目管理,促进“挂帅攻关”成果应用共享,凝聚创新力量,为全市经济社会高质量发展赋能。
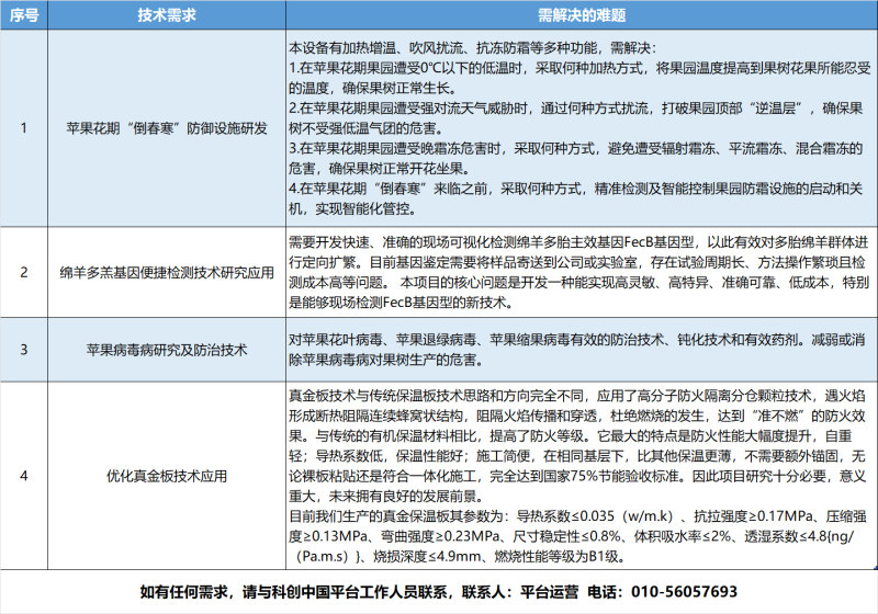
附:庆阳市“揭榜挂帅”科技项目(榜单)
