
8月28日,保健食品行业迎来新规,国家市场监管总局正式发布《保健食品新功能及产品技术评价实施细则(试行)》(简称《实施细则》),对以往保健食品功能声称评价管理模式进行了创新,正式放开保健食品新功能的申报管理,推动保健食品新功能的创新研发。
保健食品的新功能突破一直是行业高度关注的议题,此次《实施细则》的出台应运而生。实施细则规定,任何单位和个人通过开展相关研究后,可以单独或者联合提出新产品注册或新功能建议申请。 具体的新功能定位方向有:补充膳食营养物质、维持或改善机体健康状况、降低疾病发生风险因素。
而新功能的研究则要求,评价方法研究和方法学论证,需要通过至少一家符合要求的食品检验机构或者临床试验机构验证评价。
业内的解读为,这是从制度上改革我国以往保健食品功能声称评价管理模式的重要举措,将为企业研发创新带来发展新机遇,加速行业整体创新的步伐。
市场监管总局关于公布《保健食品新功能及产品技术评价实施细则 (试行)》的公告.pdf
31日,24项保健食品功能声称也正式亮相。
2023年8月31日,国家市场监管总局、国家卫生健康委、国家中医药局联合发布《允许保健食品声称的保健功能目录非营养素补充剂(2023年版)》及配套文件的公告。
允许保健食品声称的保健功能目录
非营养素补充剂(2023 年版)


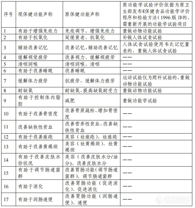
新旧保健功能声称对应关系和功能评价衔接要求


一、《保健食品功能检验与评价方法(2023 年版)》是在《保健食品检验与评价技术规范(2003 年版)》和原食品药品监管局 2012 年修订发布的《关于印发抗氧化功能评价方法等 9 个保健功能评价方法的通知》基础上修订形成,原功能学试验报告评价要求和标准为《保健食品检验与评价技术规范(2003 年版)》或原食品药品监管局 2012年修订发布的《关于印发抗氧化功能评价方法等 9 个保健功能评价方法的通知》的,不需提供保健功能再评价资料。
二、参照既往再注册产品保健功能评价管理要求,原功能学试验报告评价要求和标准低于现行标准要求的,新旧保健功能声称调整时,需提供相应产品的保健功能再评价资料:
1. 第三方检验机构出具的上市后人群食用功能学评价研究报告,数据采集、管理、分析应当规范、真实、可溯源,并对产品的保健功能提供有效技术支撑;
2. 无法提供上市后人群食用功能学评价研究报告的,可提供按照《保健食品功能检验与评价方法(2023 年版)》、原食品药品监管局 2012 年修订发布的《关于印发抗氧化功能评价方法等 9 个保健功能评价方法的通知》或《保健食品检验与评价技术规范(2003 年版)》重做的功能学试验报告,其中,原功能学试验报告评价要求和标准为《保健食品功能学评价程序和检验方法(1996 版)》的,需重新开展的功能学试验项目见上表要求,“— —”表示不需提供保健功能再评价资料。
《 允许保健食品声称的保健功能目录 非营养素补充剂(2023年版)》及配套文件解读.pdf
《保健食品功能检验与评价技术指导原则(2023年版)》.pdf
《保健食品人群试食试验伦理审查工作指导原则(2023年版)》.pdf
《保健食品功能检验与评价方法(2023年版)》.pdf
《允许保健食品声称的保健功能目录 非营养素补充剂(2023年版)》.pdf