【仪器网 时事聚焦】民以食为天,食以土为本。土壤是农业基础的生产资料,是农业生产的重要依托。时隔40余年,国务院印发《国务院关于开展第三次全国土壤普查的通知》,部署开展了土壤三普,重点对耕地、园地、林地、草地等约110亿亩农用地和部分未利用地土壤开展一次“全面体检”。
农为政首,地为粮基。自2022年年初第三次全国土壤普查启动至今,经过一年的试点工作,全国各地已经自上而下构建了比较完善的组织体系、技术体系、保障体系和质控体系。2023年中央一号文件要求“做好第三次全国土壤普查工作”。农业农村部认真贯彻党中央、国务院决策部署,全力推进第三次全国土壤普查工作。
经过一年的实践证明,“六结合”“六统一”技术路线(即实现摸清土壤质量与完善土壤类型、性状普查与利用调查、外业观测与内业化验、表层采样与剖面采集、摸清障碍因素与提出改良培肥措施、政府保障与专业支撑等六方面结合;统一技术规程、工作平台、工作底图、规划布设采样点位、筛选测试分析专业机构标准、全过程质量控制等六方面工作)是正确、可行的;编制的技术规程规范是科学、适用的;建立的组织、技术等工作体系是务实、有效的。
近日,国务院第三次全国土壤普查领导小组办公室发布了《第三次全国土壤普查技术规程(修订版)》。此规程规定了第三次全国土壤普查的总体组织与任务要求包括资料收集整理与前期准备、外业调查采样与内业测试化验等具体工作流程、质量控制体系、成果汇总与验收等技术规范。本规程适用于土壤三普,也可作为全国或地方性大面积土壤调查或监测工作的参考。
在样品测量方法上,《第三次全国土壤普查土壤样品制备与检测技术规范 (修订版)》中提到,省级土壤普查办负责组织样品检测工作,承担检测任务的实验室应在省级质量控制实验室的指导下按照检测任务要求和本技术规范有关规定开展土壤样品检测工,作按时报送检测结果。
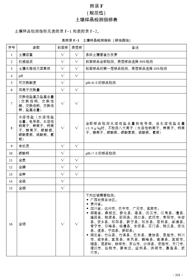
同时明确了检测指标及方法,部分如下。




除了新发布的《第三次全国土壤普查技术规程(修订版)》等技术规程规范外,国务院第三次全国土壤普查领导小组办公室还组织第三次全国土壤普查专家技术指导组,对关于平台应用、外业调查采样、内业样品制备与检测等问题进行更新完善,形成《第三次全国土壤普查常见技术问题答疑手册(修订版137问)》。
《第三次全国土壤普查常见技术问题答疑手册(修订版137问)》涉及工作平台应用;外业调查与采样;样品制备、流转、保存与检测三部分。针对检测相关问题,部分如下。
1.阳离子交换量、交换性盐基有多种方法,是否需要根据土壤样品酸碱性来选择不同方法进行样品检测?酸性土壤、中性土壤、石灰性土壤如何界定?
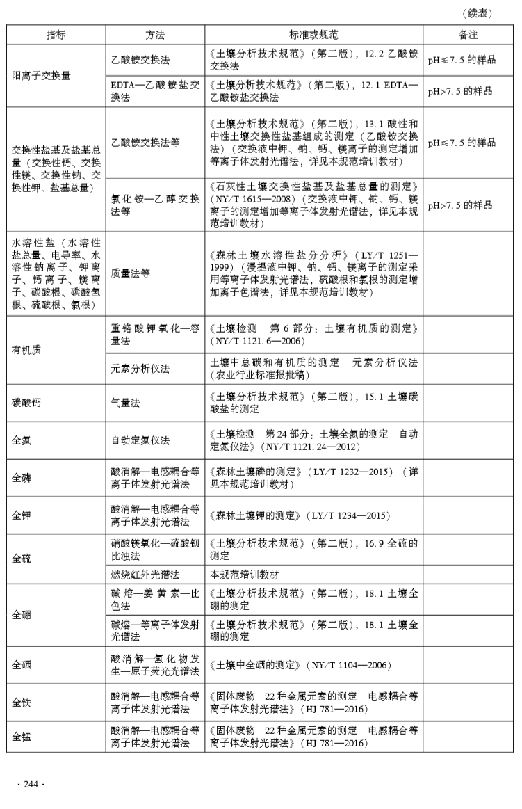
答:按照《第三次全国土壤普查土壤样品制备与检测技术规范(修订版)》规定,阳离子交换量、交换性盐基等土壤样品检测,应根据土壤样品酸碱性选择对应的检测方法。pH7.5为碱性土壤,pH 6.5~7.5(包含6.5和7.5)为中性土壤。
2.有效态铁、锰、铜、锌检测方法为《土壤有效态锌、锰、铁、铜含量的测定二乙三胺五乙酸(DTPA)浸提法》(NY/T 890-2004),该标准适用范围为pH>6的土壤,pH<6的土壤样品如何检测?
答:农业行业标准《土壤有效态锌、锰、铁、铜含量的测定二乙三胺五乙酸(DTPA)浸提法》(NY/T 890-2004)规定了采用二乙三胺五乙酸(DTPA)浸提剂提取土壤中有效态锌、锰、铁、铜,以原子吸收分光光度法或电感耦合等离子体发射光谱法加以定量测定的方法,该标准规定适用于pH>6的土壤。《土壤分析技术规范》(第二版)(中国农业出版社,2006)引用了该标准,并明确pH<6的土壤也可参照使用。经内业技术组专家研究确定,NY/T 890-2004标准适用于所有土壤有效态锌、锰、铁、铜含量的测定。
3.《土壤分析技术规范》(第二版)中比重计法测定机械组成过程繁琐、精度不高,是否可探索建立吸管法使用粒度分布仪测定方法,或使用《森林土壤颗粒组成机械组成的测定》(LY/T 1225-1999)方法检测?
答:《第三次全国土壤普查土壤样品制备与检测技术规范(修订版)》明确,机械组成检测依据《土壤分析技术规范》(第二版),5.1吸管法。
4.水溶性硝酸根离子含量过高的土壤,水溶盐离子加和总量与水溶盐总量检测结果超出《森林土壤水溶性盐分分析》(LY/T1251–1999)中表4允许偏差超范围。
答:建议检测机构在出现水溶盐离子加和总量与全盐量不平衡问题时,对可能影响加和离子的原因进行排查,并提供影响加和的其他阴阳离子含量的测定原始记录等备查。
5.碳酸钙检测用非水滴定法检测,最终结果是否转换为以碳酸钙计?
答:《第三次全国土壤普查土壤样品制备与检测技术规范(修订版)》规定碳酸钙检测采用《土壤分析技术规范》(第二版),15.1土壤碳酸盐的测定 气量法。
6.林地草地盐碱荒地中交换性盐基总量测定方法仅有《森林土壤交换性盐基总量的测定》(LY/T 1244-1999),该方法明确规定适用于酸性和中性,对于碱性土壤是否适合?
答:《第三次全国土壤普查土壤样品制备与检测技术规范(修订版)》规定土壤中交换性盐基总量和交换性盐基的检测方法,对于pH≤7.5的样品,采用《土壤分析技术规范》(第二版),13.1酸性和中性土壤交换性盐基组成的测定(乙酸铵交换法)方法测定;对于pH>7.5的样品,采用《石灰性土壤交换性盐基及盐基总量的测定》(NY/T 1615-2008)方法测定。
接下来,各省市会继续基于试点经验,根据《第三次全国土壤普查技术规程(修订版)》及《第三次全国土壤普查常见技术问题答疑手册(修订版137问)》相关参考,提前谋划思考,做好各个环节之间的有效衔接,统筹安排外业采样、样品制备、实验室招标、样品检测、数据审核等,严把土壤普查质量关。
目前,土壤三普已全面铺开,在成果产出上要守土壤普查传统成果之正,创为农业生产乡村振兴现代需求服务之新;在普查方法上守传统外业采样内业化验之正,创“六结合”“六统一”技术路线之新;在普查组织方式上守专业人员干专业事之正,创调动全社会力量之新。
(资料参考来源:国务院第三次全国土壤普查领导小组办公室、农民日报等)