2023年8月29日,全国公共资源交易平台发布了内蒙古包头钢铁冶金开发区金山产业园工业污水处理厂建设及再生水资源化利用项目(EPC)中标候选人公示,第一中标候选人为四川美峰环境治理有限责任公司、中冶西北工程技术有限公司联合体,投标报价为11925.5847万元,工期90天。
内蒙古包头钢铁冶金开发区金山产业园工业污水处理厂建设及再生水资源化利用项目(EPC)中标候选人公示
内蒙古鸿锐项目管理有限公司受内蒙古包头钢铁冶金开发区金山产业园管理办公室的委托,对内蒙古包头钢铁冶金开发区金山产业园工业污水处理厂建设及再生水资源化利用项目(EPC),标段编号为固2023GCZCB006进行招标,并于2023-08-28 09:30:00开标、评标,开评标会结束后根据有关法律、法规要求,现对中标候选人进行公示,公示周期自发布次日起3日。公示时间:2023-08-29至2023-09-01。
特此公示
中标候选人:

1.中标候选人相关管理人员情况:

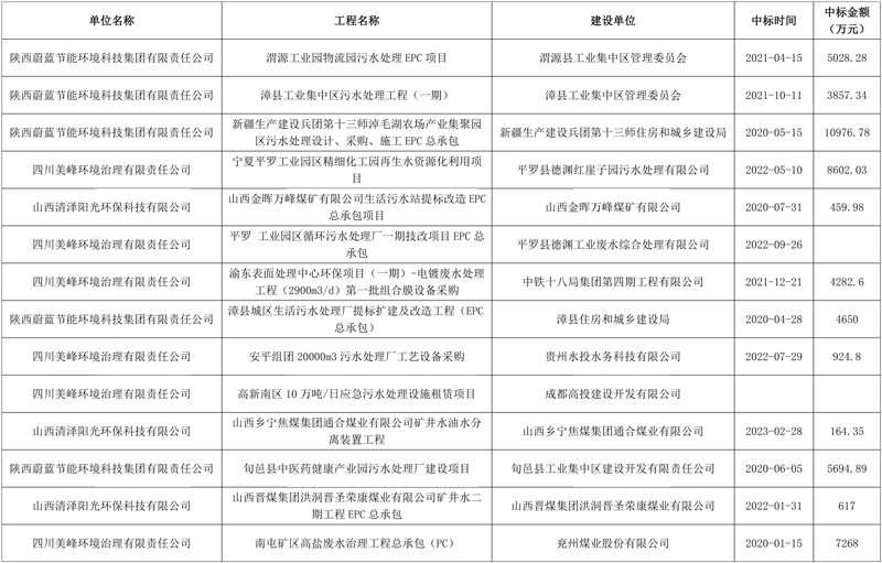
2.中标候选人企业业绩:

3.联系方式:
招标人:内蒙古包头钢铁冶金开发区金山产业园管理办公室
联系人:张工
电话:18694702589
招标代理机构:内蒙古鸿锐项目管理有限公司
联系人:王工
电话:0472-6959409
监督部门:固阳县住房和城乡建设局
4.否决投标人投标的原因及依据:
详见招标文件“第三章 评标办法”中评标办法前附表及招标文件“第二章 投标人须知总则”要求
5.招标文件设置为实质性要求和条件的内容:
(1)投标人名称;(2)投标函及投标函附录签字盖章;(3)投标文件格式;(4)联合体投标人;(5)备选投标方案;(6)报价唯一;(7)营业执照;(8)安全生产许可证;(9)资质要求;(10)项目负责人要求;(11)投标报价;(12)投标内容;(13)工期;(14)质量标准;(15)投标有效期;(16)投标保证金;(17)权利义务
6.提出异议的渠道和方式:
以书面形式递交招标人或通过交易系统提交。
7.发布媒体:
(1)内蒙古自治区公共资源交易网、(2)内蒙古招标投标公共服务平台、(3)包头市公共资源交易网、(4)包头市公共资源交易中心大屏
建设地点:固阳县金山产业园纬二路南,经二路东,纬三路北,经三路西
工程规模:本项目新建工业污水处理厂1座,设计规模为10000m3/d。项目分两期建设,一期、二期建设规模均为5000m3/d。建设内容包括污水处理系统、再生水回用系统及与生产设施相应配套的各类辅助系统。

原标题:内蒙古金山产业园工业污水处理厂建设及再生水资源化利用项目(EPC)中标候选人公示