传感新品
【荷兰格罗宁根大学 : 利用3D 打印石墨烯压阻式传感器解释波浪状海豹胡须的超灵敏尾迹跟踪能力】
自1998年以来,海豹胡须的研究引起了越来越多的关注。 发表在Nature和Science杂志上的两篇论文表明,海豹仅使用它们的胡须就能探测到 180 米以外的猎物。 在海豹上开展的行为学实验也表明一只耳朵和眼睛被罩住的海豹可以准确地追踪玩具潜艇。在迎面而来的水流中或在静水中拖曳时,光滑的圆柱通常会由于后方脱落的涡的作用而发生振动,称作涡激振动(vortex-induced vibration, VIV)。
先前的研究表明,一些海豹物种,例如斑海豹(Phoca vitulina)和灰海豹(Halichoerus grypus),它们的胡须具有独特的起伏表面结构。海豹的波浪状胡须(图1)使海豹胡须能够抑制其后方脱落的尾涡导致的振动,使得胡须在感知周围流场变化的时候最低限度地抑制自身的振动噪声,从而对周围的水动力学刺激具备高灵敏性。

在这项工作中,作者开发了一款具备波浪状海豹胡须结构的3D 打印石墨烯压阻式 MEMS 传感器(图3),以解释海豹胡须结构对涡流的灵敏性。这些传感器还被用于测量两类海豹胡须,包括斑海豹(Phoca vitulina)和灰海豹(Halichoerus grypus)胡须的固有频率。测量结果表明所设计的传感器具备替代高成本的激光多普勒测速仪对毫米级胡须的固有频率进行测量的潜力。此外,测量所得的胡须固有频率频率范围与常见鱼类尾涡的脱落频率相当。一系列的有限元仿真结果也被用于实验测量结果进行相互验证。


此外,传感器还用于探究胡须相对来流的攻角对其涡激振动的影响,这可以解释胡须在海豹主动捕食鱼类时可能的倾向保持的攻角。通过在循环水槽中利用设计的传感器对海豹胡须结构进行振动测量(图5),结果表明海豹胡须的振动频率可以锁定在上游产生的仿鱼类尾涡的传播频率上。此外,胡须传感器通过锁定上游尾涡的传播频率,可以成功地感应到位于10倍于胡须直径远的上游涡流源(图6)。上述工作既揭示了海豹胡须的长距离感知功能的机理,也表明了胡须传感器在感知水下扰动信号方面的高信噪比能力。在未来,胡须传感器阵列将会作为感知系统安置在水下航行器上。利用胡须传感器,水下航行器可以在声学传感器、视觉传感器失效的水下环境中感知周围的航行器。


传感动态
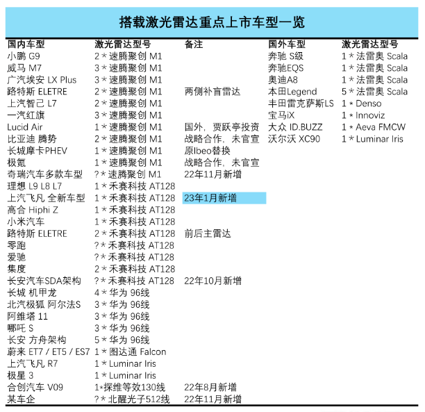
【禾赛宣布获得这家上汽激光雷达前装量产定点,此前供应商为Luminar丨附最新激光雷达定点清单】
禾赛科技正式宣布获得上汽集团旗下新能源汽车品牌飞凡汽车前装量产项目定点。飞凡汽车旗下的全新车型将搭载禾赛车规级超高清激光雷达AT128。

禾赛AT128具备200米@10%的测远能力,且实现了1200x128全局分辨率。AT128每秒153万的超高点频对周围环境实现了超高精度的扫描,均匀无拼接的点云能够帮助车辆实时“看清”三维世界。
目前飞凡旗下有飞凡R7(参数|询价)等车型在售,不过飞凡还申报了全新车型F7,当时在工信部的申报图上并没有发现激光雷达的身影,新车定位为中大型纯电动轿车,将搭载与飞凡R7同款的RISING MAX巨幕三联屏,RISING OS全栈自研操作系统与高通骁龙8155芯片,及RISING PILOT高阶智驾系统,这款辅助驾驶系统倒是与激光雷达跟搭,我们期待这款车会配备激光雷达。
动力方面,飞凡F7将有纯电版和换电版本,纯电版将搭载90kW·h三元锂电池包,具备和飞凡R7相同的换电能力,新车续航里程有望超过700km,电动机最大功率250kW。不过,此次申报仅有两驱版本车型,四驱版本车型预计将补充申报。

【文远知行推出全新一代自动驾驶传感器套件,实现全方位无死角感知】
近日,文远知行受邀前往2023年国际消费电子展(CES),会上,其重磅发布了全新一代自动驾驶传感器套件 WeRide Sensor Suite 5.1(简称WeRide SS 5.1)。

据悉,WeRide SS 5.1 全面融合车规级高分辨率半固态激光雷达、侧方位补盲激光雷达,以及高精度摄像头等多传感器,可实现周围 360 度、前方直线距离 200 米的无死角感知。
同时,WeRide SS 5.1 继续延续文远知行自动驾驶传感器套件的分布式设计理念,在分离化、小型化、紧凑化上更进一步,为用于大规模量产的 L3 级高阶智能驾驶需求度身定制,并可通过不同配置组合,轻松实现从 L2 到 L4 不同级别自动驾驶感知能力,灵活适配各类行驶场景,极大降低后续调整与维护成本。
外观上,WeRide SS 5.1 车顶主传感器模组采用流线式 " 羽翼 " 设计,大幅降低传感器模组因行驶带来的风阻等影响,更贴近原生量产车型的设计理念,并增强了独具特色的外观辨识度。
此外,除传感器硬件模组全方位升级外,WeRide SS 5.1 在车内可视化交互系统上也进行了大幅升级,在车内屏幕上全面升级自动驾驶系统对路面环境的感知展示,视觉表现风格更加符合大众认知习惯,让车内乘客能够更清晰、直观地了解当前自动驾驶车辆的行驶状态,从而有效提升乘坐感受。
截至目前,文远知行已积累超过 1300 万公里的公开道路自动驾驶里程,形成 " 1 个平台 + 3 大场景 + 5 大产品 " 的自动驾驶多元商业化战略,同时在 L2+/L3 级高阶智能驾驶商业化产品上持续布局,携手博世等全球顶级伙伴,以领先的自动驾驶技术,深入赋能量产级高阶智能驾驶产品,让自动驾驶技术真正惠及广大消费者。
【海图微电子完成数千万元A+轮融资 加快CMOS图像传感器量产】
近日,海图微电子完成数千万元A+轮融资,本轮融资由金通资本、毅达资本、兴泰资本联合投资。主要用于工业机器视觉CMOS图像传感器(简称CIS)的量产投入,基于国内晶圆厂工艺平台的新一代CIS产品流片投入。
数据显示,在过去20年的时间中,CMOS图像传感器一直保持增长态势,2021年的CIS市场飞速发展,全球CIS总销售额将增长19%,达到228亿美元,这是自2010年以来全球销售额连续第十次创历史新高。

根据Research Nester 最近发表的一份报告,全球 CMOS 图像传感器市场预计在预测期内( 2022年至2031年)以 6.32% 的复合年增长率增长,预计到 2031 年将达到 395.4 亿美元。对高清图像捕捉设备不断增长的需求预计将推动市场增长。
热度不减的CMOS图像传感器市场,让CIS厂商们在技术上的比拼更加激烈。
谈及技术优势,公司董事长周伊凡向36氪安徽表示,目前根据CMOS图像传感器快门曝光方式不同,可分为卷帘快门和全局快门两大类,海图微电子走的是全局快门路线,在越来越多的高速摄影等应用场景下,全局快门可以实时地进行精准的影像捕捉以及识别,这需要拥有核心设计能力才能实现。根据公开资料,国内仅包括海图微电子在内的少数厂家掌握该项技术。
此外,公司拥有的高速ADC(模数转换)技术,其通过优化的像素设计得到阶梯化的势垒分布,使得光电二极管中的电荷信号能快速地传输并读出,配合海图微电子自研的超低噪声技术,满足超高帧率的应用需求。若在1000帧/秒的高速图像采集速率场景下,必须有高速ADC技术支撑,以解决模拟信号数据量大、转换效率低、信号转换不一致导致的图像噪声高、坏点多的问题。
在解决市场痛点上,周伊凡表示,产品HT8001/8002,采用全局曝光方式,在900万像素全画幅的图像质量下,拍摄速度最高可以达到2000fps(每秒拍摄2000幅图片),填补了国内高速、动态图像采集的技术及产品空白。海图微电子4个A的产品,采取全局曝光方式,分辨率为400万至1600万像素,降低了国内机器视觉对海外单一供应依赖,从底层核心元器件推动国内机器视觉应用的创新。
36氪安徽了解到,海图微电子核心团队来自日本滨松、三洋、安森美、中电科、华虹、台积电等知名设计公司及晶圆厂。董事长周伊凡牵头组建了包括海图微电子在内的富煌新视觉产业板块,拥有超过20多年的企业战略及管理、资本运作经验,在产业资源整合、政府公共资源、人事管理、资本运作方面经验丰富;研发负责人刘博士,专注从事高速CMOS图像传感器领域的研发工作,刘博士自2018年归国加入海图微电子后,一直牵头负责公司的技术研发工作,为图像传感器专用高速ADC设计及图像传感器电路设计的国产化方面取得多项技术成果。
业内人士认为,在移动设备等传统领域,国内的CIS厂商很难撼动国际巨头的地位,但随着安防、汽车、机器视觉等应用领域的兴起,国内企业能够和国际巨头站在同一条起跑线上。
谈及2023年公司发展重点,周伊凡表示,海图微电子将推进量产及规模化销售,实现突破亿元的销售目标。研发上,“量产一代、开发一代、预研一代”,同时加大上海、日本两地研发中心的团队建设及内部交流。生产上,夯实与三大晶圆代工厂的直接合作基础,按节点实现不同产品的流片、量产。
金通资本相关投资负责人表示,海图微电子作为一家高速CMOS图像传感器设计企业,过去一年里在新产品立项、工程样片流片及市场拓展、供应链建设、量产投片、团队搭建等方面都有了很大进展。公司选择将工业类应用场景作为发展主线,同时兼顾车载、安防、消费医疗等领域,有利于实现差异化竞争。我们十分看好海图微电子的发展前景,未来金通资本将继续支持海图微电子,期待公司不断引领国内高速智能CMOS图像传感器领域的创新发展。
毅达资本相关负责人表示,CIS在各个细分市场及新兴市场,仍存在大量的结构性机会,比如工业、科研、机器视觉等市场,目前仍被索尼等国外厂商垄断,国内目前仅有2-3家公司在上述应用领域成功布局;尤其在高速运动物体的图像采集方面,更是有明确的国产化需求。上述领域正是海图微电子重点布局的方向。毅达资本看好未来各细分领域的市场机会,看好海图微电子的产品定位和市场布局,未来将持续推进和海图微电子的战略合作,并提供全方位的资源支持。
兴泰资本相关投资负责人表示,海图微电子创始团队在国内外顶级CIS设计公司均有十余年以上的产业积累,在像素结构、高速ADC、高灵敏度、高帧率、高性能像素电荷传输及超低暗电流技术方面自主研发,形成采集高速、动态图像所需的完整技术体系。我们期待海图微电子继续深耕CIS行业,在工业自动化、智能交通、安防及医疗等领域不断推出符合市场需求的高端CIS产品,推动数字化底层硬件的产品创新,助力我国在高端CMOS芯片领域实现国产替代。
【华为投入研发金额全球排名第四 高于苹果、三星】
据报道,欧盟委员会发布的2022年度欧盟工业研发投资记分牌上,华为投入研发金额190亿欧元(约1386.05亿元人民币),排名第四,仅次于谷歌、脸书和微软公司,超过苹果、三星、大众汽车和英特尔。

值得一提的是,据华为2022年三季报显示,他们仍在继续大量投入研发,前三季度研发费用达1105.81亿元,较上年同期增加82.41亿元。另外,近10年来,华为总共投入8450亿元研发,每年基础研究上的投资超过200亿元。
传感财经
【1月6日传感财经分析:影像传感器概念报涨,苏州固得领涨;主板传感器概念报涨,保隆科技领涨;电网传感器概念盘中报涨,理工光科领涨】
1月6日盘后,影像传感器概念报涨,苏州固得领涨,水晶光电、力源信息、晶方科技等跟涨。
1月6日盘后,主板传感器概念报涨,保隆科技领涨,宏发股份、韦尔股份等跟涨。
1月6日盘后,电网传感器概念盘中报涨,理工光科领涨,航天科技、润欣科技、友讯达等跟涨。
相关电网传感器概念股:
航天科技(000901):
1月6日消息,航天科技开盘报价8.3元,收盘于8.310元。3日内股价下跌0.36%,总市值为66.33亿元。
2021年航天科技实现营业收入58.05亿元,同比增长8.51%;归属于上市公司股东的净利润3191.98万元,同比增长104.8%;归属于上市公司股东的扣除非经常性损益的净利润1298.11万元,同比增长101.79%。
公司传感器技术主要涉及压力传感器、加速度传感器、液位传感器、位置传感器等,具体产品包括惯性导航加速度传感福、汽车电子传感器等。
润欣科技(300493):
1月6日收盘最新消息,润欣科技昨收6.32元,截至15点收盘,该股涨1.42%报6.410元2021年公司实现营业收入18.58亿元,同比增长33.96%;归属于上市公司股东的净利润5824.73万元,同比增长29.37%;
归属于上市公司股东的扣除非经常性损益的净利润5777.77万元,同比增长26.57%。公司主要通过向客户提供包括IC应用解决方案在内的一系列技术支持服务从而形成IC产品的销售,分销的IC产品以通讯连接芯片和传感器芯片为主。公司分销的IC产品指广义的半导体元器件,包括集成电路芯片和其它电子元件。公司分销的产品主要用于实现通讯连接及传感功能,具体包括无线连接芯片、wiFi及网络处理器芯片、传感器芯片、微处理器芯片等产品
友讯达(300514):
当前市值22.06亿。1月6日消息,友讯达开盘报11.09元,截至15点,该股涨0.64%报11.030元。2021年公司实现营业收入8.66亿元,同比增长31.26%;归属于上市公司股东的净利润5756.46万元,同比增长71.13%;归属于上市公司股东的扣除非经常性损益的净利润5127.49万元,同比增长107%。
友讯达已在北京、贵州、山东、陕西、宁夏、甘肃、云南、广西等20余个省(区、市)建立了销售服务机构,在多个省级电网建立了客户服务体系。