产品详情
描述:
ADC128S102 器件是一款低功耗、八通道 CMOS 12 位模数转换器,适用于 50 kSPS 至 1 MSPS 的转换吞吐率。该ADC12030CIWM转换器基于具有内部采样保持电路的逐次逼近寄存器架构。该器件可配置为在输入 IN0 至 IN7 处接受多达 8 个输入信号。
输出串行数据为直接二进制,兼容多种标准,如 SPI、QSPI、MICROWIRE 和许多常见的 DSP 串行接口。
ADC128S102 可以使用独立的模拟和数字电源供电。模拟电源 (V A ) 的范围为 2.7 V 至 5.25 V,数字电源 (V D ) 的范围为 2.7 V 至 V A。使用 3V 或 5V 电源的正常功耗分别为 2.3 mW 和 10.7 mW。断电功能可将使用 3V 电源的功耗降低至 0.06 μW,使用 5V 电源可将功耗降低至 0.25 μW。
特性:
●5962R07227
○总电离剂量 100 krad(Si)
○单事件闩锁免疫 120 MeV-cm 2 /mg
○单粒子功能性中断免疫 120 MeV-cm 2 /mg(见辐射报告)
●八个输入通道
●可变电源管理
●独立的模拟和数字电源
●SPI/QSPI/MICROWIRE/DSP 兼容
●采用 16 引脚陶瓷 SOIC 封装
●主要规格
○转换速率:50 kSPS 至 1 MSPS
○DNL(V A = V D = 5 V):+1.5 / -0.9 LSB(最大值)
○INL (V A = V D = 5 V):+1.4 / -1.25 LSB(最大值)
○能量消耗
◆3V 电源:2.3mW(典型值)
◆5V 电源:10.7mW(典型值)
应用:
●卫星
— 姿态和轨道控制
— 精密传感器
— 电机控制
●高温
●医疗系统
●加速器
参数:
分辨率(位):12
输入通道数:8
采样率(最大)(kSPS):1000
接口类型:SPI、Microwire(串行 I/O)
建筑学:特区
输入类型:单端
多通道配置:多路复用
参考模式:供应
输入范围(最大)(V):5.25
输入范围 (Min) (V):0
工作温度范围(℃):-55 到 125、25 到 25
功耗(典型值)(mW):2.3
模拟电压 AVDD (Min) (V):2.7
信噪比 (dB):72
模拟电压 AVDD (Max) (V):5.25
INL (最大值) (+/-LSB):1.1
数字电源 (Min) (V):2.7
数字电源 (Max) (V):5.25
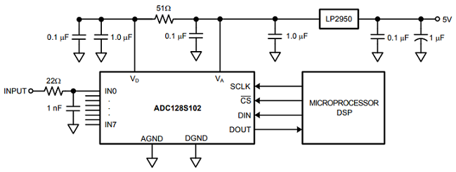
◆ADC128S102QML-SP功能框图

◆ADC128S102QML-SP典型应用
