天然气是埋藏在沉积岩内的有机物,在长期的地质条件作用下,经过复杂的有机化学反应而形成,是蕴藏在地层内的优质可燃气体,通过钻井开采出来。它的主要成分是甲烷、另外还含有氮、二氧化碳、硫化氢和微量的惰性气体。
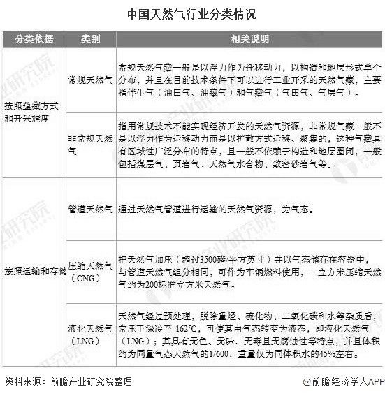
按照不同的分类依据,天然气分为如下类别:

根据国家发改委公布的数据,2012-2019年,中国的天然气产量呈逐年增长趋势。2017年,我国天然气的产量为1487亿立方米,同比增长8.46%,由于冬季气温下降,天然气需求量上升,我国天然气产量在经历了2015年和2016年的低增长后再次实现高速增长。2019年,我国天然气产量实现1777亿立方米,较2018年增长10.85%。

从天然气生产地区来看,陕西、四川、新疆三大西部省份产量最高,这是也是西气东输工程开展的原因;其他省份体量较三大省份小得多。2019年,三大省份的天然气产量占全国天然气总产量的70.57%。

中国天然气消费量快速增长
近年来,我国天然气的消费量快速增长。根据国家发改委披露的数据,2017年与2018年,我国天然气表观消费量增速均在15%以上。2019年,我国天然气表观消费量为3067亿立方米,同比增长9.42%。

2019年,我国天然气消费量增长主要由于较好的宏观经济发展状况以及煤改气工程的持续推进,其具体如下表所示:
