产品详情
描述:
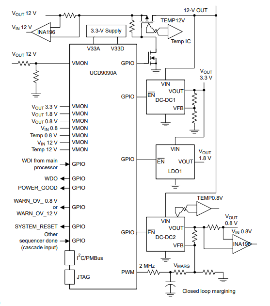
UCD9090A 是一款 10 轨 PMBus/I 2 C 可寻址电源定序器和AD9923ABBCZ监视器。该器件集成了一个 12 位 ADC,用于监控多达 10 个电源电压输入。23 个 GPIO 引脚可用于电源使能、上电复位信号、外部中断、级联或其他系统功能。其中 10 个引脚提供 PWM 功能。使用这些引脚,UCD9090A 提供对裕度和通用 PWM 功能的支持。
使用 Pin-Selected Rail States 功能可以实现特定的电源状态。此功能允许使用多达 3 个 GPI 来启用和禁用任何轨道。这对于实现系统低功耗模式和用于硬件设备的高级配置和电源接口 (ACPI) 规范很有用。
为器件配置提供了 TI Fusion Digital Power 设计器软件。这种基于 PC 的图形用户界面 (GUI) 提供了一个直观的界面,用于配置、存储和监控所有系统运行参数。
特性:
●监控和排序 10 个电压轨
○所有轨每 400 μs 采样一次
○具有 2.5V、0.5% 内部VREF的 12 位 ADC
○基于时间、轨道和引脚依赖性的序列
○每个监视器四个可编程欠压和过压阈值
●每个监视器的非易失性错误和峰值记录(最多 26 个故障详细信息条目)
●10 个导轨的闭环裕量
○裕量输出调整轨电压以匹配用户定义的裕量阈值
●可编程看门狗定时器和系统复位
●灵活的数字 I/O 配置
●响应和监控 GPI 触发的故障
●轻松级联多个电源定序器并采取协调的故障响应
●引脚选择的轨状态
●级联多个设备
●多相 PWM 时钟发生器
○时钟频率从 15.259 kHz 到 125 MHz
○能够为同步开关模式电源配置独立时钟输出
●JTAG 和 I 2 C/SMBus/ PMBus 接口
应用:
●工业和ATE
●电信和网络设备
●服务器和存储系统
●任何需要对多个电源轨进行排序和监控的系统
参数:
电源电压 (Min) (V):3
监控的耗材数量:10
电源电压(最大)(V):3.6
Iq (典型值) (uA):50000
时间延迟(毫秒):可编程的
排序输出的数量:10
◆UCD9090A 典型应用

◆UCD9090A 功能框图
