暗战不止,情报不休——智器云的前世今生

2022-06-22 16:36:21
关注

世界局势往往牵一发而动全身,战争更是如此。

旷日持久的俄乌战争揭露了残酷的武装冲突,也暴露了背后一系列风起云涌的暗战。围绕各国政治、经济、文化等展开的特殊情报行动,成为现代战争的关键要素。情报分析工作,成为信息化时代国家安全的保障利器。

早在上世纪90年代,欧美等发达国家就已经率先发起了基于大数据的国家安全情报分析技术研究与应用。以i2、Palantir 为代表性的公司,主要服务政府及军事部门的情报分析、安全防范和反恐侦察类工作。

其中由英国i2 公司面向英国警察部门研发的产品,自1990年上市后,凭借其在实际案件调查中展现出的优秀情报调查能力,被国际刑警组织(ICPO)推荐,迅速风靡多国警察部门。2011年,i2被美国公司IBM收购,截至目前,已被销售至全世界200多个国家和地区。

而Palantir则诞生并发迹于911事件后,同样依靠杰出的情报分析技术迅速出名,短短几年内就成为硅谷最神秘的大数据独角兽企业。Palantir在江湖上较为传奇的战绩,一是帮助多家银行追回纳斯达克前主席麦道夫庞氏骗局的数十亿美金,二是帮助奥巴马政府成功追捕了本拉登。

2013年,棱镜门事件爆发,信息安全危机成为悬在各国头顶的“达摩克利斯之剑”。时任i2技术首席专家的王海波敏锐地察觉到了这样一个问题:在信息情报战领域,欧洲有i2支撑,美国有Palantir保障,中国有什么?

 

“功崇惟志,业广惟勤。”就这样,智器云应运而生了。

2014年,智器云在南京成立。核心创始人王海波凭借着执法调查领域丰富的经验和阅历,迅速组建了一支充满战斗力的队伍,大家致力于向着一个共同的目标奋斗:打造中国人自己的情报分析系统!

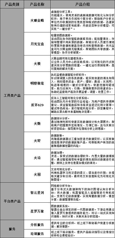
自成立以来,智器云始终坚持产品自主研发,致力于突破他国技术封锁,为国内用户打造纯正国产化、安全可控的产品。截至目前,智器云已授权14项专利、30多项专利在实质性审查中,还拥有160多个软著,产品源代码全部自主开发、编译,获公安部源代码认证。依托人工智能、大数据分析、可视化分析和自主研发的万亿级图数据分析系统,智器云成功搭建了工具类产品,如火眼金睛、月光宝盒、火模、火治等;平台类产品,如智云星河、云模等;同时辅以各行业专版解决方案,如经侦、烟草、纪委监委、金融等平台建设方案。多维产品线并行,形成闭环的生态体系,能够为公检法、海关、烟草、税务、银行、保险等行业客户提供全方位的一站式服务。

 

通过多年的实战经验积累和不断的技术革新,智器云已在公安和执法调查领域拥有超12000名用户,覆盖了中国99%的地市(包括香港和澳门)、70%的区县,市场份额遥遥领先。

不仅产品口碑深入人心,智器云的情报分析服务和培训教育也如春风化雨,影响深远。一方面,智器云在全国多个城市设立情报分析中心,与多个知名高校达成产学研合作,共建联合大数据分析实验室,合作编写情报分析师教程,通过线上视频和线下实战综合教学,帮助3000多人考取“执法情报分析师”证书。

另一方面,智器云分析师的身影也常见于全国各个要案大案,如获公安部赵克志部长“1号嘉奖令”的“419”特大黄金税票虚开案、特大网络贩卖假烟案等,背后均有智器云的技术支撑。截至目前,智器云已为全国各执法调查单位提供上千次案件分析服务,据不完全统计,仅经侦类案件挽回经济损失超3000亿元人民币。

当下,世界进入动荡变革期,自中美贸易战开始,美国多次加大对华的技术封锁;局部战争开打后,诸如IBM等技术公司随时可以宣布退出一个国家的市场;新冠疫情全球大流行加速了世界变局的演进,越是在动荡变革期,我们越要于危机中育先机、于变局中开新局。

诚如习近平总书记所言,“科技创新是变局中的关键变量”。作为国内情报分析领域的龙头企业,智器云将紧跟国家战略步伐,高效完成软件国产化适配的重要战略部署,加强自主创新,不断推出符合信创要求的产品和服务。智器云将始终牢记自己的企业使命,凭借深厚的技术积累、多年的行业经验、领先的产品布局、以及先进的服务理念,昂首引领整个数据分析行业的高速增长,推动大数据分析技术的繁荣发展!

暗战不止、情报不休,在信息情报战领域,智器云将持续输出情报分析的中国标准,我们有信心,也有实力向全世界宣告:欧洲有i2支撑,美国有Palantir保障,中国有智器云力量!

您觉得本篇内容如何
评分

评论

您需要登录才可以回复|注册

提交评论

广告
提取码
复制提取码
点击跳转至百度网盘