产品详情
描述:
LM74700-Q1 是一款符合 AEC Q100 标准的汽车理想AOD2606二极管控制器,可与外部 N 沟道 MOSFET 作为理想二极管整流器配合使用,以实现低损耗反向极性保护,正向压降为 20mV。3.2V 至 65V 的宽电源输入范围允许控制许多流行的直流总线电压,例如 12V、24V 和 48V 汽车电池系统。3.2V 输入电压支持特别适合汽车系统中的严酷冷启动要求。该器件可以承受和保护负载免受低至 –65 V 的负电源电压的影响。
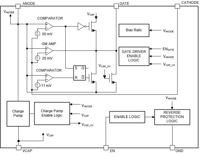
该器件控制 MOSFET 的 GATE,将正向压降调节为 20 mV。该调节方案可在反向电流事件期间平稳关闭 MOSFET,并确保零直流反向电流流动。对反向电流阻断的快速响应 (< 0.75 μs) 使该器件适用于在 ISO7637 脉冲测试以及电源故障和输入微短路条件下具有输出电压保持要求的系统。
LM74700-Q1 控制器为外部 N 沟道 MOSFET 提供电荷泵栅极驱动。LM74700-Q1 的高电压额定值有助于简化汽车 ISO7637 保护的系统设计。使能引脚为低电平时,控制器关闭并消耗大约 1 μA 的电流。
特性:
●AEC-Q100 符合以下结果
○器件温度等级 1:–40°C 至 +125°C 环境工作温度范围
○器件 HBM ESD 分类级别 2
○器件 CDM ESD 分类等级 C4B
●功能安全能力
○可用于帮助功能安全系统设计的文档
●3.2V 至 65V 输入范围(3.9V 启动)
●–65V 反向电压额定值
●用于外部 N 沟道 MOSFET 的电荷泵
●20mV 阳极到阴极正向压降调节
●启用引脚功能
●1μA 关断电流(EN=低)
●80μA 工作静态电流(EN=高)
●2.3A 峰值栅极关断电流
●对反向电流阻断的快速响应:< 0.75 μs
●使用合适的 TVS 二极管满足汽车 ISO7637 瞬态要求
●提供 6 引脚和 8 引脚 SOT-23 封装 2.90 mm × 1.60 mm
应用:
●汽车 ADAS 系统 - 摄像头
●汽车信息娱乐系统 - 数字集群、主机
●工业工厂自动化 - PLC
●企业电源
●用于冗余电源的主动 ORing
参数:
输入电压 (最小值) (V):3.2
输入电压 (最大值) (V):65
特征:线性控制、使能、反极性保护、反向电流阻断
Iq (典型值) (mA):0.08
智商(最大)(毫安):0.13
IGate 源 (Typ) (uA):11000
IGate sink (Typ) (mA):2370
IGate 脉冲 (Typ) (A):2.3
工作温度范围(℃):-40 到 125
VSense 反向 (Typ) (mV):-11
设计支持:虚拟机
受控通道 (#):1
场效应管:外部的
