【户外草坪灯带方案】pd协议ECP5701/ECP5702芯片Type-C供电,支持5V、9V、12V、15V、20V电压输出

2024-05-30 14:27:32
关注
摘要 PD灯带调光方案 封装小,外围简单电路板只有一个TYPE-C接口大小,灯带两端分别取电9V、12V,驱动12V 灯带 可充分利用各类闲置的PD协议供电设备(pd充电器、pd充电宝、车载pd接口、储能设备pd接口) 无需接其他的驱动板即可完成高低亮度的切换,无需过认证,可以节省更多的成本

方案背景

随着生活品质的提升,越来越多人向往户外活动,LED灯带逐渐成为大家喜欢使用的户外照明设备之一,这就要求它不仅需要足够的光线亮度,还需要在增添美感的同时方便携带,且保障安全。

对此,我司推出了全新的PD灯带方案,它采用了Type-C供电PD Sink端取电协议芯片ECP5701/ECP5702,可两端分开供电调整亮度,支持5V、9V、12V、15V、20V的电压输出,适应PD充电宝、PD充电器、车载PD TPYE-C口、储能设备等,为户外照明带来了更大的便利和多样化的选择。


一、灯带介绍

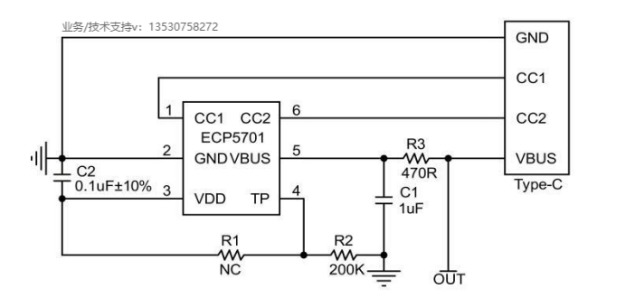
1.ECP5701双端供电调光控制灯带

两端均采用ECP5701 PD协议芯片,分别取电9V、12V,驱动12V 灯带,通过充电宝或PD充电器插入不同端口实现两档亮度的调节。

【灯带板子图片,如上】

【灯带电路原理图,如上】

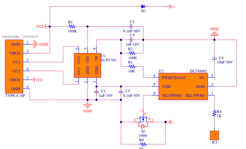
2.ECP5702触摸控制调光灯带

采用ECP5702+6 PIN单片机实现触摸实现协议取电5V→9V→12V,即可完成关闭(5V),低亮(9V),高亮(12V)的调光转变。

【灯带板子图片,如上】

【灯带电路原理图,如上】

这两款灯带板有一个共同的特点——它们仅有一个TYPE-C头的大小,不需要额外的驱动板,就能自由切换灯带的高低亮度,简化使用步骤,还方便了携带,可以随时随地都能享受到灯带带来的便利和乐趣。

二,芯片介绍

ECP5701/ECP5702是能芯科技发布的PD协议芯片。ECP5701/ECP5702可以从符合TYPE-C PD协议的电源适配器电源请求最大或指定的电压。当ECP5701连接到TYPE-C电源设备时,PD通信将被触发并自动启动。将要求提供选定的电压,并完成所有相关的PD协议;芯片VBUS、CC1、CC2引脚耐压达28V,无需通过其他电路进行降压供电。

通过调节TP引脚的电压来指定协议输出电压,如下表所示:

备注:ECP5701需要断开重连才可重新匹配协议,输出其他电压;ECP5702可以不断开即可调整TP引脚电压改变适配器输出电压。

三、供电方式

PD充电器供电:可充分利用家里闲置的PD充电器,采用低压直流供电,使用更安全。

PD充电宝供电:相比电池供电,极大缓解户外续航焦虑,更便携。

车载PD接口供电:车内PD接口供电,个人DIY更简单。

储能设备PD接口供电:越来越多的户外便携储能设备兴起,灯带通过设备上的PD端口供电也更方便,完全不用担心续航问题。

总结

综上所述,本方案的两款灯带板采用了Type-C供电PD Sink端取电协议芯片ECP5701/ECP5702,通过PD接口供电,不仅能够提供更安全可靠的电源,还解决了传统供电方式的诸多问题。无论您是在家居装饰、户外活动还是车载DIY,都能轻松使用我们的产品。让灯带的装饰变得更加简单方便,同时确保您的安全与便捷。不再受限于传统供电方式,为您的生活带来更多可能性。且方案不需要过认证,可以节省更多的成本。

您觉得本篇内容如何
评分

评论

您需要登录才可以回复|注册

提交评论

广告

调光IC小雅

电联:13530758272;VX:13530758272

关注

点击进入下一篇

利用机器非学习进行后门攻击

提取码
复制提取码
点击跳转至百度网盘