
近年来,随着智能技术的快速发展,各种智能家电产品已成为日常生活中不可或缺的存在。其中,智能卷发器作为美容养发领域的新宠,正逐渐走进千家万户。
卷发器是通过物理加温让头发变得卷翘蓬松,要求产品内部元件不仅耐高温、还要及时监测卷发器内部的温度变化、电路故障和短路情况,在确保用户安全的基础上最大程度地保护头发健康。针对这一要求,小雅将带大家一起来看看霍尔传感器MH251、MH253、GT3144在智能卷发器上的应用方案。

一、霍尔传感器的基本原理
霍尔传感器原理,即半导体薄片置于磁感应强度为B的磁场中,磁场方向垂直于薄片。当有电流I流过薄片时,在垂直于电流和磁场的方向上将产生电动势eh,这种现象称为霍尔效应,该电动势称为霍尔电势,半导体薄片称为霍尔元件。
二、霍尔传感器在智能卷发器上的应用

1、卷发器的工作性质要求内部元件需具有耐高温
卷发器在使用过程中会伴随着热量的散发,所以对PCBA中的元器件有耐温要求。常规霍尔的耐温度数有 85℃、125℃、150℃,看产品的实际使用温度系数来定。
2、霍尔传感器在卷发器中的作用
霍尔传感器在卷发器中大致两个作用:
1、做开关检测;
2、位置检测(规定时常卷发棒旋转次数,定位)。
三、MH251全极型霍尔传感器
MH251是专门为低电压而设计的,启动电压1.65V~5.5V,且MH251的待机电流极低,仅有3.6uA。MH251的频率为20Hz,适用于对频率要求不高的应用。

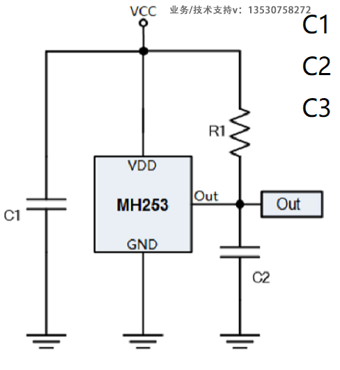
四、MH253全极性霍尔效应开关
MH253工作电压2.5V~6V,同时待机电流也和很低,仅有2.6mA。MH253频率为3KHz,针对各类频率要求较高的应用。

五、GT3114单极性霍尔效应传感器
GT3114工作电压3V~28V,GT3144作为一个单极性霍尔传感器,在使用时针对磁铁的放置有极性要求。GT3144频率为3KHz,以满足各类高频率应用。

综上所述,霍尔传感器MH251、MH253、GT3144在智能卷发器上的应用方案为用户带来了更加智能化、安全性更高的使用体验。除了智能卷发器外,也适用于玩具、小家电、加湿器、磁体接近传感器等应用领域。
以上就是霍尔传感器在智能卷发器上的应用方案的内容分享,选择霍尔传感器MH251、MH253、GT3144作为您智能卷发器的元件,将为您的产品带来更高的效率和更智能的体验。

