AMEYA360电子元器件IC平台(www.ameya360.com)为您详解:松下导电性聚合物混合铝电解电容器表面贴装型ZTU系列。
一、产品特点
125℃/135 ℃ 4000小时保证产品
对比ZC系列,纹波电流最大高达1.8倍
对比ZT系列,容量最大高达1.7倍
符合AEC-Q200
已应对RoHS指令
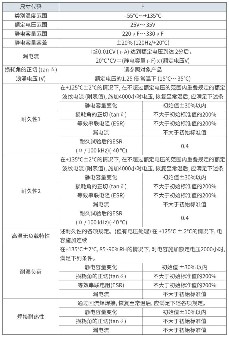
二、产品规格


三、对象产品


AMEYA360电子元器件IC平台(www.ameya360.com)为您详解:松下导电性聚合物混合铝电解电容器表面贴装型ZTU系列。
一、产品特点
125℃/135 ℃ 4000小时保证产品
对比ZC系列,纹波电流最大高达1.8倍
对比ZT系列,容量最大高达1.7倍
符合AEC-Q200
已应对RoHS指令
二、产品规格


三、对象产品


声明:本文由个人作者撰写,版权归原作者或原出处所有,观点仅代表作者本人,不代表传感器专家网立场。如有侵权或者其他问题,请联系我们,本站拥有对此声明的最终解释权。
不定时分享电子元器件相关知识!