产品详情
描述:
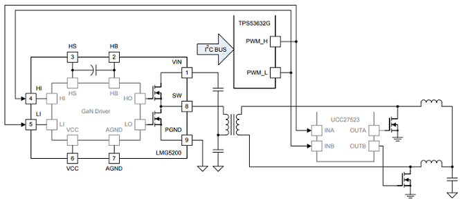
TPS53632G 器件是一款采用 D-CAP+ 架构的半桥 PWM 控制器,可直接从 48V 总线提供快速瞬态响应、最低输出电容和高效率的单级转换。TPS53632G 器件支持标准 I 2 C Rev 3.0 接口,用于动态控制输出电压和电流监控器遥测。与 TI GaN 功率级和驱动器搭配使用时,TPS53632G 可以切换到高达 1 MHz 的频率,以最大限度地减少磁性元件尺寸并减少整体电路板空间。LMG5200 GaN 功率级专为该控制器设计,可通过 48V 至 1V 转换实现高达 92% 的高频和效率。
其他特点包括输出转换率和电压定位的可调控制。此外,TPS53632G 器件可与其他 TI 分立式功率 MOSFET 和AD7533CQ驱动器一起用于基于硅的半桥解决方案。TPS53632G 器件采用节省空间的热增强型 32 引脚 VQFN 封装,额定工作温度范围为 –10°C 至 105°C。
特性:
●具有恒定导通时间控制的谷值电流模式
●无损电流检测方案
●用于 VID 控制和遥测的I 2 C 接口
●可编程 I 2 C 寻址多达八个设备
●开关频率高达 1 MHz
●数字电流监控器
●7 位 DAC 输出范围:0.50V 至 1.52V,步进为 10mV
●准确、可调电压定位或零斜率负载线
●可选择的 8 级电流限制
●可调输出转换率控制
●默认启动电压:1.00 V
●小型 4mm × 4mm、32 引脚、VQFN、PowerPAD 封装
应用:
●数据中心和电信的48-V负载点(POL)
●工业用宽输入范围电源
参数:
拓扑结构:半桥
占空比(最大)(%):50
UVLO 阈值开/关 (V):2.8/2.6
特征:轻载效率
工作温度范围(℃):-10 到 105
◆TPS53632G简化示意图

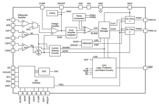
◆TPS53632G功能框图
