产品详情
描述:
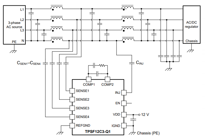
TPSF12C3-Q1 是一款有源滤波器 IC,旨在降低三相交流电源系统中的共模 (CM) 电磁干扰 (EMI)。
配置有电压感应和电流注入 (VSCI) 的有源 EMI 滤波器 (AEF) 使用电容倍增器电路来模拟传统无源滤波器设计中的 Y 电容器。该器件使用一组感测AD538AD电容器感测每条电源线上的高频噪声,并使用注入电容器将降噪电流注入回电源线。有效有源电容由电路增益和注入电容设置。AEF 传感和注入阻抗使用相对较低的电容值和较小的元件尺寸。该器件包括集成滤波、补偿和保护电路,以及一个使能输入。
TPSF12C3-Q1 为 EMI 测量感兴趣的频率范围内的 CM 噪声提供了一个非常低的阻抗路径。在指定频率范围(例如,150 kHz 至 3 MHz)的低端实现高达 25 dB 的 CM 降噪,可显着降低 CM 滤波器实施的尺寸、重量和成本。
特性:
●AEC-Q100 符合汽车应用:
○器件温度等级 1:–40°C 至 +125°C 环境工作温度
●具备功能安全性
○可用于辅助功能安全系统设计的文档
●电压检测、电流注入有源 EMI 滤波器
○针对 CISPR 25 Class 5 汽车 EMI 要求进行了优化
○共模发射的低阻抗
○扼流圈尺寸、重量和成本减少 50% 以上
○峰值注入电流为 ±80 mA(典型值)
●8 V 至 16 V 的宽电源电压范围
●–40°C 至 150°C 结温范围
●三相交流系统的简单配置
○集成传感滤波器和求和网络
○线路频率下的低泄漏电流
○简化的补偿网络
●稳健设计的固有保护功能
○可承受 5kV 浪涌 (IEC 61000-4-5),外部组件数量最少
○用于远程开和关控制的启用引脚
○具有迟滞的 VDD 电压 UVLO 保护
○带滞后的热关断保护
●4.2mm × 2mm SOT-23 14 引脚 (DYY) 封装
应用:
●电动汽车的车载充电器和隔离DC/DC
●服务器采用隔离DC/DC,电信采用AC/DC
●逆变器和HVAC电机控制
参数:
设备类型:共模 AEF
电源解决方案:交流/直流
电源电压(最大值)(V):16
电源电压(最小)(V):8
相数:3
输出电流(A):+/- .1
