产品详情
描述:
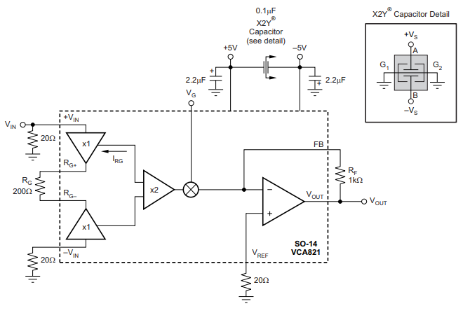
VCA821 器件是直流耦合、宽带、以 dB 为单位的线性、连续可变、AD660BN压控增益放大器。它为具有高阻抗增益控制输入的单端转换提供差分输入,用于将增益从增益电阻器 (R G ) 和反馈电阻器 (R F )设置的标称最大增益降低 40 dB 。
VCA821 器件内部架构由两个输入缓冲器和一个与乘法器内核集成的输出电流反馈放大级组成,以提供不需要外部缓冲的完整可变增益放大器 (VGA) 系统。最大增益通过两个电阻器在外部设置,从而提供了设计灵活性。最大增益旨在设置在 6 dB 和 32 dB 之间。VCA821 器件采用 ±5V 电源供电,当控制电压在 0V 至 +2V 范围内变化时,VCA821 器件的增益控制电压以 dB 为单位线性调整增益。例如,设置为 20dB 的最大增益时,VCA821 器件提供20 dB,V G = +2 V,V G小于 –20 dB= 0 V。VCA821 器件提供出色的增益线性度。对于 20 dB 的最大增益,增益控制输入电压在 +1 V 和 +2 V 之间变化,增益偏差不超过 ±0.3 dB(+25°C 时的最大值)。
特性:
●710MHz 小信号带宽(G = +2V/V)
●320 MHz,4 V PP带宽(G = +10 V/V)
●0.1dB 增益平坦度至 135MHz
●2500 V/μs 转换率
●> 40-dB 增益调节范围
●高增益精度:20 dB ±0.3 dB
●高输出电流:±90 mA
应用:
●带RSSI的AGC接收机
●差分线路接收器
●脉冲幅度补偿
●可变衰减器
●电压可调有源滤波器
参数:
显卡/显卡:显卡
通道数 (#):1
BW @ Acl (兆赫):710
对比(最大值)(V):12
Vs(最小值)(V):7
Acl,最小规格增益 (V/V):2
增益(最大)(分贝):40
转换率(典型值)(V/us):2500
工作温度范围(℃):-40 至 85
特征:模拟增益设置,差分到单端转换
◆VCA821差分均衡器

◆VCA821宽带可变增益放大器操作应用
