产品详情
描述:
LMH6502 是宽带直流耦合差分输入电压控制增益级,后接高速电流反馈AD10242BZ运算放大器,可直接驱动低阻抗负载。增益调整范围超过 70dB,最高可达 10MHz。
最大增益由外部元件设置,增益可以一直降低到截止。功耗为 300mW,速度为 130MHz。在最大增益下,器件间增益匹配在 ±0.6dB 以内。此外,增益在任何 V G经过测试并确保公差。输出电流反馈运算放大器允许高频大信号并且还可以驱动重负载电流(75mA)。差分输入允许在低电平放大或信号通过相对较长的导线传输的应用中进行共模抑制。对于单端操作,未使用的输入可以很容易地接地(或单电源应用中的虚拟半电源)。可以通过选择一个输入极性或另一个来获得反相或非反相增益。
为了在使用单电源时提供易用性,V G范围设置为相对于引脚 11 电位(接地引脚)为 0V 至 +2V。在单电源操作中,该接地引脚与“虚拟”半电源相连。
对于总增益控制范围的大部分,LMH6502 增益控制以 dB 为单位呈线性。这使得该器件适用于其他应用中的 AGC 电路。
LMH6502 采用 SOIC 和 TSSOP 封装。
特性:
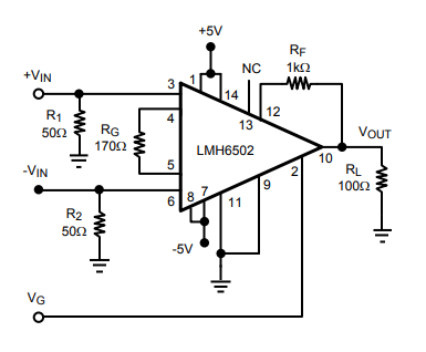
●V S = ±5V, T A = 25°C, R F = 1kΩ, R G = 174Ω, R L = 100Ω, A V = A V(MAX) = 10 个典型值,除非另有说明。
●-3dB 带宽:130MHz
●调节范围(典型过温):70dB
●增益匹配(极限):±0.6dB
●电源电流(空载):27mA
●线性输出电流:±75mA
●输出电压(R L = 100Ω):±3.2V
●输入电压噪声:7.7nV/ √Hz
●输入电流噪声:2.4pA/ √Hz
●总谐波失真:-53dBc
●CLC520型号">CLC520型号">CLC520型号">CLC520型号">CLC520型号">CLC520型号">CLC520型号">CLC520型号">CLC520型号">CLC520型号">CLC520型号">CLC520型号">CLC520型号">CLC520型号">CLC520型号">CLC520型号">CLC520型号">CLC520型号">CLC520型号">CLC520 的替代品
应用:
●可变衰减器
●自动增益控制器
●电压控制器滤波器
●视频图像处理
参数:
PGA/VGA:VGA
通道数 (#):1
带宽@Acl (MHz):130
VS(最大)(V):12
VS (分钟) (V):5
Acl,最小规格增益 (V/V):1
增益(最大)(dB):40
压摆率 (Typ) (V/us):1800
工作温度范围(℃):-40 至 85
特征:模拟增益设置,差分到单端转换
