充电桩剩余电流检测(A0°项目)阈值偏差分析

2025-04-09 15:07:55
关注
摘要 随着新能源汽车产业的快速发展,充电桩作为核心基础设施,其安全性与可靠性(包括电磁兼容性)已成为行业焦点,新国标对此提出了更高要求。其中,剩余电流检测(A0°项目)作为评估设备绝缘性能的关键指标,若阈值发生偏差,可能导致设备认证失败或引发安全隐患。 在新型7KW充电桩测试中,出现A0°项目阈值异常下降问题。通过现场技术支持与实验室测试,我们系统分析了该问题的成因,并基于电路设计与元件优化提出了解决方案,旨在为同类产品的研发提供技术参考。

单位:浙江巨磁智能技术有限公司

作者:赵峰

一,引言:

随着新能源汽车产业的快速发展,充电桩作为核心基础设施,其安全性与可靠性(包括电磁兼容性)已成为行业焦点,新国标对此提出了更高要求。其中,剩余电流检测(A0°项目)作为评估设备绝缘性能的关键指标,若阈值发生偏差,可能导致设备认证失败或引发安全隐患。

在新型7KW充电桩测试中,出现A0°项目阈值异常下降问题。通过现场技术支持与实验室测试,我们系统分析了该问题的成因,并基于电路设计与元件优化提出了解决方案,旨在为同类产品的研发提供技术参考。

二,问题描述与初步分析

2.1,现场现象:

充电桩在使用剩余电流测试中出现A0°项目剩余电流超标。整桩的A0°正反2个项目测试阈值实测为7mA,拆下单件独立测试时,剩余电流阈值为17mA,符合新国标要求,测试数据对比显示:

• 整桩测试:正负向剩余电流同步减小,呈现非对称偏移:

(现场测试数据)

• 单件测试:传感器独立测试结果:

(正常单件测试数据)

2.2,矛盾点分析:

整桩与单件测试数据不一致,提示外部电路干扰或设计缺陷。初步推测问题源于充电桩内部电路设计或高压环境下的元件性能劣化。

经过研究发现,客户在设计电路时,为简化走线,将检测电路置于传感器后端。导致检测电路的电流,穿过传感器的铜脚影响了传感器的检测阈值。现场将这个电路断开后,测试A0°项目阈值恢复,与单件测试一致。

三,现象分析

3.1,A0°波介绍:

在电力系统中A0°波定义为相位差为0°的剩余电流波形(简称A0°),波形特征为半波整流后的脉动直流,对应的漏电发生在半波或全部整流后,属于交流型剩余电流。下图为A0°的波形:

可以看到A0°的波形,就是半个正弦,正向A0°项目就是正半轴波形,反向A0°项目就是负半轴波形。其产生的电路是使用整流二极管放置在交流后,输出的波形就是A0°波,正负向由二极管的方向控制,下图是简易的仿真电路和波形。

(仿真电路和波形)

3.2,电路分析:

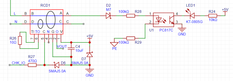
充电桩的一个检测电路,放置在了传感器铜脚后面,电路中的电流也就跟随铜脚一起穿过了传感器的磁芯,被传感器检测到了。

(问题部分电路)

充电桩使用的传感器是我司 RCMU101SM8系列剩余电流传感器,基于Magtron iFluxgate®技术,核心处理芯片采用自主研发的SoC,集成自检功能和逻辑判断,模块化设计,集成计量与剩余电流检测于一体,产品应用于新国标电动汽车充电设施模式二随车充(IC-CPD)、模式三交流充电桩剩余电流保护。具有高精度、高可靠性、低零漂、低温漂、响应迅速、方便安装的优势。

(传感器图片 及原理图封装及其外围电路)

检测电路由整流二极管、光耦及限流电阻构成,光耦可以等效为发光二极管,使用仿真软件进行仿真测试。仿真电路和结果如下图所示,出现的波形就是A0°波,正是这个电路的电流引起阈值偏移。

然而,现场测试显示阈值双向偏移,而仿真结果仅呈现单向偏移。推测可能是整流二极管、光耦有损坏的结果。先将整流二极管去除,再次进行仿真,波形变成正弦波,即使再去掉光耦波形也是一样的。

四,故障模拟与验证

根据电路分析和仿真结果,为进一步验证问题的产生原因,也为后续更好的服务客户杜绝此类问题,仿照问题部分制作了一个测试Demo,进行进一步的分析测试。Demo的设计原理图如下分为:剩余电流传感器部分、后置检测电路、前置检测电路、开关电源部分(为传感器供电),原理图和测试照片如下图所示:

(原理图截图)(实测照片)

4.1,前置检测电路实测:

断开后置检测电路,只有前置检测电路工作。检测电路在剩余电流传感器前端,电流不穿过传感器时,测试数据与单件测试基本一致,数据详见下图。

(全项目测试合格)(A0°部分测试数据 合格)

4.2,后置检测电路实测:

断开前置检测电路,只有后置检测电路工作。检测电路在剩余电流传感器后端,电流穿过传感器,只出现单向阈值偏移,符合电路原理和仿真结果,但是测试数据与现场不一致,数据详见下图。

(正向A0°测试不合格)(A0°部分测试数据 不合格)

4.3,改后置检测电路实测:

将电路中的二极管短接,再次进行测试。A0°正反2个项目测试阈值下降到7mA,与现场数据一致也符合仿真结果,判断现场整流二极管损坏。

(二极管短接图片)(双向A0°项目测试不合格)(A0°部分测试数据 不合格)

五,结论与建议

1、根据测试与仿真结果,不论二极管是否损坏,都有A0°波漏电现象,所以这个检测电路不能够放置在传感器后面。在充电桩布设计中,剩余电流传感器后不要放置额外电路,最好是只有继电器及附属电路。

2、结合经验判断二极管的损坏,可能是整桩在进行2.5kV耐压测试时候,2.5KV的电压直接加载在这个检测电路的两端。超过了M7二极管的耐压,引起二极管损坏,建议更换耐压更大,达到2.8KV及以上的二极管(如1N5399,耐压3kV)。

3、建议在光耦端,并联一个4148的二极管,主要起到保护作用,当前端的整流二极管失效后,可以给反向电压提供回路,保护光耦。

您觉得本篇内容如何
评分

评论

您需要登录才可以回复|注册

提交评论

浙江巨磁智能技术有限公司

浙江巨磁智能技术有限公司是一家致力于磁电传感与控制芯片技术研发的高科技公司,服务于新能源汽车,智能电网等重大基础领域,从传感控制芯片开发,到传感控制模块的开发、生产,再到基于物联网应用方案的开发,实现生态链内的多维度整合式创新。 产品已经通过ISO 9001 ,IATF 16949 AND ISO 14001,ISO 45001等认证,并满足电工委员会IEC/EN标准,同时巨磁智能在上海,长沙,深圳设有分公司,专注设计车规级与工业级的数模混合集成电路,为汽车行业发展添砖加瓦。

最近发布
查看更多
广告

浙江巨磁智能技术有限公司

浙江巨磁智能技术有限公司是一家致力于磁电传感与控制芯片技术研发的高科技公司,服务于新能源汽车,智能电网等重大基础领域,从传感控制芯片开发,到传感控制模块的开发、生产,再到基于物联网应用方案的开发,实现生态链内的多维度整合式创新。 产品已经通过ISO 9001 ,IATF 16949 AND ISO 14001,ISO 45001等认证,并满足电工委员会IEC/EN标准,同时巨磁智能在上海,长沙,深圳设有分公司,专注设计车规级与工业级的数模混合集成电路,为汽车行业发展添砖加瓦。

关注

点击进入下一篇

2026第七届广州国际共聚焦显微技术及成像设备展

提取码
复制提取码
点击跳转至百度网盘