据《中国电化学储能产业传感器发展蓝皮书》报告数据显示,在 2019-2023年,中国电化学储能上游系统年均消耗电流传感器数量为:13836.2个、26860.4 个、41511.4 个、89534.2 个、170116.8 个,年均复合增长率超过65%。
此前CNESA发布的《储能产业研究白皮书2024》报告显示,2023年中国新型储能新增装机21.5GW,占比接近全球市场50%。其中,锂离子电池高速增长,年增长率超过100%,占新型储能超过97%的份额,而铅酸电池占比1.2%,以锂离子电池为主的电化学储能,主导新型储能市场。

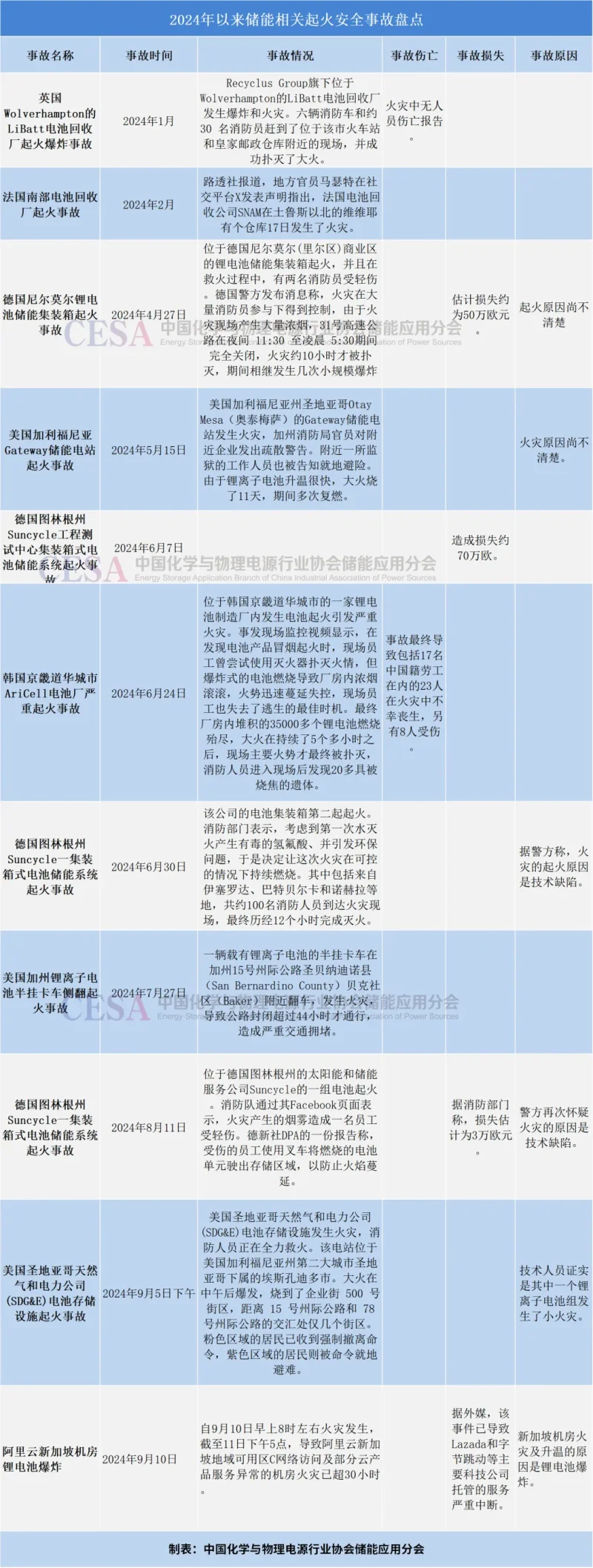
据中国化学与物理电源行业协会储能应用分会统计,截止2024年9月,全球共发生了11起较大的储能相关起火安全事故,多个事故原因指向因技术缺陷引起的锂电池热失控起火。
↓↓↓向下滑动,查看更多↓↓↓

更深入的分析认为,全球储能电站起火事故大多发生在电池充电中或充电后休止中,此时电池电压较高,电池活性较大,并联电芯或组串间形成不受控环流,导致电芯处于过充状态,电压升高形成内短路,造成锂电池热失控演变成火灾事故。
为了时刻、精确监测电池状态,防止过充等危险工况发生,在储能电站中,采用高精度电流传感器来测量电池的电流和电压——这也是为什么储能电站中电流传感器是最核心的传感器之一。此外,高精度电流传感器能让储能中电量“增加”,一年或增加数万度电力,提高储能企业收益水平。
近日传感器专家网采访了当前全球电流传感器产业头部供应商——霍尼韦尔,传感科技业务高级产品经理张腾飞。本文将深入了解储能产业中电流传感器的应用,以及下游用户选择电流传感器的需求和痛点,
专家档案

张腾飞
霍尼韦尔传感科技业务高级产品经理
霍尼韦尔是全球传感器产业霸主级企业,是全球传感器种类最多、覆盖范围最全的公司。相关数据显示,目前全球产品化的传感器种类已经超过2.6万余种,而霍尼韦尔公司的传感器产品能够服务全部传感器市场需求的接近40%左右。
世界上的很多传感器,霍尼韦尔都是的第一个发明者。譬如世界上第一个硅压阻压力传感器、全球第一款激光陀螺产品、第一个氧传感器……
据霍尼韦尔传感科技业务高级产品经理张腾飞介绍,在电流传感器领域,霍尼韦尔拥有超过40年的研发历史,最早可以追溯到上世纪80年代,霍尼韦尔在英国生产工业电流传感器,并通过并购多家电流传感器企业增强了其电流传感技术储备。
近年来,霍尼韦尔公司业务围绕自动化、未来航空和能源转型三大发展趋势,进行了深度整合和重组,目前霍尼韦尔共有智能工业科技集团、航空航天科技集团、智能建筑科技集团、能源与可持续技术集团四大业务集团——其传感物联业务即棣属于智能工业科技集团。
在能源转型中,全球的一个主要趋势是从石化能源转向以电力为主的清洁新能源,电力中对电流的检测必不可少,因此近年来霍尼韦尔加大了电流传感器的投入和研发力度。
那么,储能市场中电流传感器情况如何?
电流传感器有什么技术和种类?特斯拉用分流器替代电流传感器?目前储能中的主流电流传感器技术是哪种?
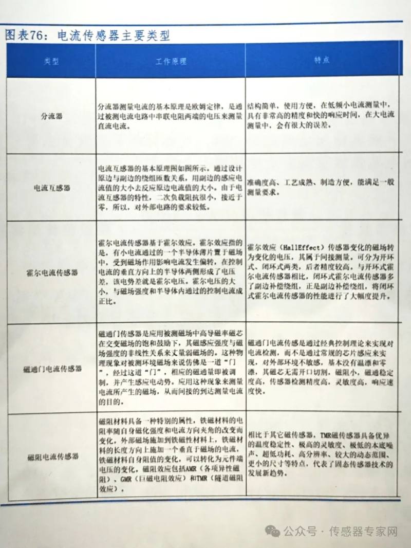
张腾飞介绍,市场上用于检测电流的技术多样,目前主要有分流器、电流互感器、霍尔电流传感器、磁通门电流传感器、磁阻电流传感器等等。
综合成本、精度、安装难度等因素,目前在新能源汽车和储能领域,市场上应用较多的电流检测技术主要是分流器、霍尔电流传感器以及磁通门电流传感器等。
各电流传感器主要类型工作原理及特点如下表:

▲电流传感器主要类型,来源:《中国电化学储能产业传感器发展蓝皮书》
分流器使用欧姆定律,通过在电路中串联电阻来测量电路的电流和电压,当电流通过时,在分流器两端形成一个mV级别的压降,通过检测压降来计算电流值。

▲分流器工作原理
随着技术发展,目前分流器使用多种特种合金,该电流检测技术具有成本低、结构简单、安装使用方便等优点,但因为直接串联电阻,在大电流检测中,会带来较大的热损耗和误差。


▲分流器结构示意
因为分流器的成本优势,特斯拉在其新能源汽车中使用分流器替代电流传感器进行电流检测,此后分流器成为新能源汽车中主要电流检测方案之一。

▲特斯拉MODEL 3新能源汽车上使用的分流器实物图(焊有PCB板)
霍尔电流传感器是利用霍尔效应原理制作的一种磁场传感器,霍尔效应是磁电效应的一种,这一现象是霍尔Hall于1879年研究金属导电机构时发现,当电流通过置于磁场中的金属/半导体等器件时,受磁场作用电流发生偏转,并在两侧形成电势差——即霍尔电压,霍尔电压大小与磁场强度、半导体内控制电流成正比。
▲霍尔传感器工作原理,来源:百度百科
霍尔电流传感器根据工作原理不同,还可分为开环式霍尔电流传感器和闭环式霍尔电流传感器。闭环霍尔电流传感器具有精度高、电流带宽高、响应时间快等优点。


▲上图开环式霍尔电流传感器;下图闭环式霍尔电流传感器
据张腾飞介绍,储能系统中,对电流传感器的精度要求非常高,因此在该应用中闭环霍尔电流传感器有逐步替代开环霍尔电流传感器的趋势。

▲霍尼韦尔闭环霍尔电流传感器CSNE1000系列实物图
在新能源领域和储能领域,磁通门电流传感器也是一种常见的电流传感器之一,磁通门电流传感器一般有标准型、C-type、IT-type、低频型等多种,标准型的磁通门电流传感器结构类似于闭环霍尔结构,只是在磁芯的气隙处放置的不是霍尔元件,而是一个磁通门的传感器——可饱和电感。

▲标准型磁通门电流传感器结构
此外,以各向异性磁阻(AMR)、巨磁阻(GMR)以及隧道磁阻(TMR)技术为代表的磁阻电流传感器也在快速发展,使电流传感器实现更高精度、更好温度稳定性以及更高带宽。
芯片级霍尔电流传感器、磁阻电流传感器因结构小巧、检测精度高、电气回路简单等优点,成为电流传感器微型化、集成化的主力军。
霍尼韦尔在电流传感器技术上有深厚的储备,包括霍尔、磁通门、磁阻等多种电流传感器技术均处于业界前沿,霍尼韦尔是世界上最早开始对霍尔效应技术原理进行研究和应用的企业之一,以霍尔效应、磁通门、磁阻等技术为代表的磁传感器亦是霍尼韦尔传感器产品矩阵中的四大核心传感器之一。(相关信息参考《全球提供传感器种类最全的公司》)
以霍尼韦尔集团的能源转型战略为指导,借着全球能源转型的契机,霍尼韦尔在电流传感器产品方面,持续加码新能源汽车和储能领域应用。
储能要用什么传感器?电流传感器在储能中用在哪里?2023年中国电化学储能市场消耗170116.8 个电流传感器!年均增长率超65%
据知名市场机构Markets And Markets 数据显示,2023年全球电流传感器市场规模在 28 亿美元,预计 2028 年将达到 47 亿美元,在 2023 年至 2028 年间预计以 10.4% 的复合年增长率增长。
其中,霍尔效应电流传感器应用最广泛,在工业自动化、电信和公用部门、医疗、航空航天和国防、消费电子、汽车和铁路等领域用于电流监测、过流故障检测和功率测量。

▲来源:Markets And Markets
电化学储能在新型储能中占主导地位,据《中国电化学储能产业传感器发展蓝皮书》报告显示,各种传感器主要应用于电化学储能中的电池管理系统 (BMS)、储能变流器 (PCS)、温控系统、消防系统等方面,主要有:
储能电池/电池管理系统 (BMS) 主要有温度传感器、压力传感器、气体传感器和电流传感器等:
储能电流器 (PCS) 主要有温度传感器、电流传感器、电压传感器、自行程开关等;
温控系统主要有温度传感器、温湿度传感器和压力传感器等
消防系统主要有温度传感器、氢气传感器、一氧化碳传感器、烟雾传感器、VOC 传感器、压力传感器等;
作为全球提供传感器产品种类最多的公司,霍尼韦尔围绕电化学储能系统,提供一揽子传感解决方案,涵盖专为储能设计的RG ESGD 固定式气体探测器、高精度电流传感器、BAS2.0热失控传感器、NGC行程开关等众多传感器——方案完善度、可靠性居于业界领先。

▲电池储能柜传感器系统,来源:霍尼韦尔
具体到电流传感器,据《中国电化学储能产业传感器发展蓝皮书》报告数据显示,在 2019-2023年,中国电化学储能上游系统年均消耗电流传感器数量为:13836.2个、26860.4 个、41511.4 个、89534.2 个、170116.8 个,年均复合增长率超过65%。
电流传感器在储能系统的应用主要在电池管理系统(BMS)和储能变流器(PCS),其中BMS系统是电流传感器最主要的应用场景。
电池管理系统(BMS)是进行电池管理的系统,通常具有量测电池电压的功能,防止或避免电池过放电、过充电、过温度等异常状况出现。

一般来说,电化学储能中,多个电池(Cell)组成一个电池包(Pack),数组电池包组成一个电池簇(Rack),每个电池簇配有高压配电盒(BDU),里面有电池簇控制管理单元( BCU)——BMS系统中的电流传感器就装在这里。

高压盒通过母排及线束将高压元器件电连接,为储能高压系统提供充放电控制、高压部件上电控制、电路过载短路保护、高压采样、低压控制和电池温度调节等功能等——对电流的测量使用电流传感器。
据《中国电化学储能产业传感器发展蓝皮书》报告显示,电流传感器在电池管理系统 (BMS) 中一般 1簇电芯配备 1-2 个霍尔电流传感器。

▲电流传感器在BMS高压盒中的装配实拍图,来源:《中国电化学储能产业传感器发展蓝皮书》
张腾飞介绍,在储能领域,电流传感器主要有四个作用:
第一个是精准控制电流输出输入,储能中,电池包充放电电流变化范围很大,既有毫安级的涓流充电,也有数百安培的大电流放电,因此要求电流传感器在大动态范围内实现精准控制。
第二,过流保护,不能发生过流现象。从前文我们了解到,大部分电池燃爆事故,发生在电流充放电或充满电休止的过程中,通过电流传感器测量控制,防止过流过充,对电池安全至关重要。
第三,电流精准反馈控制,用于提升整体的储能效率和电能利用率,当前国家正推行储能售电——工商业储能用户可利用峰谷电价差,降低全生命周期用电成本,获得高额收益。
储能柜充放电时,电池管理系统BMS通过电流传感器检测当前的电流值,以通过积分算法计算整个储能柜的电量,不仅可防止过充过放情况的发生,同时由于电流值的精度直接关系到SOC(电池剩余电量)的计算精度——售出电力的容量误差越小直接影响收益,因此电流传感器的精度越高意味着计算越精确,对安全、效益的影响越明显。
据了解,目前霍尼韦尔推出的CSNE1000系列闭环霍尔电流传感器,使用霍尼韦尔独家的电流传感器专利技术,在1000A的大电流和2500V特高压范围内,做到了0.2%的电流测量精度,遥遥领先业界——目前许多企业只能做到530A、600V电流电压范围内0.5%的测量值。
这意味着什么?0.3%的精度差距,数据显示,一座15.6MWh的工商业储能电站年存储电量800万度,粗略地估算,使用霍尼韦尔CSNE1000系列电流传感器的精确测量,就可多出2.4万度电,随着储电站的运行,电流传感器精度差距带来的电量误差越大——对企业的收益影响越大。
第四电能的管理优化,电网中,电能具有明显的波峰波谷效应——白天处于波峰,电能使用多相对短缺电价贵,夜晚则相反,对储能系统电能的管理需要做波峰波谷的调整,确保整个系统输入输出的电能平稳。
第五,故障诊断,通过电流传感器检测BMS系统的电流波形,提供给整个系统异常报告情况,同时提供维修、检测建议。
中国本土研发、中国生产,霍尼韦尔这个遥遥领先的电流传感器产品走向世界!
电流传感器是储能系统中最核心的传感器之一,是防止电池过放电、过充电、过温度的第一道安全防线,如同工业等众多领域,选择传感器的重要标准就是——安全、可靠。
作为进入中国市场最早的工业科技巨头之一,霍尼韦尔多年来推进“东方服务于东方”、“东方服务于世界”的中国本土化战略——即实现本土化生产、本土化研发,用在中国研发、生产的高质量产品服务中国市场、服务全球市场。
霍尼韦尔在中国南京拥有本土研发团队和生产基地,其近期推出的CSNE 1000系列电流传感器即在中国南京研发完成和生产,这充分体现了霍尼韦尔的中国本土化战略。

▲霍尼韦尔中国团队研发的CSNE 1000系列电流传感器介绍
张腾飞介绍:
“CSNE 1000系列电流传感器这个产品,是我们本土团队,从立项到量产历时一年多时间研发的产品,最开始基于中国本土储能大客户的电流检测需求,结合中国及全球储能产业的发展趋势,去定义的一款产品,前期花费了我们大量的时间去调研、定义产品需求……”
中国在新能源汽车以及储能等产业走在了世界前列,这推动了中国市场引领的电流传感器技术发展的新需求,尤其是在新能源汽车领域,霍尼韦尔中国本土研发的多款车规级电流传感器率先在中国市场推出、应用后,才推向全世界:
“前面几年,我们其实先立足于中国,然后我们先在中国积累了足够的经验之后,再推向到海外。因为其实中国的新能源汽车,尤其新能源电动汽车这一块,我们是走的比较靠前的。”
在储能领域同样如此,CSNE 1000系列电流传感器在中国研发、量产后,同步推向全球储能市场:
“在中国量产之后,我们也同步将CSNE 1000系列电流传感器推向海外,这款产品我们不光在国内有很多的大客户,在国外,比如说Fluence这些全球排名前十的储能集成商,也都对我们的这款电流传感器非常感兴趣,已经在进行测试、验证。”
CSNE 1000系列电流传感器之所以成为霍尼韦尔在储能领域的拳头产品,完全基于产品本身遥遥领先的产品力,张腾飞在访谈中多次强调了产品本身对比竞品的领先优势,充分解决了储能下游用户选择电流传感器碰到的量程宽、高精度、灵敏度高、线性度好、规范易安装、抗干扰能力强、质量可靠、平均无故障时间(MTBF)长等需求和痛点。
中国本土团队为储能市场量身打造的CSNE 1000系列电流传感器有多遥遥领先?
1、行业唯一全量程0.2%读数精度
衡量一个传感器性能好坏的一个关键指标,显然就是精度,张腾飞多次强调CSNE 1000系列电流传感器精度的优异性——这是目前市场唯一的,能做到1000A大电流、2500V特高压并且在-40℃到85℃的宽温区内,实现读数精度达到0.2%的电流传感器——我想一些行业人士应该知道这个传感器技术的厉害之处。
这里稍微解释一下,在仪器仪表中,精度是测量值与真值的接近程度,一般有读数(Reading)精度——与测量值成比例的误差,即相对误差;满量程(Full Range)精度——与量程成比例的误差,即绝对误差。
用读数精度更能表示传感器的真实精度,因为满量程精度在不同测量范围下精度误差往往不同,以一个10MPa压力传感器为例,0.01%读数精度即表示在10MPa、7MPa等各量程下精度均为0.01%;0.01%满量程精度则在10MPa满量程下才能达到0.01%的测量精度,在7MPa、5MPa等量程可能精度就只有0.014%、0.02%等,误差放大。

张腾飞经理强调,当前储能市场上,只有霍尼韦尔CSNE 1000系列电流传感器实现了0.2%的读数精度,并且是在1000A大电流、2500V特高压以及-40℃到85℃的宽温区内实现的——性能遥遥领先于同行。
如前文介绍,电流传感器的精度对控制储能系统中电池的过放过充现象至关重要,同时精确的电流检测能精确计算储能系统中的电池SOC容量,为储能企业创造经济收益。
2、8KHz高采样率对电流精准测量
霍尼韦尔CSNE 1000系列电流传感器另一个遥遥领先的性能指标是,在1000A大电流、2500V特高压下实现了8KHz高采样率,在高频环境下的测量精度大大提升。
目前在中国及全球储能市场中,海上风电储能成为许多储能企业的选择,在逆变至AC高压输电测时,CSNE 1000可为逆变侧的尖峰电流提供高精度计量。以及特高压输电的柔性直流输电技术(IGBT, PWM, 直流),可准确探测逆变侧200A+的方波电流。

3、行业唯一支持2500V特高压的电流传感器
张腾飞介绍,目前储能系统的电压最高到1500V,行业的电流传感器基本做到700V~1000V电压内的电流测量,CSNE 1000系列电流传感器最高支持1000A大电流、2500V特高压,目前是行业第一的——这为未来储能技术向更高电压电流方向发展留下余量。
4、30毫米穿孔直径,行业最大
大储能环境中,往往需要更大的电线通过大电流以减少热效应增强散热,因此电流传感器更大的穿孔尺寸意味着高散热和更好的安全,目前行业普遍使用25mm穿孔尺寸,而霍尼韦尔CSNE 1000创新地使用30mm穿孔尺寸,更适配大储量高压作业需求。
5、行业遥遥领先的抗干扰能力
在设计之初,霍尼韦尔就充分考虑了储能领域环境的多样性和极端条件,譬如风电、光伏等储能电站往往在海洋、沙漠等地方,同时,电流传感器还要面临电站特高压变电等的干扰,工况环境恶劣,对电流传感器的可靠性与抗干扰性能有较高要求。
霍尼韦尔CSNE 1000电流传感器都经过了EMC电磁兼容性测试,电磁抗扰测试场强达30伏/米——这已经达到了车规级抗干扰能力标准,对储能电流传感器来说要求是极其严苛的。
张腾飞透露“目前在一些头部客户里,三家供应商里面,目前只有我们能做到,其他两家供应商,在EMC这些严苛的测试里面,在抗干扰能力方面,都是被刷掉的。”
优异的抗干扰能力让CSNE 1000可适用于狭小的空间,节约安装成本,提高系统安全性。
除了以前提及的主要优势外,霍尼韦尔CSNE 1000系列电流传感器适用9V-32V电压范围 ,采用单电源供电,能够兼容常规12V/24V工作电压,电压范围更宽广;采用CAN总线输出,兼容性高,拥有强大的自恢复能力,通讯稳定;具备多种输出选择,满足不同工况环境的应用需求。
可以看到,作为一款为储能领域电流检测需求量身打造的电流传感器,优异的性能参数和产品细节,体现了霍尼韦尔中国本土研发团队对储能产业需求调研的深入,以及团队技术研发能力的强悍。
在这里 ,张腾飞特别提及:
“最开始像闭环霍尔这块在国内其实做的并不是很好。但霍尼韦尔在中国,我们有一支非常优秀的团队,经过团队的努力研发攻关,电流传感器产品测量精度、稳定性、响应时间各方面指标都非常出色。逐渐的成为了市场的主流。”
未来电流传感器技术如何发展?国内外电流传感器技术有何差异?哪些领域值得期待?
在霍尼韦尔能源转型战略的指导下,霍尼韦尔在新能源汽车、储能等领域布局颇多。
张腾飞认为,无论从客户端还是市场报告中,全球再生能源或新能源汽车、储能等领域增长是非常迅猛的,并且市场对电流传感器的需求从储能、新能源车这些领域不断往外扩展,譬如智能家居、智能工厂,智能电网等。
“新能源这块其实中国算领先半步,因为节能减排、碳达峰、能源转型等要求,国外发展迅速,我们观察到,像亚太这边或者是欧美这些,电子设备的迭代,储能系统的迭代,新能源车的迭代,也是我们电流传感器的一个增长点,那技术上面的这个发展趋势,我认为第一个是高精度与稳定性,很多的客户随着技术的不断进步,设备迭代,对精度要求还是越高的。”
第二个,智能化和集成化。我们看到,不管是储能还是新能源汽车,他们都在转向智能化和集成化。需要传感器企业做更多的微处理——包括我们的一些数据接口,帮助客户的系统进行远程的监控,故障上报,方便客户的一些应用安装。
第三个技术趋势是低功耗以及新材料的进步。随着智能化和集成化的需求,对传感器更要求低功耗。同时,新材料技术的进步推动了电流传感器的发展,譬如分流器的特种合金材料的技术进步,霍尔电流传感器的高性能磁材料的技术进步,带动了电流传感器的发展。
关于国内外电流传感器市场差异方面,张腾飞谈到,高精度和稳定性是国内外市场对电流传感器的技术核心要求,但中国市场有很多客户有较强的定制化需求,这跟国内的一些特殊的技术环境和政策息息相关。
此外,张腾飞也提及国内外电流传感器市场环境的差异:
“成本上面我们国内可能会更卷,国外的对于价格这块的敏感度没有国内这么高,这个其实也最直接的影响我们下游企业客户的选型和采购策略,技术上面的针对性其实我觉得是一样的。整个差异的部分来自于客户的定制化,中国市场和全球市场的定制化差异。”
霍尼韦尔电流传感器产品线的布局广泛,从工业、汽车到消费、航空航天、医疗器械等,均有相关的电流传感器产品布局。
总体来说,霍尼韦尔电流传感器产品由工业领域起步,向其他领域拓展。

▲霍尼韦尔电流传感器系列,来源:霍尼韦尔官网
“我们有很多的工业型的电流传感器在用,主要是一些不同的工业控制场景下的需求,高温高压、强磁场,像消费电子市场,我们有一些霍尔的芯片级的电流传感器。医疗器械的话,我们目前在这块确实在关注,磁传感器的技术储备我们现在全都是有的,更多的产品布局取决于整个市场的规模。目前我们看到的是,医疗器械在未来可能会成为一个很好的方向,我们持续的关注这一块。”
结语
传感器在现代科技中,作用至关重要,从储能系统中的电流传感器,我们可以窥视一二。
高精度、高可靠性、高稳定性的电流传感器,是储能系统中防止电池过充过放从而引发热失控燃爆风险的第一道屏障,同时,精确的电流监测能准确计算电池容量,从而为储能企业创造最大的经济效益。
中国庞大的工业基础和市场,也带动了上下游高科技零部件产业的发展,包括CSNE 1000系列电流传感器在内,霍尼韦尔多款新型新能源汽车及储能用电流传感器的研发和量产,均由中国团队完成,在中国市场推广、验证。
中国的前沿市场吸引了霍尼韦尔等高科技跨国企业,而霍尼韦尔等企业在中国的本土研发和生产,也推动了中国相关科技产业的发展和进步,霍尼韦尔与中国市场的双赢互动,为行业塑造了典范。