为深入贯彻落实习近平总书记关于推动“十四五”规划102项重大工程实施重要指示精神和国务院领导同志重要批示要求,日前,国家发展改革委组织召开“十四五”规划102项重大工程实施部际联席会议第一次会议。联席会议召集人、发展改革委主任何立峰主持会议并讲话,联席会议成员单位负责同志参加会议。科技部、工业和信息化部、交通运输部、水利部负责同志就本部门牵头的重大工程工作进展和2022年工作任务作了专题发言。会议审议了推动“十四五”规划102项重大工程实施部际联席会议工作规则和2022年工作要点,研究部署下一步重点工作。
会议强调,102项重大工程是“十四五”规划《纲要》的重要内容,也是推动“十四五”规划实施的重要抓手。推动102项重大工程实施既利当前,又利长远,对当前扩大有效投资,促进经济平稳健康发展具有重要作用。
会议指出,按照党中央、国务院决策部署,“十四五”规划102项重大工程各牵头部门会同各地方扎实推进102项重大工程实施。目前,102项重大工程实施有力有序推进,实现良好开局。
会议要求,各部门要坚决贯彻习近平总书记重要指示精神,按照2022年工作要点部署,加强组织领导,强化协同配合,确保102项重大工程每一项任务落地见效。102项重大工程各牵头部门要切实履行好责任,区分项目类型分类有序推进,加快推动项目实施。要在防范化解各类风险基础上,扎实做好推进项目前期工作,加大资金、用地等要素保障力度,加快在建项目建设,尽快形成实物工作量。
联席会议各成员单位联络员、发展改革委相关司局主要负责同志列席会议。
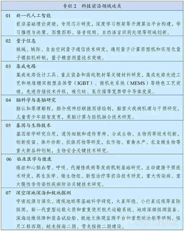
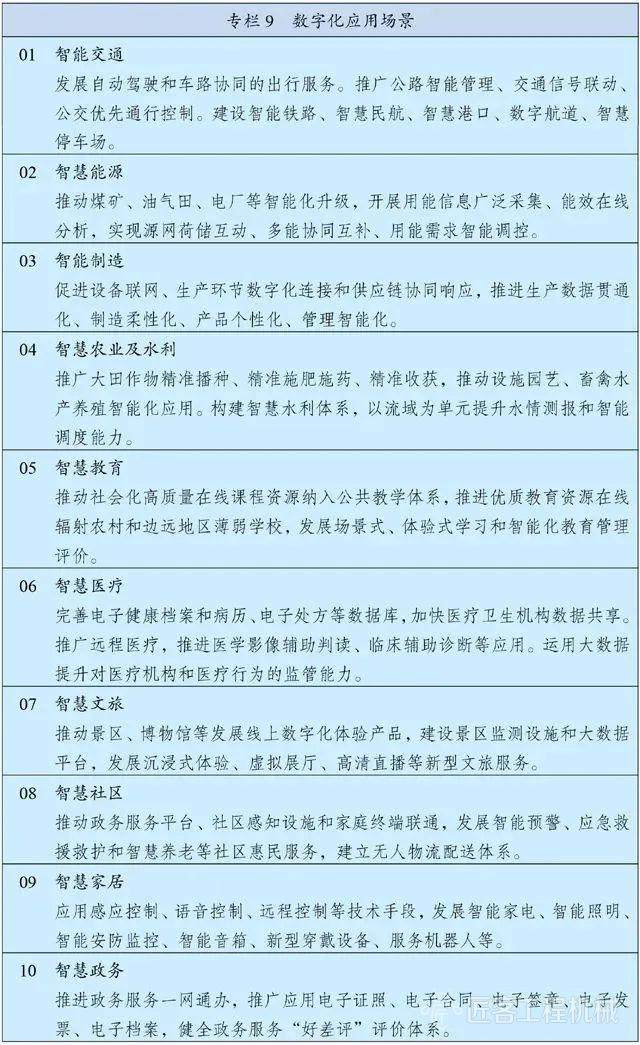
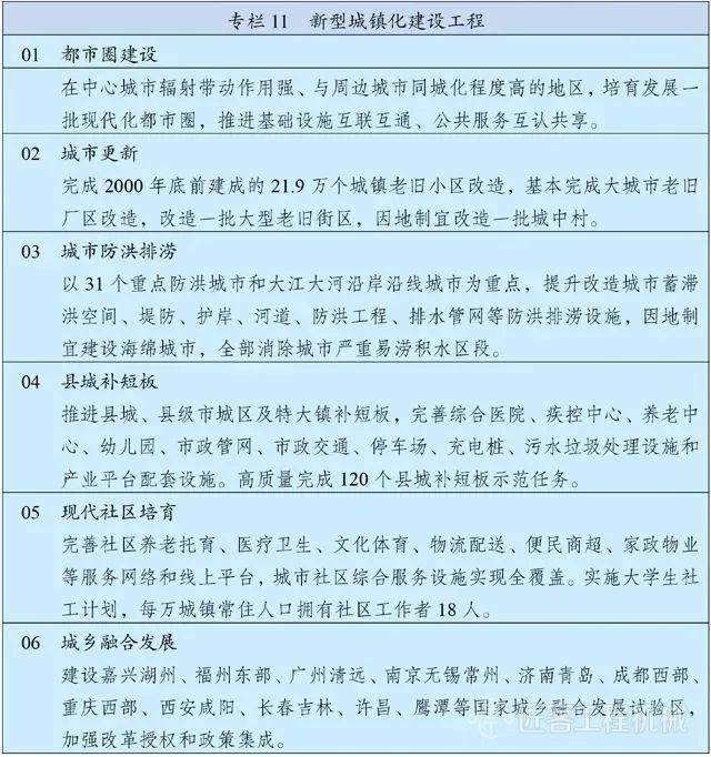
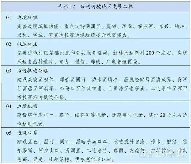
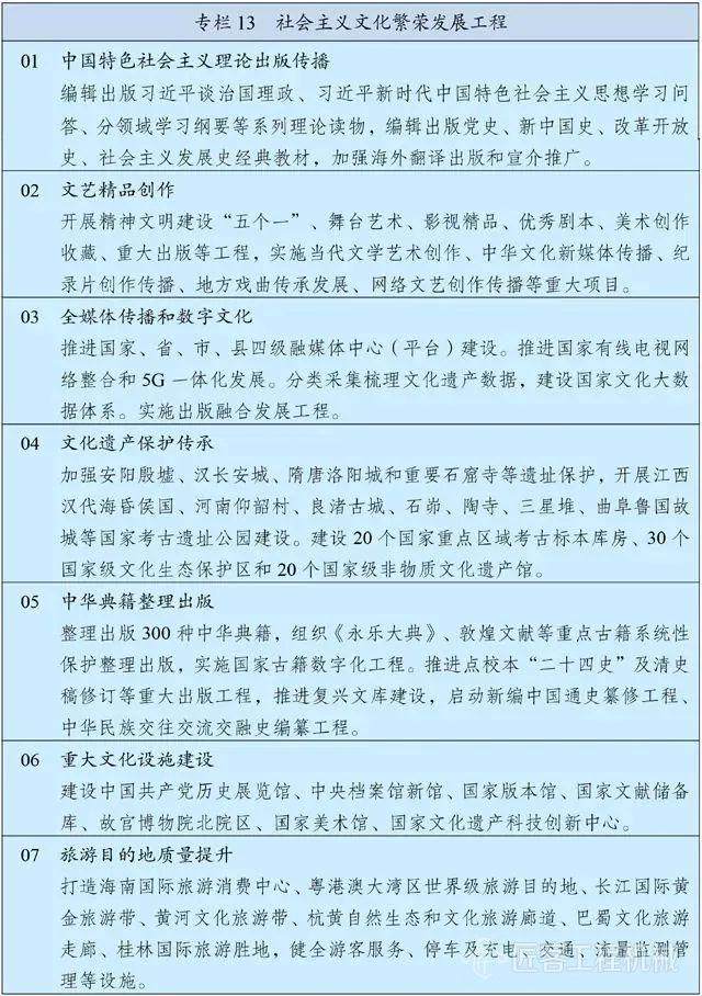
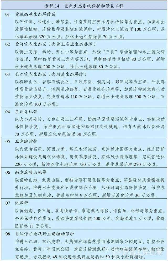
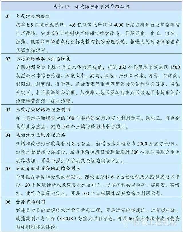
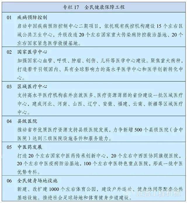
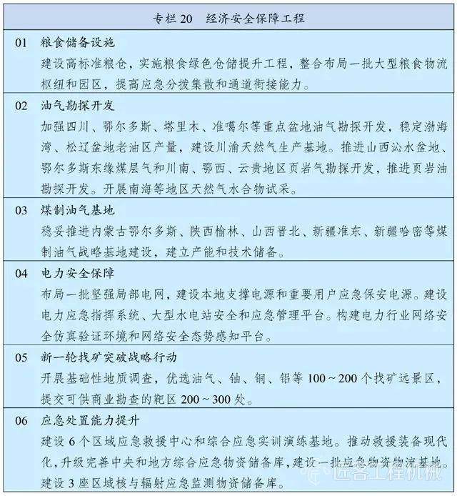
“十四五”规划纲要重大工程专栏



























来源:国家发展改革委网站