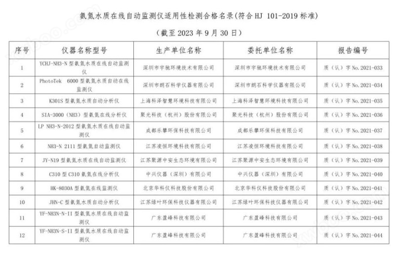
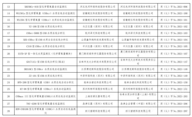
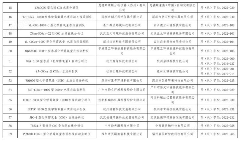
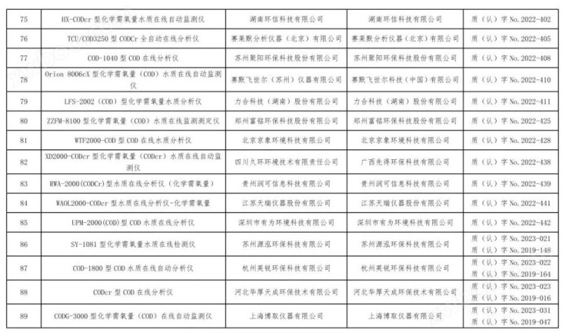
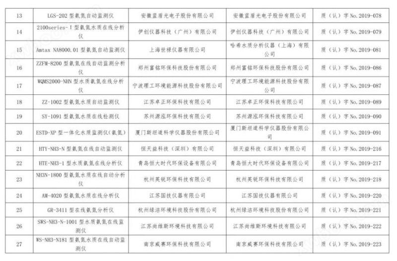
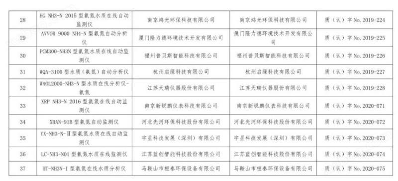
中国环境监测总站近日发布了水质类仪器适用性检测合格名录,包括氨氮水质在线自动监测仪检测合格名录、总磷水质在线自动监测仪检测合格名录-新标准、总氮水质在线自动监测仪检测合格名录等20种仪器。详情如下:
氨氮水质在线自动监测仪检测合格名录










化学需氧量水质在线自动监测仪检测合格名录









总磷水质在线自动监测仪检测合格名录-新标准

总氮水质在线自动监测仪检测合格名录

pH水质在线自动监测仪检测合格名录


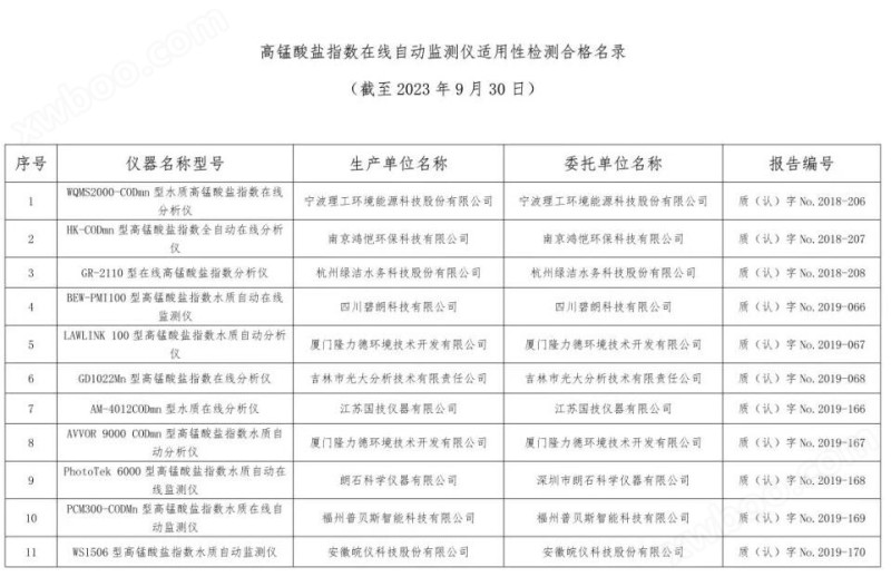
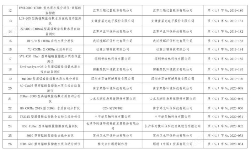
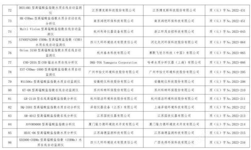
高锰酸盐指数在线自动监测仪检测合格名录







溶解氧水质在线自动监测仪检测合格名录

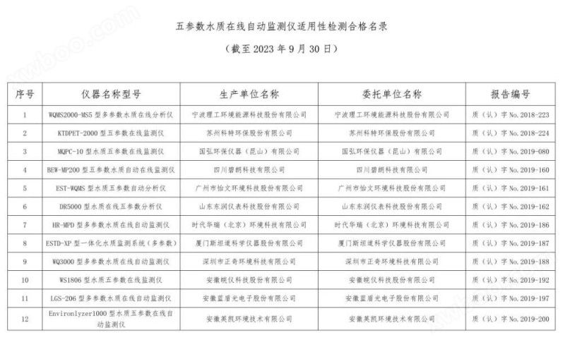
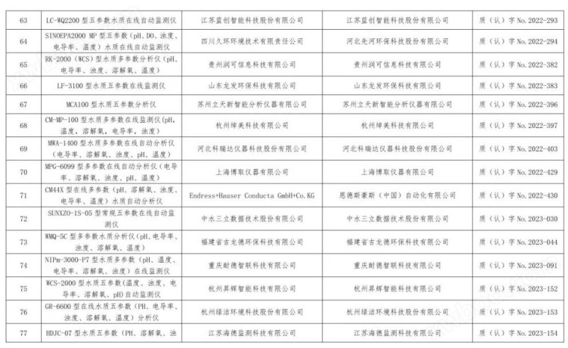
五参数水质在线自动监测仪检测合格名录







超声波明渠污水流量计检测合格名录

户外小型水质自动监测系统检测合格名录



浊度水质在线自动监测仪检测合格名录

适用性检测合格名录(UV)


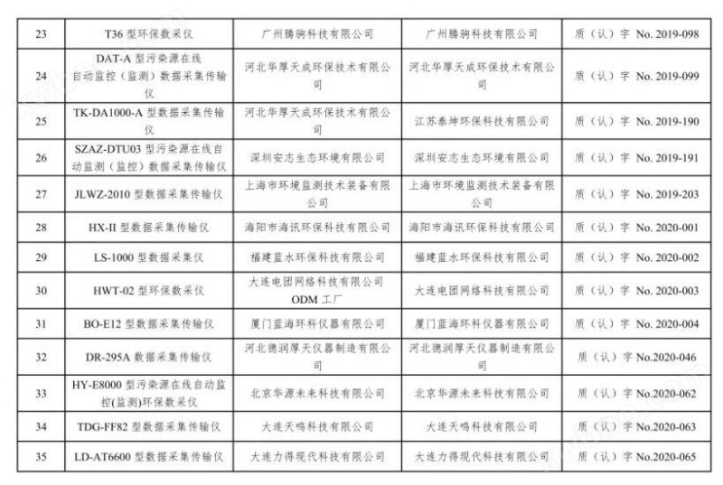
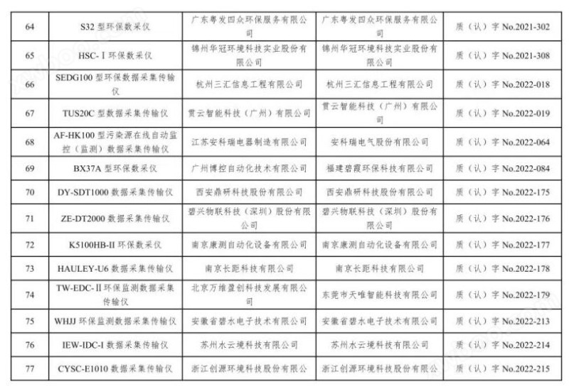
适用性检测合格名录(数采仪)









适用性检测合格名录(水质采样器)






适用性检测合格名录(水中挥发性有机物)

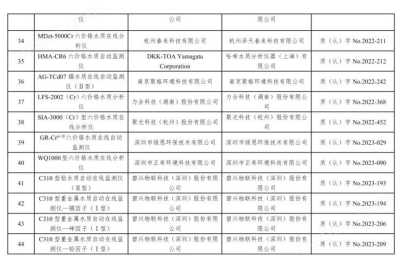
适用性检测合格名录(重金属)




氨氮水质在线自动监测仪检测合格名录



化学需氧量水质在线自动监测仪检测合格名录



总磷水质在线自动监测仪检测合格名录










总氮水质在线自动监测仪检测合格名录








