感谢IT之家网友 华科学霸 的线索投递!
IT之家 6 月 11 日消息,中国铁路发布公告,表示接到群众来电咨询,反映一款名为“八纵八横”App 程序自称是国铁集团授权推出的理财产品,发布了“呼南通道建设”、“沿海通道建设”、“京兰通道建设”等 9 款虚假投资理财项目,并将国铁集团公司简介、新闻报道等内容在 App 中用于宣传推广。
公告指出,此行为严重侵害了国铁集团商誉,构成侵权,更是蓄意欺诈,损害公共利益,涉嫌刑事犯罪。对此,国铁集团已向公安机关报案并向有关行政机关举报。
IT之家附公告原文:
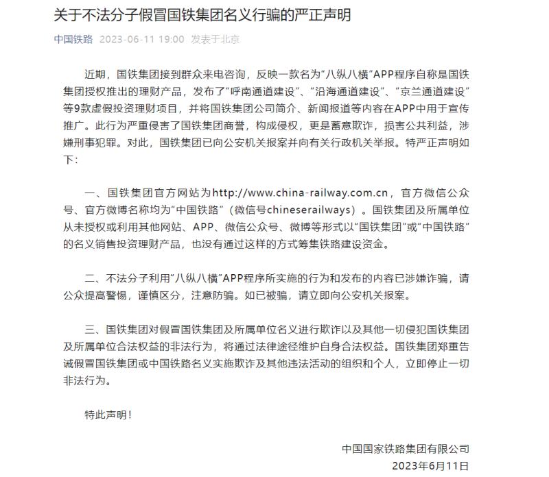
近期,国铁集团接到群众来电咨询,反映一款名为“八纵八横”APP 程序自称是国铁集团授权推出的理财产品,发布了“呼南通道建设”、“沿海通道建设”、“京兰通道建设”等 9 款虚假投资理财项目,并将国铁集团公司简介、新闻报道等内容在 App 中用于宣传推广。此行为严重侵害了国铁集团商誉,构成侵权,更是蓄意欺诈,损害公共利益,涉嫌刑事犯罪。对此,国铁集团已向公安机关报案并向有关行政机关举报。特严正声明如下:
一、国铁集团官方网站为 http://www.china-railway.com.cn,官方微信公众号、官方微博名称均为“中国铁路”(微信号 chineserailways)。国铁集团及所属单位从未授权或利用其他网站、APP、微信公众号、微博等形式以“国铁集团”或“中国铁路”的名义销售投资理财产品,也没有通过这样的方式筹集铁路建设资金。
二、不法分子利用“八纵八横”APP 程序所实施的行为和发布的内容已涉嫌诈骗,请公众提高警惕,谨慎区分,注意防骗。如已被骗,请立即向公安机关报案。
三、国铁集团对假冒国铁集团及所属单位名义进行欺诈以及其他一切侵犯国铁集团及所属单位合法权益的非法行为,将通过法律途径维护自身合法权益。国铁集团郑重告诫假冒国铁集团或中国铁路名义实施欺诈及其他违法活动的组织和个人,立即停止一切非法行为。
