尽管新冠病毒是目前全球关注的焦点,但细菌同样也是一个隐约可见的人类威胁。近日一项新的研究发现了一种多肽,能够让现有的抗生素在更低的剂量下产生更有效的作用。

抗生素是20世纪最重要的医学突破之一,虽然在一段时间内帮助我们打赢了战争,但这场战争远远还没有到结束的时候,人类对抗细菌的武器已经所剩不多了。

不过要开发新的抗生素往往需要投入大量的金钱和时间,而细菌可能会在短短几年时间内就产生耐药性。为此更好的解决方案就是进一步发挥现有抗生素的作用,在过去的研究中可以通过多种抗生素的融合,或者通过蓝光或者钻破细菌的外膜来削弱细菌的能力。
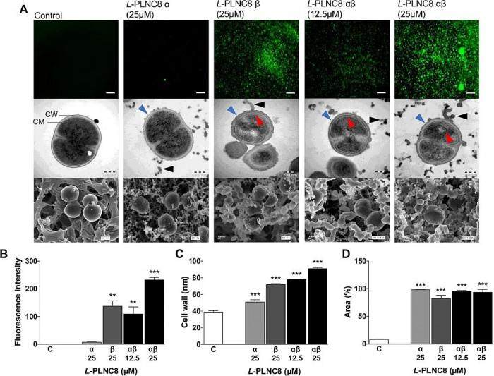
而来自厄勒布鲁大学(rebro University)和瑞典林雪平大学(University of Link?ping)的研究人员发现了一种抗菌肽--植物酸素(plantaricin),它来自于一种益生菌,经常被用作泡菜和酸菜等食物中的防腐剂。

该团队将植物酸素和耐甲氧西林金黄色葡萄球菌(MRSA)进行了对比。这种超级细菌,通常被称为 "金色葡萄球菌",是医院里常见的害虫,会在伤口或植入物中引起感染,会变成危险的伤口或植入物。
在测试中发现,植物酸素可以溶解细菌膜,让药物更容易进入并杀死超级细菌。这将给现有的、疲惫的药物带来新的生命,扩大我们的武器库,延缓超级细菌的前进。另外,所需的剂量要低得多。
该研究的共同作者Hazem Khalaf表示:“有了植物酸素,能够让现有抗生素的杀菌效果强100倍。而且所需要的剂量非常低。毕竟抗生素可能会产生毒副作用,并损害内脏。”研究人员表示,他们计划将植物酸素融入智能伤口敷料或植入物的涂层中,以防止细菌生物膜的形成。
这项研究发表在《自然科学报告》杂志上。