产品详情
描述:
ADC122S625 是一款双通道 12 位、50 kSPS 至 200 kSPS 同步采样模数 (A/D) 转换器。两个通道上的模拟输入同时被采样,以保存它们彼此的相对相位信息。该转换器基于逐次逼近寄存器架构,其中模拟输入的差分特性通过整个 A/D 转换器的内部采样保持电路保持,以提供出色的共模信号抑制。ADC122S625 具有一个可在 1.0V 至 V A范围内变化的外部基准。
ADC122S625 的串行数据输出是二进制 2 的补码,并兼容多种标准,例如 SPI、QSPI、MICROWIRE 和许多常见的 DSP 串行接口。串行时钟 (SCLK) 和芯片选择条 ( CS ) 由两个通道共享。
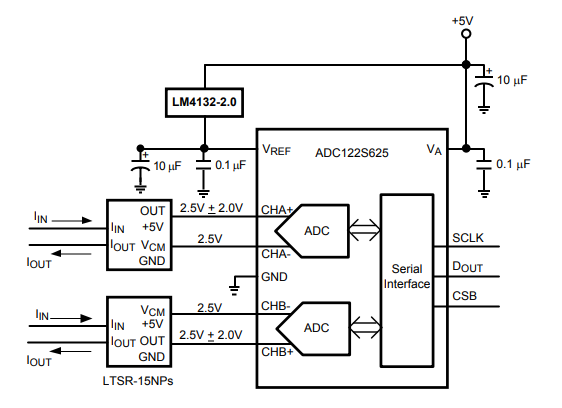
采用单 5V 模拟电源和 2.5V 参考电压运行时,在 200 kSPS 下运行时的总功耗通常为 8.6 mW。ADC122S625 在断电模式下工作时,功耗降至 2.6 μW。差分输入、低功耗和小尺寸使 ADC122S625 非常适合直接连接到电机控制应用中的AD537JH传感器。
工作规定在 -40°C 至 +105°C 的工业温度范围和 1.6 MHz 至 6.4 MHz 的时钟速率。ADC122S625 采用 10 引脚 VSSOP 封装。
特性:
●真正的同时采样差分输入
●从 50 kSPS 到 200 kSPS 的指定性能
●外部参考
●宽输入共模电压范围
●单路高速串行数据输出
●工作温度范围为 -40°C 至 +105°C
●SPI/QSPI/MICROWIRE/DSP 兼容串行接口
主要规格:
●转换速率:50 kSPS 至 200 kSPS
●INL:±1 LSB(最大值)
●DNL:±0.95 LSB(最大值)
●信噪比:71 dBc(最小值)
●总谐波失真:-72 dBc(最小值)
●ENOB:11.25 位(最小值)
●200 kSPS 时的功耗
○转换,V A = 5V,V REF = 2.5V:8.6 mW(典型值)
○关断,V A = 5V,V RE F = 2.5V:2.6 μW(典型值)
应用:
●电机控制
●功率计/监视器
●多轴定位系统
●仪表和控制系统
●数据采集系统
● 医疗器械
● 直接传感器接口
参数:
分辨率(位):12
输入通道数:2
采样率(最大)(kSPS):200
接口类型:SPI、Microwire(串行 I/O)
建筑学:特区
输入类型:微分
多通道配置:同时采样
参考模式:分机
输入范围(最大)(V):5.5
输入范围 (Min) (V):0
特征:—
工作温度范围(℃):-40 到 105
功耗(典型值)(mW):8.6
模拟电压 AVDD (Min) (V):4.5
信噪比 (dB):73.2
模拟电压 AVDD (Max) (V):5.5
INL (最大值) (+/-LSB):1
数字电源 (Min) (V):4.5
数字电源 (Max) (V):5.5
◆ADC122S625连接图

◆ADC122S625 框图

◆将 ADC122S625 连接到电流传感器
