概述
1944年,美国数学家“鲁道夫·卡尔·吕纳伯格”首次提出龙伯透镜,该透镜外形为球体,如图所示,其结构和材料参数关于球心完全对称,可将球面任意位置的球面波经透镜转换为平面波。同理,根据光路的可逆性,该透镜可将入射的平面波聚焦到表面对应位置。较之于传统透镜,龙伯透镜最大的优势在于焦点位置灵活且相互无干扰,因此龙伯透镜在多波束高增益天线领域具有很大的研究潜力。但是,设计龙伯透镜的材料的介电常数位于1~2之间连续变化,目前自然界中不存在满足其要求的均匀材料,需要根据混合媒质理论获得低介电常数的混合结构,因此基于HFSS设计软件进行初期验证及后续提参等工作对龙伯透镜的设计就尤为重要。
原理简介:
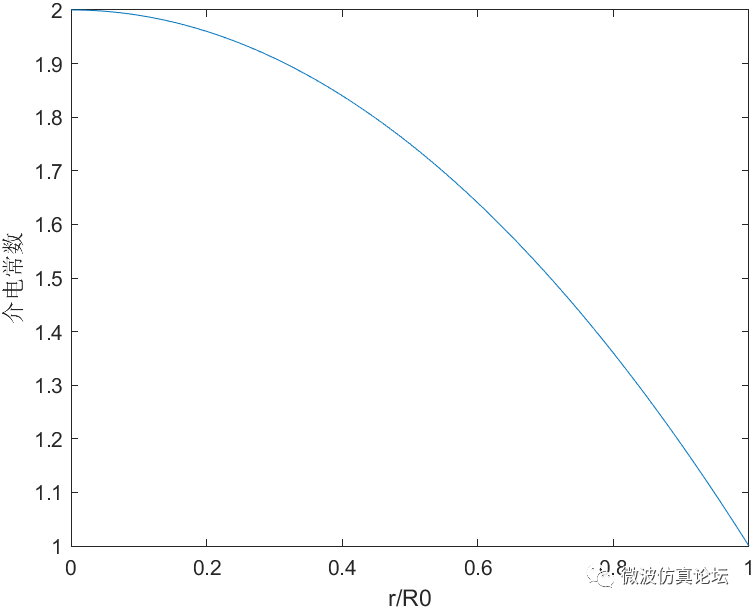
由Nyquist定律,电磁波在同性均匀介质中沿直线传播,当按一定角度从一种介质传播到另一种不同的介质中或者在不均匀介质中传播时,波速改变且服从光学的反射或者折射现象,使光路偏折。因此设置透镜介电常数为梯度变换,使电磁波转换如图所示的平面波,该平面上场为同相状态,由此实现高增益。理论设计的龙伯透镜介电常数为半径的函数,表达式为:

其中

分别为球壳处折射率,离球心的径向距离,球壳半径。由等效媒质理论,将两种不同的材料按一定比例混合,新材料的介电常数将为两种原材料之间的值,其大小由与材料所占比例有关。基于此原理将设计相应结构实现所需介电常数。

介电常数与半径的关系

//仿真应用背景
基于以上所介绍的龙伯透镜的特点:
将天线放置于透镜表面即可实现高增益,且天线数量对应相等的波束数量,同时,龙伯透镜的设计与频率无关,其带宽理论上只由馈源影响,因此常用于多波束高增益领域。可应用于覆盖密度高、通信容量大、速率高的场所。2018年,中移动在陕西咸阳的高铁渭河铁路桥上,进行了龙勃透镜天线的测试,非常适宜此类窄波束,高增益天线的应用。同时球体的外形较之于传统的抛物面天线在气象监测领域也有独特的优势。
此外,若在龙伯透镜表面覆盖一定大小反射板,远距离的类平面波照射龙勃透镜,在反射面聚焦后,沿原方向反射具有高定向性的平面波,因此具有较高的雷达散射截面,这一点在我国的隐身战机歼-20上得到应用,以便于己方指引。而且高的雷达散射截面在军事作战方面也有很大的迷惑性。综上,无论是在民用还是军用方面,龙伯透镜都具有很大的研究潜力。
仿真结果
分层设计:
由于龙伯透镜介电常数随半径连续变化,在实际设计中将龙伯透镜进行分层,当分层达到7层时,其增益几乎达到饱和。基于此,暂时不考虑低介电常数材料的制备,我们在HFSS中根据半径设置相应的介电常数,馈源选用H面为圆形的偶极子天线。

分层龙伯透镜截面图

龙伯透镜及馈源

偶极子馈源
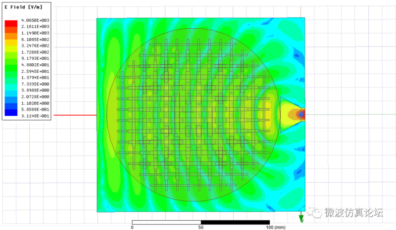
如下图所示为偶极子天线加载龙伯透镜前后的S11及电场图和远场增益。可见龙伯透镜对馈源S11影响很小,将球面波转换为平面波,压缩波束,增益提高。

等效介电常数:
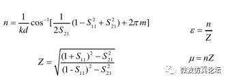
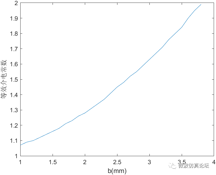
以上龙伯透镜的理论验证所采用的材料介电常数位于1~2之间,仿真时可在HFSS中自由设置。实际应用中由于目前不存在满足条件的自然材料,因此用到等效媒质理论实现相应的介电常数,此处结合3D打印,选用介电常数为2.7的PLA,将其与空气结合,设计如图十字结构,长方体杆长边a=8mm不变,改变底面边长b的大小,控制材料占比,实现所需的等效介电常数。等效介电常数的计算时由S参数反演得到,在HFSS中设置主从边界条件,采用floqute端口馈电,以模拟周期重复结构,再导出S11和S21,在matlab中反演计算该结构等效介电常数。

介电常数与S参数的关系

以下是参数b对应等效介电常数

基于以上关系设计由十字单元结构组成的龙伯透镜天线,理论龙伯透镜半径为3倍工作长时口径效率最大,导致体积过大,需要约7300个单元,该过程采用matlab和HFSS联合建模。如图所示:


参数b对应等效介电常数
matlab和HFSS联合建模方法:
基于HFSS灵活的vbs预计语言,将建模参数化,用matlab将设计语言写入.vbs文件,再由HFSS运行.vbs文件,即可实现自动建模,常用于重复性建模。过程如下:
Tools , Record Script to File…记录单元结构建模脚本。

在matlab中将建模单元结构的vbs语言写入文件,作为函数调用。

重新在HFSS运行写好的vbs语言,即可实现vbs语言控制的建模。建模视频已录制,置于附件中。

加载金属盖板的圆柱体龙伯透镜:
受计算机运存限制,结合实际应用中馈源具有一定波束宽度,设计半径为2倍波长,高度为3单元结构的圆柱体龙伯透镜,上下面加金属盖板,采用喇叭天线馈电,产生H面汇聚的扇形波束,验证其汇聚效果,且扇形波束在一维面扫描具有独特优势。结构如图所示:

未加载龙伯透镜时喇叭馈源仿真结果:
S11全位于-18dB以下,馈源辐射类球面波,H面半功率波束宽度62°,增益8.7dB。




H面远场增益

E面远场增益
加载圆柱体龙伯透镜天线仿真结果:
透镜对馈源S11几乎无影响,透镜将球面波转换为平面波,H面波束宽度压缩至15°,增益15dB,提高约6.3dB。





//小结
该设计首先在HFSS中自由设置介电常数验证了分层龙伯透镜的性能。接着根据等效媒质理论设计PLA单元结构,通过改变单元结构中介质占比实现所需介电常数,最终联合matlab建模组成圆柱体龙伯透镜。
过程中利用HFSS设置主从边界条件,采用Floquet端口仿真的S参数,仅需对单元仿真,便可得到其在周期性结构中的特性,进一步反演计算其等效介电常数,大大提高了设计的可靠性与简便性。建模方面,采用HFSS联合matlab,利用vbs语言,便于周期性结构,尤其是类似龙伯这种上千个单元的建模。
受限于运存条件,所设计的圆柱龙伯透镜天线仅在H面汇聚波束,实现了高增益扇形波束,通过移动馈源可实现一维波束扫描,可增加馈源实现相应多波束,依据龙伯透镜的对称性,该设计方法对球体龙伯同样适用。
审核编辑:刘清