关于征求《生活垃圾焚烧大气污染物排放标准(二次征求意见稿)》意见的通知
各有关单位:
为贯彻落实《中华人民共和国环境保护法》《中华人民共和国大气污染防治法》《江苏省大气污染防治条例》等有关规定,我厅于2022年6月向各有关单位征求了《生活垃圾焚烧大气污染物排放标准(征求意见稿)》意见,并根据反馈意见进行了修改完善,形成了《生活垃圾焚烧大气污染物排放标准(二次征求意见稿)》。现再次征求你们意见,请于2023年8月18日前将修改意见(书面和电子版)反馈我厅,无意见也请盖章反馈。
附件:
附件1 征求意见单位名单.pdf
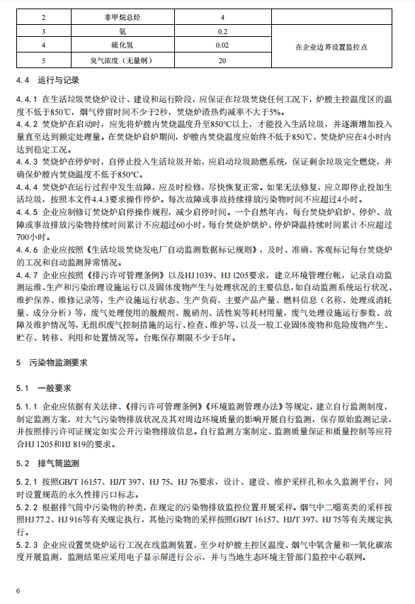
附件2 生活垃圾焚烧大气污染物排放标准(二次征求意见稿).pdf
附件3 生活垃圾焚烧大气污染物排放标准(二次征求意见稿)编制说明.pdf
江苏省生态环境厅
2023年7月14日
(联系人:江苏省环境监测中心 张静,江苏省南京市建邺区中和路100号,邮编:210019,电话:025-69586563,15850518144,邮箱:zhangjing@jshb.gov.cn;江苏省生态环境厅 袁良,南京市江东北路176号南楼316室,邮编:210036,电话:025-86266125)














