近日,新疆维吾尔自治区市场监督管理局印发《新疆维吾尔自治区预制菜生产许可审查方案(试行)》(以下简称《方案》),自2023年7月21日起实施。
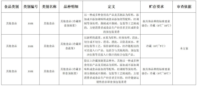
预制菜是指以一种或多种食用农产品及其制品为原料,添加或不添加调味料或食品添加剂等配料,经调制等预处理、熟制或不熟制、包装等工艺制成的,方便消费者或食品生产经营者烹饪或食用的预包装菜肴。
《方案》规定:不得以分装方式生产预制菜。对于仅有包装场地、工序、设备,不具备实际制作工艺生产条件的企业,不予生产许可。将已取得《食品生产许可证》且可独立销售的预包装食品组合包装成预制菜销售的,不纳入预制菜生产许可范围。预包装食品应当符合《预包装食品标签通则》(GB7718)的规定,并在包装上标注食用方式、主要原料的百分含量。现制现售预制菜不纳入预制菜生产许可范围。除冷藏即食蔬果外,食用农产品未经调制,制成的冷藏净菜不纳入食品生产许可范围。纳入《食品生产许可分类目录》具体类别的,按照具体归类的食品类别及品种明细标注申证产品信息;未纳入《食品生产许可分类目录》具体类别的,按“其他食品”类别许可申证产品信息。

纳入其他食品类别的预制菜产品目录
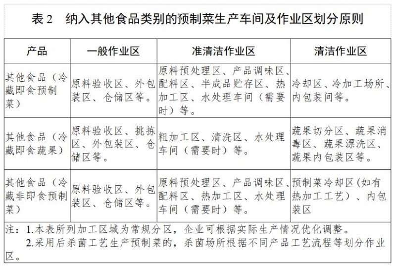
《方案》对预制菜的生产场所做了严格规定,生产场所划分为一般作业区、准清洁作业区、清洁作业区。第十四条还规定冷藏即食预制菜内包装间设计应参照《医药工业洁净厂房设计标准》(GB 50457)要求,洁净级别应不低于D级,或《食品工业洁净用房建筑技术规范》(GB 50687),洁净级别不低于Ⅲ级,生产状态下企业每月至少对清洁作业区沉降菌按照标准要求监测1次。鼓励企业清洁作业区达到更高洁净级别。

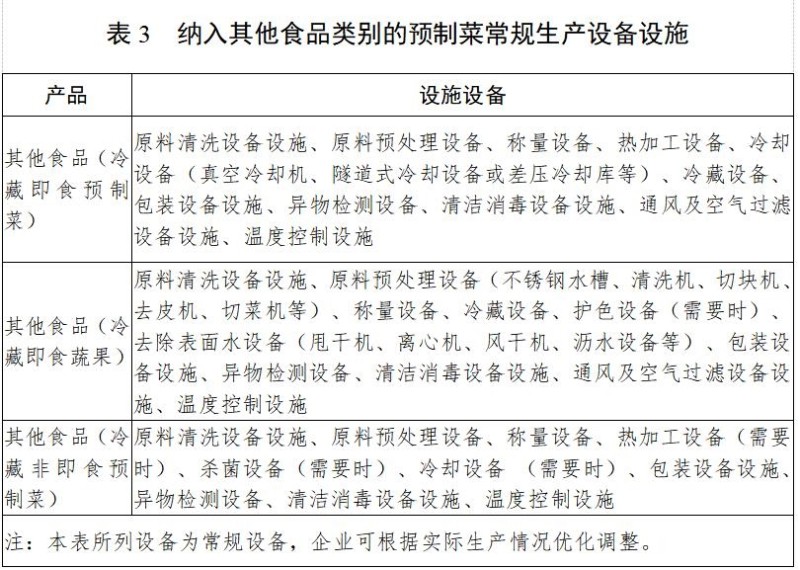
《方案》还对预制菜常规生产设备设施做了罗列,要求生产设备,供排水、消毒、废弃物存放、个人卫生、通风、照明、温控、检验等设施应符合《食品生产许可审查通则》和《食品安全国家标准食品生产通用卫生规范》(GB 14881)的相关规定。

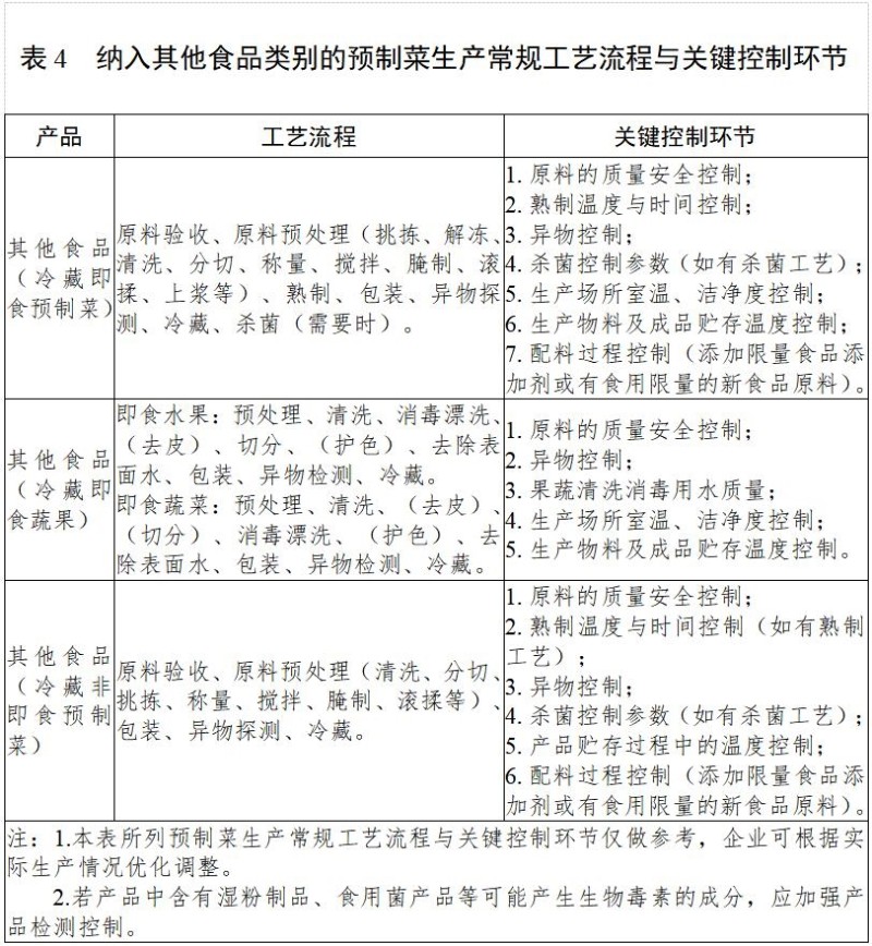
预制菜生产设备配备应与产品生产工艺相符,应根据产品特性、质量要求、风险控制等因素确定关键控制环节。《方案》公布了预制菜生产常规工艺流程与关键控制环节。

此外,《方案》自2023年7月21日起实施,有效期两年。文件详细内容请点击“关于印发《新疆维吾尔自治区预制菜生产许可审查方案(试行)》的通知”下载原文件查看。