【化工仪器网 时事热点】时至今日,中国科学家的研究成果已经越来越多的走向世界,部分成果国际领先,尖端科技推动着国家的发展,推动着社会的进步。科学技术奖具有重要的导向和示范作用,对于营造良好的科学研究氛围,激发科研人员的创新动力具有重要意义。我国科技事业的飞跃发展,离不开我国科技奖励制度的贡献,科技奖励是推动科技进步的有效途径和重要手段。
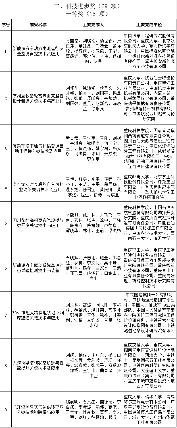
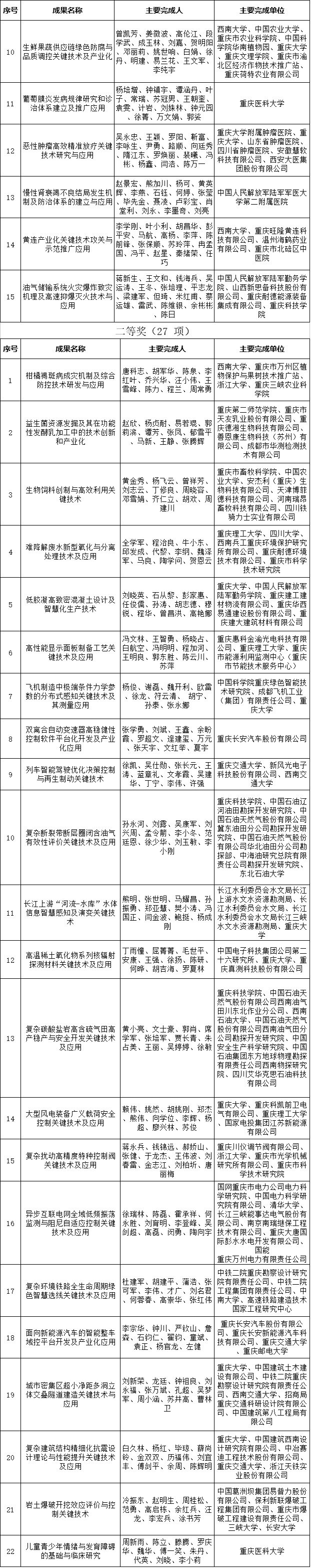
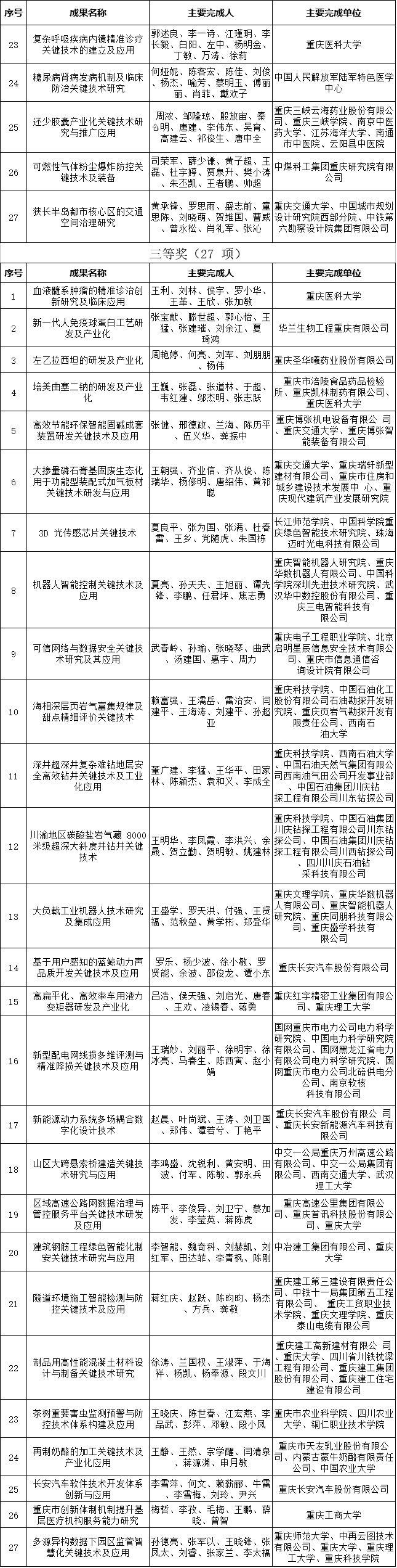
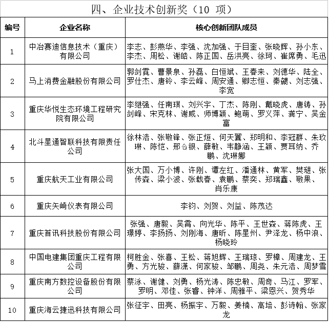
为保障重庆市科学技术奖励工作公开、公平、公正,重庆市科学技术奖励工作办公室发布“2022年度重庆市科学技术奖拟奖名单公示”。其中,2022年度重庆市科学技术奖拟奖自然科学奖24项、技术发明奖7项、科技进步奖69项和企业技术创新奖10项。
奖项中包括“高端重载齿轮高表面完整性设计制造关键技术与产业化”、“隧道环境施工智能检测与防控关键技术及应”、“配电变压器绕组材质热电效应检测技术、装备及应用”、“新能源汽车驱动系统高速动态试验检测技术与装备”、“隧道环境施工智能检测与防控关键技术及应”等项目。






