
前 言
“灯塔工厂”被誉为“世界上最先进的工厂”,代表当今全球制造业领域智能制造和数字化最高水平。
它由世界经济论坛与麦肯锡合作开展,旨在遴选出在第四次工业革命尖端技术应用整合工作方面卓有成效,堪为全球表率的领先企业。
自2018年“全球灯塔网络”倡议推出后,灯塔企业在技术的驱动下,走过了五年变革之路。一路上,他们为追随者留下了熠熠“航标”,引导他们在“风暴”中把握正确航向。每年,世界经济论坛都与麦肯锡共同协作,将这些“航标”梳理归纳为白皮书,供全球制造企业参考。
2023年的最新白皮书《全球灯塔网络:续写工业4.0新篇章》基于对全球多家制造企业的最新调研,深度提炼总结了全球132家灯塔成员的转型故事,展示了规模化转型的核心抓手,并详细分享了领先灯塔的成功案例。
1、全球灯塔网络:影响力与日俱增
第四次工业革命开始后,世界经历了天翻地覆的变化。2018年,随着首批灯塔的甄选,工业4.0转型的成果展拉开序幕。
每年,麦肯锡都会深入分析灯塔企业的成功故事,识别领先企业脱颖而出的秘诀。灯塔企业的转型经验告诉我们,加速规模化转型是不变的制胜关键。当然,面对日新月异的外部挑战,制造企业也需灵活调整方式方法,以保持强劲的增长势头。
众所周知,若想在催生价值的同时坚持可持续发展,制造企业需要着眼本地、放眼全球。全球灯塔网络的成员用亲身经历告诉我们,4IR技术及相关工作模式能助力制造企业制胜内外,以强大的韧性面对生产网络的变化与重构。



2、灯塔新篇章
自成立以来,灯塔网络不断壮大,其制造业成员如今已遍布世界各地。全球灯塔网络恪守初心,用行动证明,时间的淬砺足以让愿景成为现实。如今,全球灯塔成员总数已升至132家,他们所启用的139项用例覆盖各地各业的工厂和价值链上下游。
毋庸置疑,全球灯塔网络的第一章书写得遒劲有力。在灯塔先例的指引下,成员又将如何续写新篇章?为了进一步探索,我们对全球多家制造企业(包括灯塔及其他企业)展开了调研,深度洞悉其发展要务和经验方法。调研结果及后续数据分析为我们提供了宝贵洞见。



3、规模化的领先灯塔
第四次工业革命的第一章已经画下完美句点。新篇章的基调与挑战十分明确:制造企业若想书写新的转型奇迹,引领下一波变革,在单一工厂或部分生产网络中实现规模化转型已然不足,而是要在全组织上下实现规模化部署。
为了实现这一目标,制造企业需加大投资力度,携责任同行,用魄力、创造力和动力大规模推动第四次工业革命转型。制造企业要对前方的挑战着有清醒客观的认识,在核心动能的助力下,牢记“以人为本”的原则,争取在实现生态效益的同时,大幅提升组织运营效率,并斩获丰厚经济效益。
达能:以人为本
达能拥有数以百计的供应商,要想识别最佳解决方案十分费时。因此,达能需要锁定成功的MVP,在各个工厂之间推广,并选择一套合适的数字化制造解决方案,以实现整个公司层面的部署。此外,达能还需与供应商开展合作,在全公司范围内定制解决方案,并加快解决方案的开发、测试和确认,以便将部署时间从几个月缩短到几周。达能深知,自身需要清晰明确的战略和强有力的治理,这样才能成功实施大规模的数字化转型。

西普拉:七大核心动能
西普拉的成功可归功于其在各大工厂部署的敏捷团队。在组织层面的统一赋能下,他们可快速实现用例的规模化部署。在此基础上,西普拉还打造了物联网学院,通过招募新人才、提升现有人才的技能水平来丰富其数字化能力。

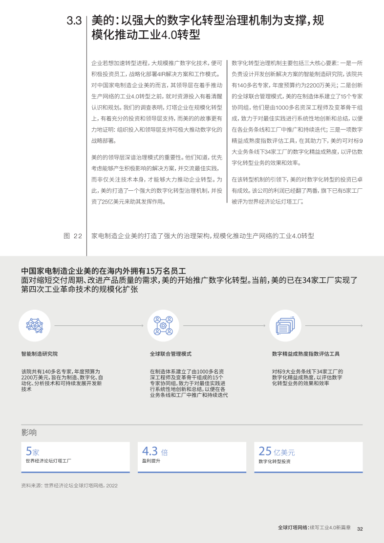
美的:数字化转型治理机制
企业若想加速转型进程,大规模推广数字化技术,便可积极投资员工,战略化部署4IR解决方案和工作模式。对中国家电制造企业美的而言,其领导层在着手推动生产网络的工业4.0转型之前,就对资源投入有着清醒认识和规划。我们的调查表明,灯塔企业在规模化转型上,有着充分的投资和领导层支持,而美的的故事更有力地证明:组织投入和领导层支持可极大推动数字化的战略部署。
