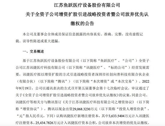
9 月 19 日消息,鱼跃医疗发布公告称,基于全资子公司江苏讯捷医疗科技有限公司(以下简称“讯捷医疗”)经营发展需要,讯捷医疗拟以增资扩股的方式引进战略投资者深圳市社创向善科技有限合伙企业 (有限合伙)(以下简称“腾讯”)。

今日,鱼跃医疗审议通过了关于《全资子公司增资扩股引进战略投资者暨公司放弃优先认缴权》的议案,同意公司、 讯捷医疗等相关方与腾讯签订《关于江苏讯捷医疗科技有限公司之增资协议》,腾讯以现金出资 29,068.3230 万元认购讯捷医疗新增注册资本,其中 3,633.5404 万元计入讯捷医 疗注册资本,25,434.7826 万元计入讯捷医疗资本公积,公司放弃本次增资的优先认缴权。
本次增资完成后,讯捷医疗注册资本由 15,000 万元增加至 18,633.5404 万元,腾讯取得讯捷医疗本次增资后共计 19.50% 股权。