近几年化工行业安全事故频发,如何保障生产和人员安全已是企业的永恒命题。安全是一条红线,化工企业也越来越多的受到国家安监部门监管和检查。我们经常讲防患于未然,及早的发现生产过程中的异常状况并及时响应处理,消除隐患是生产安全的本质保障。而异常状况识别和响应处理的第一阵地就是中控室,先锋主角就是生产操作员,面向的对象就是过程报警。
1、为什么说中控室是生产安全保障的第一阵地
LOPA中的独立保护层中的报警和操作干预,就是过程异常及响应处理,是基本过程控制正常生产外的第一保护层级。作为保护计划的一部分,工厂需将操作员对报警的响应和处理视为保护层。这需要操作员按照规定的方式和规程对特定的过程报警及时响应,采取干预措施,将初始异常状态恢复到正常状态,避免异常严重加剧导致联锁甚至停车,从而保证生产正常的安全和稳定运行。

LOPA中的独立保护层(图片来自于网络)
但目前大部分工厂现实的情况着实令人担忧。生产操作员在日常生产操作过程中,报警泛滥是普遍存在的一个问题。由于以往相互独立的系统逐步集成,操作人员减少,每个操作人员监控的区域范围相应随之扩大,需要处理的报警也随之增多,同时由于装置改造变更导致无效的报警也随之增多,报警泛滥现象日趋严重。问题是如果发生报警泛滥,则不能保证操作员将以指定的方式响应。如果他的反应被延迟或者他完全没有注意到报警,则可能根本没有任何反应。由于缺乏严格的报警管理和优化措施,报警泛滥正逐渐成为目前许多工厂一项严峻的问题,这可能会导致LOPA完整性失效,工厂面临着不断增长的安全与环境事故风险。

某化工企业报警泛滥截屏
面对报警泛滥,操作员对报警已基本漠视,机械的点击鼠标盲目地确认报警,HMI画面上的报警清单满屏红色,操作员无法通过有效的报警工具和显示信息快速响应和处理不同优先级的报警。糟糕的报警管理确实在某些重大工业事故中有记录,事故分析及责任追究时,操作员往往牵涉其中。所以在提高操作员过程操作和异常处理能力的同时,我们也需重视过程报警管理数字化工具,通过数字化技术的手段提高报警管理水平,保障生产安全。
这就是化工行业用户普遍的心声:没有好的报警管理的中控室太难了!
2、如何才能做好过程报警管理
好的过程报警管理是什么样的?或者说过程报警管理的目标是什么?报警管理作为对过程生产异常情况响应的第一防线,应该做到:
- 准确报警 - 报警设计与实际工艺过程相符,报警及时准确。
- 安全运行 - 减少操作员报警处理负荷,避免响应不及时或没有响应。
- 有效处理 - 提高报警清晰度,提供准确的报警帮助信息,快速分析原因并采取有效措施。
- 持续改进 - 建立全厂的报警管理平台,持续管理,监测和优化报警。
如何做到呢?过程报警管理有国际标准可循,也即将有国家标准可循。最新的过程工业报警系统管理国际标准有ISA 18.2-2016和IEC 62682-2017,而中国的国家标准GB/T 41261-2022(采用IEC 62682-2014国际标准)已于今年3月9日发布并将在2022年10月1日开始实施。
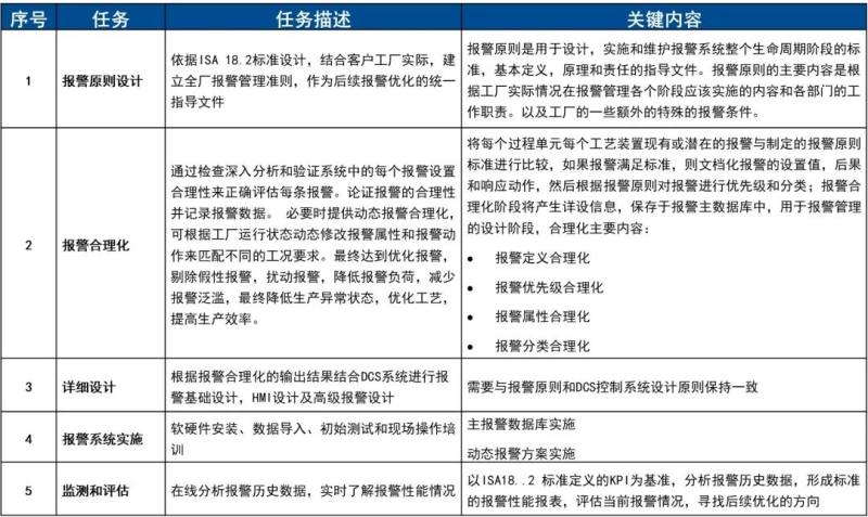
依据标准,标准中最核心的就是定义了过程报警管理全生命周期管理模型,把报警管理优化过程分为10个阶段。现在很多先进的外资合资化工企业已经开始按照此生命周期管理模型实施报警优化管理,国内的标杆企业基于艾默生的技术服务和解决方案也已成功完成数字化报警管理试点工作并开始扩展部署,报警管理水平和报警质量得到了极大的提升。

过程报警管理全生命周期模型
在全生命周期模型的10阶段,实施报警管理最主要任务有如下表五部分:

再次强调报警合理化的重要性。它是检查报警的过程,合理化是整体报警管理项目或计划的一个组成部分,这是报警管理中最重要的部分。合理化中使用的方法将成为整体工作成败的主要决定因素。通过静态和动态合理化来提高报警质量、消除无效报警、优化有效报警 ,让不该报警的不报,该报警的准确报。
那么在过程报警管理实施过程中,需不需要软件工具或管理平台呢?答案是肯定的!而且需要的是数字化的先进的报警管理平台工具,从报警合理化、报警详细设计、报警系统实施到报警性能监测和评估,都需要工具来支撑实现,也需要基于管理平台进行后期维护、变更和审计工做。
3、数字化报警管理三步曲
对于已投运的化工企业来讲,在人员精简的情况下,生产部门迫切需要通过高效的方式来分析报警、合理化报警、审查报警和优化报警来改进报警管理,使用创新的数字化报警管理平台工具,使得这些过程得到了极大地简化。分析报警,合理化报警和优化报警也就有了对应的软件工具。
数字化报警管理第一步:通过报警性能分析洞察问题和优化方向
为了满足生产管理和操作人员对报警现状的详细了解,应该有一个报警性能数字化分析工具用于性能分析和报表制作,以识别报警系统在正常操作过程和过程干扰中的问题或弱点。
报警性能分析工具应用于报警生命周期模型的监测评估阶段,借助数字化分析工具能够生成提供基于ISA-18.2 标准推荐KPI性能矩阵的报警报告。报警性能分析工具提供从收集数据到处理报警历史数据并对其评估和分析的能力。

典型报警性能指标
项目执行时,用户也可以根据实际自行定制其它需求,报警关键绩效指标工具支持以月、周、天为基本周期展现系统报警性能趋势,并能够提供持续报警清单、抑制报警清单、每小时平均报警数, TOP20 清单、报警溢出次数清单等,并且支持按不同操作班次进行统计。

某化工客户报警性能分析周报告(基于艾默生EKPI报警性能分析工具)
细心的读者会发现,示例报告中的客户报警现状已经属于报警负荷超高水平,每10分钟平均报警次数214次,每10分钟峰值报警次数1389次,报警泛滥时间占比99.3%。工厂的生产安全令人堪忧。
报警性能监测和分析,可以让企业清楚知道报警问题所在和当前的报警管理水平,为实施报警合理化和报警优化工作提供依据和方向。
数字化报警管理第二步:部署主报警数据库进行报警优化管理和合理化
化工企业的报警数据数以万计,如何有效地管理这些报警数据?如何做到报警台账信息与控制系统中报警设置信息一致?如何有效管理报警设定的变更?如何周期性地审计报警数据,反应工厂安全水平?如何在安监部门检查时,提供反应系统当前报警状态的报表,显示工厂中各种运行状态,并提供有效的报警应对措施记录?如何做到报警数据的集群管理,多个装置或全厂范围?靠Excel表格人工手动维护吗?靠系统工程师从DCS系统中导出报警数据逐条分析和修改吗?答案是否定的。报警数据存储,报警数据变更管理、报警设置与DCS系统的交互、报警管理的审计等这些繁杂的工作正是主报警数据库平台能出色胜任的。
主报警数据库模块是实现报警管理的基本工具,能够为用户提供已经验证的报警数据的集中存储功能,包括报警合理化和报警系统设计的结果;主报警数据库本身也集成基于ISA18.2 标准的报警合理化工具如 报警优先级矩阵,报警边界值设计等,可以有效帮助用户进行报警静态合理化。其也是先进报警管理,包括动态报警管理模块和报警搁置管理模块的平台工具基础。主报警数据库主要应用于ISA18.2模型的报警合理化阶段和报警系统投用后的使用、维护、变更和审计阶段。用户借助主报警数据库可查看所连接控制系统的报警配置,自动浏览所有控制系统的报警信息,并将这些信息导入报警管理平台。
主报警数据库在与控制系统的初次同步后,可以按照事先设定的时间周期自动确认控制系统是否存在变更内容。一旦发现控制系统数据库发生变更,主报警数据库将自动记录位号的任何变更,并自动对变更进行标注,方便工程师快速定位变更内容,来进行变更管理。

主报警数据库的主要构成元素
简单总结下主报警数据的用途和功能:
- 标准化报警配置,报警数据集中存储管理。
- 报警合理化的工具(报警属性、报警优先级、报警边界、动态报警等)
- 与控制系统连接,自动同步报警数据库。
- 提供网络访问功能,以便生产工艺人员获取中央数据库中的报警信息,提高报警管理和维护效率。
- 确保所有变更正确一致,并记录变更过程。
- 可以通过详细的审计跟踪功能支持合规性。
- 借助DCS操作画面为操作员提供过程操作边界的报警帮助(原因、后果和措施)。
数字化报警管理第三步:使用动态报警管理工具进一步减少报警泛滥,提高报警系统鲁棒性
动态报警管理工具是高级报警工具之一,主要应用于ISA18.2模型的报警合理化阶段,基于主报警数据库来实施。动态报警管理,已被证明在工况变化时可以有效控制峰值报警率(报警泛滥)。报警静态合理化可以解决稳态过程的大部分报警问题,如常驻报警、扰动报警等。但在装置工况变化时,仍然无法有效消除报警泛滥现象。动态(又称基于状态或模式)合理化是对于多个过程状态进行报警合理化。当对每个报警点的讨论中涉及“何时”时,静态合理化可以变为动态合理化,即通过使用“何时”问题产生的答案,工程师可以正确配置动态报警管理工具,以便根据过程的当前状态适当地启用和停用报警,动态合理化是最终实现报警系统鲁棒性的必经阶段。
回答“何时”问题涉及使用操作经验和过程知识来确定工厂的每个部分的可检测的运行状态。报警管理团队确定关键操作数据和逻辑结构,用于识别当前状态。一旦确定了状态和逻辑,就直接确定何时(在哪些操作状态下)每个报警处于活动或是不活动。
确定了的状态和逻辑可以在动态报警管理工具中进行组态来管理控制系统的状态和状态迁移,通过更改主报警数据库中的报警优先级或更改报警设定值并下发到DCS控制系统来抑制报警。

艾默生AgileOps动态报警管理模块状态组态界面
简而言之,动态报警管理允许在现场运行状态改变时修改主报警数据库内的每一个报警配置。为了确定所连接控制系统当前处于哪种运行状态,动态报警管理工具将参考来自现场仪表的实时数据,如阀门阀位、系统运行状态等关键参数来确定工厂的运行状态,在不需要操作员协助的情况下将降低报警泛滥发生的概率,帮助操作员关注现场的实时运行工况,而不是疲于响应不重要、无意义的报警。
4、数字化报警管理的实施架构
清楚了数字化报警管理的三步曲,那这三步怎么和中控室的DCS系统紧密交互呢?数字化管理讲究数据流向,通过下图就可以清楚地知道报警数据的数据流向,也能知道该如何搭建数字化报警管理平台。要说明的是三步曲可以一步一步走,也可以三步并作一大步一起走。

数字化报警管理实施架构及数据流
5、数字化报警管理和中控室操作员有什么关系呢
回到我们的生产安全保障的前线阵地中控室,报警管理的实施和数字化报警管理平台工具的部署和我们一线操作员有什么关系呢?可不要小瞧操作员的作用,在操作员被取代前,生产效益和生产安全全靠操作员的一双手和一个大脑。领先的外资化工企业甚至已经有了要把“操作班组”作为最小生产组织单元能力强化的考虑,要把和生产相关的80%的决策权力和处理范围赋予给“操作班组”,一切潜在问题要在前线阵地由一线人员解决掉!
操作员的作用如此大,数字化报警管理和操作员的相互关系总结如下,更多的可以看到数字化报警管理对操作员的帮助和支持,及时排除安全隐患,保障生产安全!
- 报警合理化需要操作员的操作经验,操作员是报警管理实施的贡献者。
- 报警性能KPI可以作为操作员的工作绩效考核部分,操作员的绩效有据可依。
- 报警性能分析报告可以为操作员提供优化操作的空间和方向,操作员经验提升有的放矢。
- 报警主数据库借助DCS操作画面为操作员提供过程操作边界的报警帮助(原因、后果和措施),可以有效支持操作员准确处理报警。
- 动态报警管理可以有效减少报警泛滥,减少操作负荷,确保操作员及时发现关键报警并快速响应报警。
以艾默生的数字化报警管理平台AgileOps为例,看看上面提到的主报警数据库中操作员帮助信息是如何给DCS操作员提供信息的。

通过DCS操作面板访问主报警数据库的操作帮助信息
艾默生数字化报警管理平台
通过上面的全面介绍,相信化工企业用户对如何做好报警管理,为什么要部署数字化报警管理工具,以及数字化报警管理平台对生产管理部门、生产操作人员日常工作的支持和帮助有了深入的了解。
艾默生在报警管理咨询、技术服务和数字化报警管理工具上拥有较为完整的解决方案。下图简单介绍艾默生AgileOps报警管理平台的4个主要功能模块,包括报警性能监控EKPI、主报警数据库MCSD、动态报警管理DM和报警抑制管理LM。

艾默生数字化报警管理平台
结论
数字化智能化工厂建设背景下,过程报警管理的最终目标是创建一个可靠且一致的数字化报警管理平台。依据ISA18.2标准来实施报警管理,同时部署遵守标准的数字化报警管理平台,通过减少无效报警的次数,操作员可以集中注意力快速应对异常情况,采取适当的纠正措施。通过减少操作员的压力,可以缩短解决事故的反应时间,从而提高工厂安全性,降低重大环境事故的风险。