产品详情
描述:
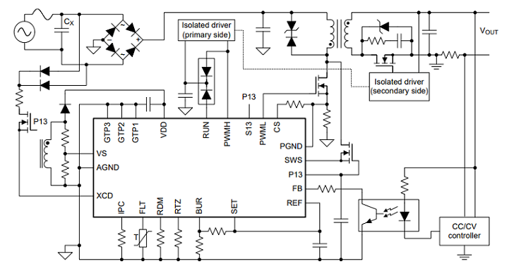
UCC28781 是一款零电压开关 (ZVS) 控制器,可在非常高的开关频率下使用,以最大限度地减小变压器的尺寸并实现高功率密度。
通过直接同步整流器 (SR) 控制,ADSP-21062KS-133控制器不需要单独的 SR 控制器,因为它可以直接驱动 SR FET 以最大限度地提高效率并简化设计。(对于隔离式应用,需要隔离式栅极驱动器 IC。)
对 ZVS 使用自适应死区时间控制,可将开关损耗和 EMI 降至最低。这种设计使控制器在整个工作范围内具有极高的转换效率。
可编程自适应突发模式 (ABM) 可灵活控制控制器何时进入和退出待机模式,以优化轻载和空载条件下的待机功率。ABM 还有助于减少纹波并最大限度地减少可听噪声。
控制器提供具有自动重启(重试)响应的多种保护模式。
特性:
●开关频率:> 500 kHz
●实现峰值效率 > 93 %
●支持 < 45 mW 的待机功率
●零电压开关 (ZVS) 和死区时间优化的自适应控制
●无需权衡瞬态响应或可听噪声的 EMI 频率抖动
●具有内部补偿的可编程自适应突发模式 (ABM)
●X电容放电能力
●过温、过压、输出短路、过流、过功率和引脚故障保护
●自动恢复故障响应
●4 mm × 4 mm、24 引脚、QFN 封装
应用:
●条形音箱
●智能音箱
●商户网络和服务器 PSU
●电器电池充电器
●商家电池充电器
●工业交流-直流
参数:
控制方式:二次侧调节
频率(最大)(kHz):1500
UVLO 阈值开/关 (V):17/10.5
特征:SSR、零电压开关、OVP、自适应突发模式、X-Cap 放电
工作温度范围(℃):-40 到 125
设备类型:控制器
拓扑:飞回来
