产品详情
描述:
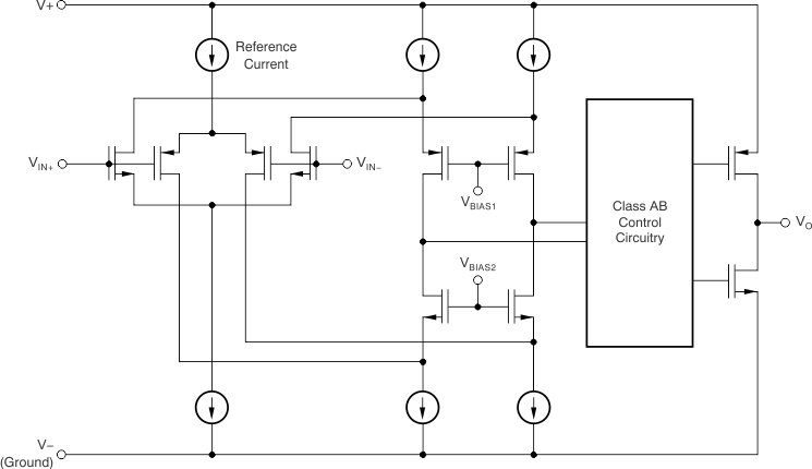
OPAx310 系列运算放大器包括单通道 (OPA310)、双通道 (OPA2310) 和四通道 (OPA4310)、低电压(1.5 V 至 5.5 V)、ADSP-2186MKCA-300高输出电流运算放大器(运算放大器),具有轨到轨输入和输出摆幅能力。OPAx310 还具有非常快的关断响应,典型的启用/禁用时间仅为 1μs,当应用涉及放大器信号链的占空比时,可以节省功耗。OPAx310 具有强大的 ESD 性能和故障安全输入 ESD 结构,其中没有二极管从输入连接到正电源轨。
OPAx310 提供电源焊盘、标准、小尺寸封装变体,并具有内部电流限制保护和热关断保护,可在以高输出电流运行时提供额外的稳健性。OPAx310 的摆幅非常接近电源轨,并且在 5.5V 电源电压下的整个温度范围内的短路电流最小为 75mA。通过并联多个运算放大器可以轻松实现额外的输出电流能力。OPAx310 器件是 LED 驱动器、LCD 驱动器、激光驱动器、TEC 驱动器应用的绝佳选择,还可用作基准缓冲器、保护放大器或分立 LDO。
OPAx310 系列的稳健设计简化了电路设计。这些运算放大器具有集成的 RFI 和 EMI 抑制滤波器,在输入过驱动条件下不会出现反相。这些器件还提供出色的交流性能,增益带宽为 3 MHz,容性负载驱动超过 100 pF,使设计人员能够实现更高的性能和更低的功耗。
特性:
●高输出电流:±150mA 典型 I SC在 5.5V
●快速启用和禁用响应:1-μs 典型值
●宽工作电源电压:1.5 V 至 5.5 V
●低输入失调电压:±150μV(典型值)
●故障安全输入:从输入到 V+ 没有二极管
●优化的静态电流:165μA/ch(典型值)
●轨到轨输入和输出
●增益带宽积:5.5V 时为 3MHz 典型值
●本底热噪声:15nV/ √Hz (典型值)
●单位增益稳定
●负载电容高达 250 pF 时无持续振荡
●内部 RFI 和 EMI 滤波输入引脚
●宽工作温度范围:–40°C 至 125°C
应用:
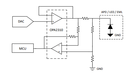
●光模块
●参考缓冲器、保护放大器
●麦克风前置放大器
●照明和 LED 驱动器
●4-20 mA 回路驱动器
●可编程电流源
●低端电流检测电路
参数:
通道数 (#):2
总电源电压 (Max) (+5V=5, +/-5V=10):5.5
总电源电压 (Min) (+5V=5, +/-5V=10):1.5
轨到轨:进出
GBW(典型值)(MHz):3
压摆率 (Typ) (V/us):3
Vos(偏移电压@25 C)(最大值)(mV):1.4
每通道 Iq (Typ) (mA):0.165
1 kHz 时的 Vn (典型值) (nV/rtHz):18
工作温度范围(℃):-40 到 125
偏移漂移 (Typ) (uV/C):0.5
特征:关机,小尺寸
输入偏置电流 (Max) (pA):10
CMRR (典型值) (dB):95
输出电流 (Typ) (mA):150
建筑学:CMOS

