近日,中国就业培训技术指导中心公布了2022年第一季度全国招聘大于求职“最缺工”的100个职业排行。
其中,“营销员”位居“最缺工”的100个职业第一位,上期排名同样第一。快递员排名第7、上期排名第10。
进入前10名的“最缺工”职业还有:餐厅服务员、商品营业员、车工、保安员、客户服务管理员、保洁员、家政服务员、包装工。
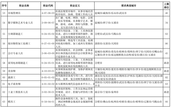
另外,理财专业人员是新进入“最缺工”TOP100的职业,排名36名。新进入的职业还包括医学研究人员、冲压工、家电冰箱制造工、美容师、工业工程技术人员、家用电器产品维修工等等。
与2021年第四季度相比,招聘需求回升较慢,制造业缺工状况持续,电子信息产业需求回升明显,“通信工程技术人员”“半导体分立器件和集成电路装调工”“计算机硬件工程技术人员”“计算机网络工程技术人员”等职业新进排行,缺工程度加大。










