两部委关于化纤工业高质量发展的指导意见
工业和信息化部 国家发展和改革委员会关于化纤工业高质量发展的指导意见
工信部联消费〔2022〕43号
各省、自治区、直辖市及计划单列市、新疆生产建设兵团工业和信息化、发展改革主管部门:
化纤工业是纺织产业链稳定发展和持续创新的核心支撑,是国际竞争优势产业,也是新材料产业重要组成部分。为贯彻落实《中华人民共和国国民经济和社会发展第十四个五年规划和2035年远景目标纲要》《“十四五”制造业高质量发展规划》有关要求,推动化纤工业高质量发展,形成具有更强创新力、更高附加值、更安全可靠的产业链供应链,巩固提升纺织工业竞争力,满足消费升级需求,服务战略性新兴产业发展,现提出以下意见:
一、总体要求
(一)指导思想
坚持以习近平新时代中国特色社会主义思想为指导,全面贯彻党的十九大和十九届历次全会精神,完整、准确、全面贯彻新发展理念,以高质量发展为主题,以深化供给侧结构性改革为主线,以科技创新为动力,以满足纺织工业和战略性新兴产业需要为目的,统筹产业链供应链的经济性和安全性,加快关键核心技术装备攻关,推动产业高端化智能化绿色化转型,实现高质量发展。
(二)基本原则
创新驱动,塑造优势。坚持创新在化纤工业发展中的核心地位,面向科技前沿、面向消费升级、面向重大需求,完善创新体系,塑造纺织工业发展新动能、新优势。
优化结构,开放合作。优化区域布局,加强国际合作,推进数字化转型,依法依规淘汰落后产能和兼并重组,培育龙头企业,促进大中小企业融通发展,巩固提升产业竞争力。
绿色发展,循环低碳。坚持节能降碳优先,开展绿色工厂、绿色产品、绿色供应链建设,加强废旧资源综合利用,扩大绿色纤维生产,构建清洁、低碳、循环的绿色制造体系。
引领纺织,服务前沿。增加优质产品供给,优化高性能纤维生产应用体系,培育纤维知名品牌,拓展纤维应用领域,从原料端引领纺织价值提升,服务战略性新兴产业发展。
(三)发展目标
到2025年,规模以上化纤企业工业增加值年均增长5%,化纤产量在全球占比基本稳定。创新能力不断增强,行业研发经费投入强度达到2%,高性能纤维研发制造能力满足国家战略需求。数字化转型取得明显成效,企业经营管理数字化普及率达80%,关键工序数控化率达80%。绿色制造体系不断完善,绿色纤维占比提高到25%以上,生物基化学纤维和可降解纤维材料产量年均增长20%以上,废旧资源综合利用水平和规模进一步发展,行业碳排放强度明显降低。形成一批具备较强竞争力的龙头企业,构建高端化、智能化、绿色化现代产业体系,全面建设化纤强国。
二、提升产业链创新发展水平
(一)筑牢创新基础。打通理论研究、工程研发、成果转化全链条,形成企业为主体、市场为导向、产学研深度融合的科技创新体系。发挥高校、科研院所原始创新主力军作用,开展前瞻性纤维材料研究。增强国家级、省级先进功能纤维创新中心服务能力及企业技术中心创新能力。加强关键装备、关键原辅料技术攻关,推动生物基化纤原料、煤制化纤原料工艺路线研究和技术储备,增强产业链安全稳定性。
(二)优化区域布局。落实区域发展战略,在符合产业、能源、环保等政策前提下,鼓励龙头企业在广西、贵州、新疆等中西部地区建设化纤纺织全产业链一体化基地,与周边国家和地区形成高效协同供应链体系。引导化纤企业参与跨国产业链供应链建设,鼓励企业完善全球产业链布局。
(三)培育优质企业。鼓励企业通过兼并重组优化生产要素配置,加快业务流程再造和技术升级改造。支持龙头企业集聚技术、品牌、渠道、人才等优质资源,增强供应链主导力,为服装、家纺、产业用纺织品行业提供共性技术输出和产业链整体解决方案。促进大中小企业融通发展,培育专精特新“小巨人”企业和单项冠军企业。
三、推动纤维新材料高端化发展
(一)提高常规纤维附加值。实现常规纤维高品质、智能化、绿色化生产,开发超仿真、原液着色等差别化、功能性纤维产品,提升功能纤维性能和品质稳定性,拓展功能性纤维应用领域,推进生物医用纤维产业化、高端化应用。加强生产全流程质量管控,促进优质产品供给,满足消费升级和个性化需求。

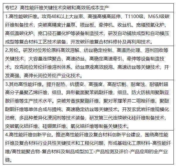
(二)提升高性能纤维生产应用水平。提高碳纤维、芳纶、超高分子量聚乙烯纤维、聚酰亚胺纤维、聚苯硫醚纤维、聚四氟乙烯纤维、连续玄武岩纤维的生产与应用水平,提升高性能纤维质量一致性和批次稳定性。进一步扩大高性能纤维在航空航天、风力和光伏发电、海洋工程、环境保护、安全防护、土工建筑、交通运输等领域应用。


四、加快数字化智能化改造
(一)加强智能装备研发应用。推进大集成、低能耗智能物流、自动落筒、自动包装等装备研发及应用,提升纤维自动化、智能化生产水平。加快涤纶加弹设备自动生头装置及在线质量监测系统的研发及应用,提高涤纶、氨纶、锦纶的纺丝、卷绕装备智能化水平。
(二)推进企业数字化转型。推动人工智能、大数据、云计算等新兴数字技术在化纤企业的应用,提升企业研发设计、生产制造、仓储物流等产业链各环节数字化水平。应用数字技术打通企业业务流程、管理系统和供应链数据,实现组织架构优化、动态精准服务、辅助管理决策等管理模式创新,提升企业经营管理能力。
(三)开展工业互联网平台建设。鼓励重点企业打造主数据、实时数据、应用程序、标识解析、管理信息系统、商务智能一体化集成的工业互联网平台,支撑企业数字化转型与产业链现代化建设。推动产业链上下游企业通过工业互联网平台实现资源数据共享,加强供需对接,促进全产业链协同开发和应用。

五、推进绿色低碳转型
(一)促进节能低碳发展。鼓励企业优化能源结构,扩大风电、光伏等新能源应用比例,逐步淘汰燃煤锅炉、加热炉。制定化纤行业碳达峰路线图,明确行业降碳实施路径,加大绿色工艺及装备研发,加强清洁生产技术改造及重点节能减排技术推广。加快化纤工业绿色工厂、绿色产品、绿色供应链、绿色园区建设,开展水效和能效领跑者示范企业建设,推动碳足迹核算和社会责任建设。
(二)提高循环利用水平。实现化学法再生涤纶规模化、低成本生产,推进再生锦纶、再生丙纶、再生氨纶、再生腈纶、再生粘胶纤维、再生高性能纤维等品种的关键技术研发和产业化。推动废旧纺织品高值化利用的关键技术突破和产业化发展,加大对废旧军服、校服、警服、工装等制服的回收利用力度,鼓励相关生产企业建立回收利用体系。
(三)依法依规淘汰落后。严格能效约束,完善化纤行业绿色制造标准体系,依法依规加快淘汰高能耗、高水耗、高排放的落后生产工艺和设备,为优化供给结构提供空间。加大再生纤维素纤维(粘胶)行业和循环再利用化学纤维(涤纶)行业规范条件的落实力度,开展规范公告,严格能耗、物耗、环保、质量和安全等要求。

六、实施增品种提品质创品牌“三品”战略
(一)优化供给结构。以技术为核心,以需求为导向,开发性能和品质优异的产品,为消费者提供个性化、时尚化、功能化、绿色化产品,持续扩大中高端产品有效供给。开展纤维流行趋势研究和发布,向下游企业和消费者推广技术含量高、市场潜力好的纤维新品种。推广再生化学纤维、生物基化学纤维、原液着色化学纤维等绿色纤维,引导绿色消费。
(二)强化标准支撑。加快功能性、智能化、高技术纤维材料领域的标准制定,支撑行业品种、品质和品牌提升。完善国标、行标、团标、企标协调发展的化纤标准体系,充分发挥团体标准引导产业发展、激发创新活力的作用。加强标准化人才队伍培养,提升企业从纤维到面料(复合材料)直至终端制品的标准研制和检测能力。推进国际标准化工作,推动技术、标准和认证体系的国际合作与互认。
(三)推进品牌建设。利用国际纺织纱线展等平台,借助发布会、新媒体网络等手段,扩大“中国纤维流行趋势”和“绿色纤维”等工作影响力,提升消费者对中国纤维和企业的认知度。鼓励企业建立品牌培育管理体系,加强品牌管理团队建设,培育功能性纤维品牌,发挥纤维品牌在服装、家纺等终端产品中的增值作用。
七、保障措施
(一)强化政策支持引导。准确定位化纤工业鼓励和限制领域,加大对高性能纤维、生物基化学纤维、再生化学纤维及可降解纤维材料等领域支持力度。鼓励科研院所、高校、企业联合申报国家专项,加快技术研发和成果转化,支持企业建设国家级重点实验室等创新平台。
(二)加大财政金融支持。统筹现有渠道,加大对化纤技术创新、绿色发展、数字化转型、公共服务等方面支持力度。引导银行业金融机构按风险可控、商业可持续原则,加大对化纤企业贷款支持力度。发挥国家产融合作平台作用,构建产业信息对接合作服务网络。推进高技术型化纤企业上市融资,支持符合条件的化纤企业发行债券融资。
(三)完善公共服务体系。充分发挥政府、集群、企业、协会等机构合力,提升公共服务水平和能力。培育产业技术基础公共服务平台,提升试验检测、成果转化及产业化等支撑能力,构建知识产权保护运用公共服务平台,激发创新活力。引导企业建设数字化服务平台,创新服务方式。
(四)优化人才队伍结构。依托重大科研和产业化项目,培养学术、技术和经营管理领军人物。支持行业开展杰出人才评选等活动,壮大高技能人才队伍。支持行业培养具备技术、经贸、管理等知识的复合型人才,建立化纤人才智库,鼓励科技人员参与国际合作。
(五)发挥行业协会作用。支持行业协会协调推动指导意见贯彻落实,开展实施效果评估,为政府部门提供支撑。鼓励行业协会加强信息发布,引导企业资金投向,促进行业规范发展。鼓励行业协会加强行业自律、平台建设、品牌培育、技术交流、人才培训等方面工作,促进行业健康发展。
工业和信息化部
国家发展改革委
2022年4月12日