产品详细信息
描述:
ESD1LIN24是用于局域互联网络(LIN)的单通道低电容双向ESD保护AZ431BN-ATRE1装置。该设备的额定值可使接触ESD冲击消散超过IEC 61000-4-2国际标准规定的最大水平(±30 kV接触,±30 kV气隙)。低动态电阻和低钳位电压有助于保护系统免受瞬态事件的影响。这种保护对于需要高水平鲁棒性和可靠性的安全系统至关重要。
特性:
●IEC 61000-4-2第4级ESD保护:
◎±30 kV接触放电
◎±30 kV气隙放电
●强大的浪涌保护:
◎IEC 61000-4-5(8/20μs):4.3 A
●24-V工作电压
●双向ESD保护
●低钳位电压保护下游组件
●温度范围:-55°C至+150°C
●I/O电容=2.3 pF(典型值)
●提供行业标准包装:SOD-323(DYF)
●用于自动光学检查(AOI)的含铅包装
应用:
●USB电源传输(USB-PD)
- VBUS保护
- IO保护
●工业控制网络:
- 本地互联网络(LIN)
- 单线CAN ESD保护
- 设备网
- 智能配电系统
参数:
通道数(#):1
IO电容(Typ)(pF):3
Vwm(V):24
IEC 61000-4-2触点(+/-kV):30
IEC 61000-4-5(A):3.5
特点:ESD保护
双向/单向:双向
动态电阻(Typ)(Ω):0.45
钳位电压(V):31
IO泄漏电流(最大值)(nA):50
等级:目录
工作温度范围(C):-50至150
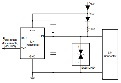
◆ESD1LIN24典型应用

◆ESD1LIN24功能框图
