【FP7208-RGBWY五路调光方案】 单节锂电池,PWM内部转模拟调光,无频闪顾虑低亮无抖动

2024-04-25 13:40:24
关注
摘要 调光调色信号注意事项:通过对EN脚输入PWM信号来对最大电流进行调节,即为调光;调色信号:RGBWY,分别控制RGBWY五路MOS对灯珠分配电流进行调色,单独调节WY灯珠时,WY的调色信号是互补的;调节RGB时则不需要做互补。EN脚PWM调光信号频率要在10KHz以上,PWM信号占空比10.2%以上,芯片才会工作,11%对应1%输出电流;调色信号频率建议在16KHz以上,在调色时才能避免频闪的现象。

方案背景

近年来随着技术的不断进步,越来越多的产品需要适应小型化和便携式的要求,又随着近年来直播经济的迅速发展,直播设备对外拍和小型化的要求格外急切,很多厂商开始推出各类带锂电的补光灯具,但是直播补光灯具应用环境多变,就要求了这类灯具要做到RGBWY全彩效果的同时还要求有非常大的功率输出,这对驱动芯片的选择提出了很高的要求。


一、RGBWY市场要求如下

  1. 满足PD电压5-20V供电(全电压范围保持亮灯,最大功率200W)
  2. 满足锂电池1-4串供电(单节锂电时也能保持工作)
  3. 满足RGBWY五路调光调色(最大功率200W,外围简洁)
  4. 满足无频闪调光(各种手机相机,高速相机捕捉无频闪)
  5. 满足爆闪、呼吸、律动等各种光效(高速的信号响应)
  6. 产品附加值高,品质稳定,行业应用广

二、RGBWY五路调光调色芯片FP7208

FP7208 是一颗远翔科技推出的非同步升压 LED 驱动 IC,控制外部开关 NMOS,输入低启动电压 2.5V,工作电压 4.5V,VFB 反馈电压 0.2V,反馈电压低,取样电阻功率损耗也降低,整体转换效率提升。软启动时间透过外部电容调整,LED 开路保护透过外部电阻调整;调光控制 EN Pin,可以实现线性与数位调光,可以满足大功率小体积无频闪多路调光的所有需求,符合这个市场应用特点。

1.芯片参数

  • 启动电压:2.5V
  • 工作电压范围:4.5V~24V
  • VFB 反馈电压:0.2V
  • 电压与PWM调光控制
  • 固定工作频率:300kHz
  • 可调软启动时间
  • 保护功能:OVP,OTP


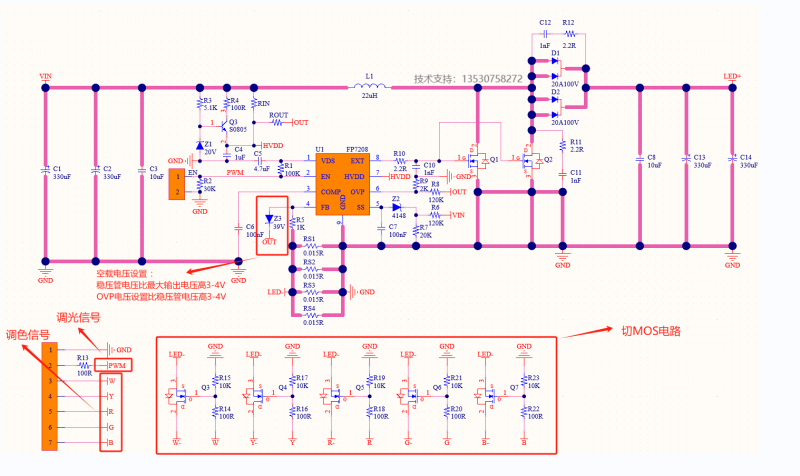
2.单颗芯片五路调光应用原理

在正常升压恒流电路的基础上增加后端切MOS电路来实现不同颜色之间的切换,同时增加稳压管Z1(小功率板Z1,大功率板Z3)来限制输出电压,稳压管Z1电压选择比灯珠电压高3-4V即可,OVP电压设置比稳压管的电压高3-4V,如下图中标注所示。

【内附如何进行五路调光调色说明】

这样做有一个很大的优势是,在做调光调色时,不需要考虑调光调色信号的时序逻辑变换,即调光调色信号不需要做互补设计,软件设计更简单。因为是升压恒流芯片,所以在输入电压下降时,芯片会自动调整开关占空比以保证稳定输出。

调光调色信号注意事项:

通过对EN脚输入PWM信号来对最大电流进行调节,即为调光;调色信号:RGBWY,分别控制RGBWY五路MOS对灯珠分配电流进行调色,单独调节WY灯珠时,WY的调色信号是互补的;调节RGB时则不需要做互补。EN脚PWM调光信号频率要在10KHz以上,PWM信号占空比10.2%以上,芯片才会工作,11%对应1%输出电流;调色信号频率建议在16KHz以上,在调色时才能避免频闪的现象。


3.五路调光应用电路图+DEMO实物图


4.RGBWY调光调色详解

50W:WY  50W,RGB  30W


100W:WY  100W,RGB  60W


总结

FP7208是一款具备多种特性的LED驱动芯片,能够实现不同颜色之间的切换和调光调色功能。其自动调整开关占空比功能,使得它能够适应不同输入电压环境,提高了灯具的稳定性和灵活性。同时,FP7208-RGBWY五路调光应用是一种高效、灵活且节省空间的解决方案。它通过单颗芯片实现五路RGBWY的调光调色功能,具有稳定性和安全性。

广泛应用于家居照明、商业照明、景观照明、舞台照明等领域,能够满足不同的照明需求,为各种照明场景提供了全方位的解决方案。

LED驱动IC选型表

您觉得本篇内容如何
评分

评论

您需要登录才可以回复|注册

提交评论

广告
提取码
复制提取码
点击跳转至百度网盘