关注传感器专家网公众号,获取传感器热点资讯、知识文档、深度观察
本文整理自多篇前瞻经济学人对中国MEMS产业的研究报告,数据详实,每个观点均有数据支撑,分析深度和数据丰富程度应该是全网除付费专业报告外最深入的了。推荐分享、收藏。
涵盖从全球MEMS市场、中国MEMS市场现状、全球MEMS技术专利发展趋势到MEMS压力传感器、MEMS惯性传感器、MEMS麦克风领域的研究,以及全国及31个省市地区MEMS产业政策,全网独家最全面的内容。
一、2022年全球MEMS传感器行业市场现状与发展前景分析——亚太地区规模领先、未来发展前景看好
1、全球正经历第三次产业化浪潮,物联网和可穿戴设备领域助推作用明显
MEMS起源可追溯至20世纪50年代,硅的压阻效应被发现后,人们开始了对硅传感器的研究。MEMS产业真正发展始于20世纪80年代,前后经历了3次产业化浪潮。
MEMS行业第一次产业化浪潮的发展,得益于汽车行业的壮大,针对MEMS压力传感器需求增加。
MEMS第二次产业化浪潮受益于消费电子行业的发展,随着手机、小家电等产品的普及率提高,作为关键电子元器件的MEMS传感器的需求规模亦有所扩大。
目前,全球正在经历MEMS产业化浪潮,物联网和可穿戴设备等行业发展起到助推作用。

2、2020年受疫情影响全球MEMS传感器市场增速放缓,但行业整体看好
近年来,受益于汽车电子、消费电子、医疗电子、光通信、工业控制、仪表仪器等市场的高速成长,MEMS行业发展势头迅猛。2020年,由于统计范围不一致,国外权威机构对MEMS传感器市场规模测算跨度较大。
Yole Développement测算2020年市场规模约为109亿美元,同比增长-5.2%。Statista测算结果为149亿美元,同比增长5.7%。Mordor Intelligence测算结果为80亿美元。

注:Mordor Intelligence统计范围未包含麦克风、IMU等其他细分产品,且未公开2016-2018年数据。
3、全球区域分布以亚太地区遥遥领先
从全球产业竞争格局来看,2020年,全球MEMS传感器销售收入以亚太地区为主,主要系亚太地区是消费电子、汽车和工业领域的主要市场,对于MEMS传感器的需求规模较大;其次为以美国为首的北美地区,得益于美国、加拿大的电子信息产业的发展。
未来,随着全球电子制造产业链加速向亚太地区,转移,凭借成本等优势,MEMS产业重心也将不断东迁,亚太地区的MEMS产业规模也将持续增长。亚太地区已成为大型投资和业务扩张机会的全球焦点。
而中国是亚太地区MEMS发展潜力最大、增速最快的市场,尤其是移动互联网与物联网的快速发展,将对MEMS产业产生深远影响,催生出大量创新产品及应用,带动MEMS产品在工业生产及日常生活的普及化。

4、MEMS传感器在消费电子领域应用广泛
MEMS传感器应用领域正在不断扩张,从全球范围来看,消费电子仍是MEMS的第一大市场,占比44%,这主要得益于在智能家居、智能手机和可穿戴设备等领域的机会日益增多。汽车领域位居第二,占比24%,医疗设备占比17%。

5、压力传感器和麦克风为MEMS传感器行业主要细分产品
从全球产品结构来看,市场份额最大是射频(MEMS执行器),主要得益于在工业和消费品等领域的广泛应用,市场占比达到21%。
从MEMS传感器细分结构来看,MEMS压力传感器份额最大,为14.3%;其次为MEMS麦克风、加速度传感器,受益于5G手机、智能音箱、可穿戴设备等消费类电子产品的带动,市场占比均超过10%。

6、全球MEMS传感器发展前景广阔,多家机构看好
未来,助推全球MEMS持续增长的动力主要因素有三点:
一是全球主要市场对于汽车安全及智能化的需求逐年增加,推动MEMS市场的持续增长;
二是受工业4.0和智慧家庭的影响,工业和家具类的自动化产品对于MEMS的需求巨大;
三是可穿戴设备、无人机/机器人的日益普及和在各领域的渗透率进一步提高。
随着第三次MEMS产业化浪潮的推进,预计到2026年,MEMS传感器的市场规模将实现突破性增长。
Yole Développement给出预计值195亿美元,2020-2026年CAGR为10.17%,Mordor Intelligence预计2026年MEMS传感器市场规模为116亿美元,CAGR为6.37%。
Sttista估计最为乐观,到2026年,市场规模将达到269亿美元,CAGR为10.34%。综合来看,2020-2026年全球MEMS传感器的市场规模CAGR在10%左右。

二、2022年 中国MEMS传感器行业竞争格局及市场份额(附市场集中度、企业竞争力评价等)
1、中国MEMS传感器行业竞争梯队
MEMS传感器是我国大力发展的战略新兴产业,我国MEMS传感器行业尚处于发展阶段。行业发展初期以代加工为主。
近几年,我国涌现出像士兰微(600460)、敏芯股份(688286)等以IDM模式经营的企业,自主研发能力进一步提升。从我国MEMS传感器上市企业汇总来看,我国该行业已布局声学、光学、压力、惯性等细分领域。

MEMS传感器行业企业依据2020年年度营收情况,可分为三大梯队:
第一梯队,以歌尔股份(002241)和韦尔股份(603501)为主,2020年度营收突破100亿元;
第二梯队以华润微(688396)、士兰微(600460)、华天科技(002185)、高德红外(002414)为主,营收在30-100亿元;
第三梯队以苏州固锝(002079)、敏芯股份(688286)、汉威科技(300007)、苏奥传感(300507)等企业为主,营收在30亿元以下。

从区域分布来看,我国MEMS传感器企业主要集中在浙江、广东、江苏等地区。
其中,江苏省是MEMS传感器领先企业聚集地,有华润微(688396)、敏芯股份(688286)、苏州固锝(002079)、苏奥传感(300507)、晶方科技(603005)等龙头企业,浙江省有士兰微(600460)等龙头企业,广东省有万讯自控(300112)、利扬芯片(688135)等企业。MEMS传感器龙头歌尔股份(002241)坐落于山东省。

2、中国MEMS传感器行业市场份额
目前,中国MEMS传感器行业龙头企业为歌尔股份。按MEMS传感器营业收入来看,2020年全年,歌尔股份(002241)的市场份额占比为55.1%,基本处于行业垄断地位;其次为华天科技(002185)(11.7%)、华润微(688396)(9.8%)和高德红外(002414)(4.1%)等企业。
按MEMS传感器专利数量分布来看,截至2021年10月11日,歌尔股份(002241)的专利数量占比为1.9%,处于行业领先地位;其次为OPPO和博世,专利数量占比分别为1.1%和1.0%;其他企业专利数量占比均小于1%。

注:专利统计时间截至2021年10月11日;业务营收统计时间范围为2020年全年。下同。
3、中国MEMS传感器行业市场集中度
总体来看,从营收规模来看,我国MEMS传感器行业的市场集中度较高,CR4达到80.7%,CR6为84.9%。但从专利数量来看,目前国内的专利集中度不高,CR4和CR6分别为4.9%和6.6%。

4、中国MEMS传感器行业企业布局及竞争力评价
MEMS传感器行业公司中,歌尔股份(002241)、赛微电子(300456)、睿创微纳(688002)和华天科技(002185)MEMS传感器业务布局涉及海外。其他上市公司MEMS传感器业务则基本覆盖全国。
从企业MEMS传感器业务的竞争力来看,歌尔股份(002241)、赛微电子(300456)、华润微(688396)、敏芯股份(688286)等企业的竞争力排名较强。



5、中国MEMS传感器行业竞争状态总结
运用波特的“五力”模型,对MEMS传感器制造行业的竞争环境分析中,可以看到MEMS传感器制造行业竞争较为激烈,只要集中在中低端产品。
根据以上分析,前瞻对传感器制造行业各方面的竞争情况进行量化,1代表最大,0代表最小,我国MEMS传感器制造行业的竞争情况如下图所示。
我国MEMS传感器制造行业“五力”中,上游供应商议价能力与替代品威胁较小,现有竞争者之间的竞争较为激烈,购买者议价能力和潜在进入者威胁适中。

三、2022年 全球MEMS传感器行业技术竞争格局(附区域申请分布、申请人排名、专利申请集中度等)
1、全球MEMS传感器技术区域竞争格局
(1)技术来源国分布:美国占比最高
目前,全球MEMS传感器第一大技术来源国为美国,美国MEMS传感器专利申请量占全球MEMS传感器专利总申请量的55.26%;其次是中国,中国MEMS传感器专利申请量占全球MEMS传感器专利总申请量的14.08%。
德国和韩国虽然排名第三和第四,但是与排名第一的美国专利申请量差距较大。

统计说明:①按每件申请显示一个公开文本的去重规则进行统计,并选择公开日最新的文本计算。②按照专利优先权国家进行统计,若无优先权,则按照受理局国家计算。如果有多个优先权国家,则按照最早优先权国家计算。
(2)专利申请趋势:美国领跑,中美两国差距缩小
从趋势上看,2010-2020年,美国MEMS传感器专利申请数量遥遥领先,2019年达到1042项,2020年有所下降,为825项。
中国MEMS传感器专利申请数量位居全球第二,2019年申请数量为524项,2020年为473项。2021年1-10月,中国MEMS传感器专利申请数量为119项,与美国的220项差距较小。
欧洲和日本的相关专利申请数量较为接近,2020年分别为52项和67项。

统计说明:①按每件申请显示一个公开文本的去重规则进行统计,并选择公开日最新的文本计算。②按照专利优先权国家进行统计,若无优先权,则按照受理局国家计算。如果有多个优先权国家,则按照最早优先权国家计算。
(3)中国区域专利申请分布:江苏2020年实现反超,位居榜首
中国方面,北京为中国当前申请MEMS传感器专利数量最多的省份,累计当前MEMS传感器专利申请数量为393项。
广东和江苏当前申请MEMS传感器专利数量均超过300项。中国当前申请省(市、自治区)MEMS传感器专利数量排名前十的省份还有山东、上海、台湾、浙江、湖北、四川和安徽。

统计口径说明:按照专利申请人提交的地址统计。
趋势方面,2010-2019年期间,广东和北京MEMS传感器专利申请量处于优势地位,2020年,江苏省超过北京和广东,成为当年MEMS传感器申请专利数量最多的省市,为99项;北京和广东的申请数量分别为69项和59项;山东紧随其后,为55项。
浙江、湖北、四川和安徽在2010-2020年的MEMS传感器专利申请量差距不大。

统计口径说明:按照专利申请人提交的地址统计。
2、全球MEMS传感器技术申请人竞争格局
(1)专利申请人集中度:市场集中度不高,CR10较为稳定
2010-2021年10月,全球MEMS传感器专利申请人CR10较为稳定,基本维持在16%-20%区间。2010年为18.05%,2020年为18.56%。整体来看,全球MEMS传感器专利申请人集中度不高。

统计口径说明:市场集中度——CR10为申请总量排名前10位的申请人的专利申请量占该领域专利申请总量的比例(其中,有联合申请时,专利数量不会被去重计算)。
(2)TOP10专利申请人
——总量及趋势:三星电子株式会社夺得桂冠,但博世和台积电不容小觑
全球MEMS传感器行业专利申请数量TOP10申请人分别是三星电子株式会社、罗伯特·博世有限公司、台湾积体电路制造股份有限公司、意法半导体股份有限公司、苹果公司、英飞凌科技股份有限公司、英特尔公司、英伟达公司、因文森斯公司和高通股份有限公司。
其中,三星电子株式会社MEMS传感器专利申请数量最多,为281项。罗伯特·博世有限公司排名第二,其MEMS传感器专利申请数量为245项。

注:未剔除联合申请数量。
趋势方面,2010-2017年,三星电子株式会社在MEMS传感器专利布局方面一直处于全球领先地位,2018年开始有所下滑,直至2020年被英伟达公司(68项)反超。
2020年,除英伟达公司外,还有意法半导体股份有限公司、苹果公司和英特尔公司的MEMS传感器专利申请数量实现了正增长,分别为26项、47项和13项。

——专利技术分布:H04L29细分领域布局较多
目前,全球MEMS传感器行业专利申请数量TOP10申请人技术主要布局在H01L23细分领域,其中全球MEMS传感器专利申请量第一的三星电子株式会社在该细分领域专利申请量为74项。

(3)市场价值最高TOP10专利的申请人:高通独占鳌头,医疗领域价值较高
全球MEMS传感器市场价值最高TOP10专利中,高通股份有限公司的专利“US9236771B2 用于无线电力传输的自适应调谐的方法和装置”价值最高,达到1450万美元;其次为因维萨热技术公司的专利“CN10839955B 用于光电装置的材料、系统和方法”,价值为1226万美元。
总的来看,全球价值较高的MEMS传感器专利主要集中在医疗领域。

注:最有价值的专利是指该技术领域内具有最高专利价值的简单同族。当前统计口径按每组简单同族一个专利代表的去重规则进行统计,并选择同族中有专利价值的任意一件专利进行显示。
(4)专利申请新进入者:四大新进入者
全球新进入者有四位,分别是英伟达公司、研能科技股份有限公司、西拉格国际有限公司和豪尼机械制造股份公司,除英伟达公司、西拉格国际有限公司和豪尼机械制造股份公司在2020年申请MEMS传感器专利较为活跃,分别为68项、39项和10项。

新进入者定义:仅在过去5年内才提交专利申请的申请人。
四、2022年 MEMS传感器行业产业链全景梳理及区域热力地图
1、MEMS传感器产业产业链全景梳理:MEMS传感器应用广泛
从产业链环节来看,MEMS传感器产业的上游产业链包括原材料、芯片设计等。MEMS传感器材料分半导体材料、陶瓷材料、金属材料和有机材料四大类。
下游应用与工业、汽车电子产品、通信电子产品、消费电子产品、专用设备等相关联。
整体来看,MEMS传感器产业上下游所涉及的领域范围非常广泛。

目前,我国MEMS传感器上游原材料企业包括:立昂微(605358)、沪硅产业(688126)、上机数控(603185)、宝钢股份(600019)等,国外企业包括巴西淡水河谷公司、澳大利亚必和必拓公司等。
中游企业包括:士兰微(600460)、赛微电子(300456)、华润微(688396)、苏州固锝(002079)、韦尔股份(603501)、歌尔股份(002241)和共达电声(002655)等企业。
下游应用领域包括:比亚迪(002594)、乐心医疗(300562)和小米集团(01810.HK)等。

MEMS传感器产业产业链区域热力地图:广东生产企业分布最集中,长三角龙头集聚
从我国MEMS传感器产业链企业区域分布来看,MEMS传感器产业产业链企业主要分布在广东地区,其次是在江苏、上海、浙江等地区;其余地方,如安徽、山东等省份虽然有企业分布,但是数量极少。

从代表性企业分布情况来看,江苏、山东、北京等地代表性企业较多,MEMS传感器龙头企业歌尔股份(002241)就位于山东。同时湖北、广东等地也拥有较多代表性企业,如高德红外(002414)、万讯自控(300112)等。

2、MEMS传感器产业代表性企业产销情况
目前,布局了MEMS传感器业务的上市企业中,歌尔股份(002241)在MEMS传感器产销规模方面处于优势地位(虽披露口径为电子元器件,但鉴于公司主营MEMS传感器业务,故数据具有一定的参考性)。MEMS传感器产业产业链上的其它代表性企业产销情况如下:

注:1)统计的企业为公布相关产销数据的上市企业,未公布具体产销数据的上市企业未纳入统计中;
2)歌尔股份、士兰微的产销数据披露口径分别为电子元器件和集成电路产品。
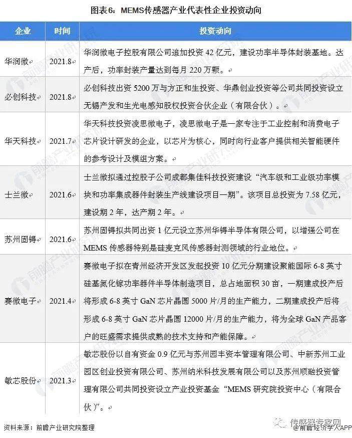
MEMS传感器产业代表性企业最新投资动向
2021年以来,MEMS传感器产业代表性企业的投资动向主要包括收购公司拓展业务、通过对子公司增资的方式投资MEMS传感器生产基地项目。MEMS传感器产业代表性企业最新投资动向如下:

五、2022年中国MEMS压力传感器市场现状与发展前景分析——未来或成长为300亿级市场
1、MEMS压力传感器简介
一般来讲,大部分MEMS压力传感器的敏感元件是硅膜片,按照不同的敏感机理,MEMS压力传感器可以分为电容式压力传感器、压阻式压力传感器以及谐振式压力传感器。
目前汽车上的压力传感器有很多:歧管压力测量,用来控制空燃比,控制废弃循环等;大气压测量,用来修正空燃比;气缸内气测量,用来控制爆震;燃油喷射压力测量;充气压力测量,安全气囊系统;轮胎气压,轮胎气压的监控等。

2、国内企业研发水平上升,供给端有望实现国产化替代
从我国MEMS压力传感器主要上市企业的研发投入强度来看,2016-2020年,我国主要企业的研发投入强度较大,尤其是敏芯股份(688286),研发投入强度基本保持在10%以上。

从主要上市企业有关MEMS压力传感器的研发项目来看,各企业积极布局高精度等高端MEMS压力传感器,具体来看敏芯股份(688286)的研发项目达到国际先进水平,可广泛用于可穿戴、智能家居等领域;另外,其在MEMS压力传感器的封装测试技术已经达到行业领先水平。未来,随着像敏芯股份(688286)一类的企业将不断涌现,我国MEMS压力传感器芯片设计国产化以及行业产业化可期。

3、MEMS压力传感器广泛应用于汽车与医疗领域
近些年来,新型半导体材料不断出现,MEMS的加工工艺、传感器的结构设计以及敏感元件的集成设计也在不断地突破,成本低、准确度高、可批量生产及体积小等特点使MEMS压力传感器的应用范围也越来越广泛。
目前,汽车和医疗是MEMS压力传感器最大的应用领域。未来智能手机、平板电脑可能集成MEMS压力传感器用以检测大气压,或充当高度计以支持室内定位服务。

4、汽车行业发展助推MEMS压力传感器规模保持高增速
——汽车整体产量增速放缓,新能源汽车市场崛起
2012-2017年,我国汽车产量整体保持上升的趋势,近两年有所下降。2017年后,我国汽车产量开始下滑。
2019年,我国汽车产业面临的压力进一步加大,产销量与行业主要经济效益指标均呈现负增长。2019年产量为2572.1万辆,同比下降7.51%。
2020年,由于国内疫情的影响,一季度部分工厂停工停产,导致全年汽车产量下降至2522.5万辆,同比下降2%。
受益于政策的优惠,我国新能源汽车市场从2014年开始快速发展,近几年保持相对稳定状态。目前,为了缓解疫情对新能源汽车行业的影响,我国推迟补贴政策至2021年底,行业发展正逐渐恢复中。
根据中国汽车工业协会统计据显示,2020年中国新能源汽车产量达到136.6万辆,产量较2019年有所回升。

——MEMS压力传感器替代优势明显,市场体量较大
压力传感器是汽车电子控制系统电子控制系统的重要信息源,由于安装位置的环境温度和印刷电路板(PCB)上的要求放置,传统的压力传感器在汽车应用中可能会发生高温,从而影响附近零部件的工作温度。
而MEMS压力传感器克服了原有传感器温度适应性差的缺点,一般能保证0.1%~0.3%F.S.的稳定性。普通轿车一般搭载近百种MEMS压力传感器,而高档轿车的MEMS压力传感器需求更大。
目前,MEMS压力传感器已成为MEMS传感器市场规模最大的细分市场之一,在汽车、工业、医疗和和航天航空领域均有广泛的应用。2020年我国MEMS压力传感器市场规模约为135亿元。

5、MEMS压力传感器未来有望成长为近300亿级市场
MEMS压力传感器在汽车市场应用的兴起是其应用市场的一部分,未来压力传感器里的高度计另外一个主要应用市场将会是爆发的无人机市场。
美国《Aviation Week&Space Technology》刊登的分析报告称,2014-2023年将是无人机市场的指数发展期,至2023年全球无人机市场的规模将达到673亿美元。高度计将广泛应用于无人机的制造。随着无人机制造市场的爆发,压力传感器中高度计的用量应将出现更大增长。
从应用来看,无人机内置的高性能MEMS气压传感器可精确测量高度,并可与IMU的高度控制读数结合使用。另外,MEMS气压计还有低延迟性、体积小、重量轻、功耗低等优势。

随着无人机技术的逐步成熟,近几年无人机应用逐渐从军用扩展到民用领域,在防灾、电力、森林、气象、喷洒农药、遥感遥测、电力巡线、地质勘探、海洋勘测等多方面有广泛的应用,并且已有货运航空公司开展无人机送货的实验运行。2015-2019年我国无人机市场规模不断扩大,2019达到604亿元。

在国内市场上,在消费电子、可穿戴设备、无人机等行业高需求的推动下,结合国内MEMS压力传感器国产化进程加快,以及市场历年增长趋势,预测到2025年约接近300亿元。

六、2022年中国MEMS惯性传感器行业市场规模及发展前景分析 ——“小而美”市场成长空间大
1、MEMS惯性传感器简介
MEMS惯性传感器是以集成电路工艺和微机械加工工艺为基础,在单晶硅片上制造出来的微机电系统,包括加速度计(或加速度传感器)和角速度传感器(陀螺)以及它们的单、双、三轴组合IMU(惯性测量单元),AHRS(包括磁传感器的姿态参考系统)。
简单来讲,MEMS惯性传感器主要是指MEMS加速度计和MEMS陀螺仪,它们均由一颗MEMS芯片和一颗ASIC芯片组成,两颗芯片封装一起构成了陀螺仪或加速度计。MEMS惯性传感器的类型如下:

2、MEMS惯性传感器单个企业规模较小,但市场整体规模效应逐渐凸显
从行业内企业的角度来看,惯性传感器相对而言技术难度较高,全球市场的供应商就非常有限且集中,全球前四大厂商意法半导体、InvenSense、博世和AKM占据了70%左右的市场份额。
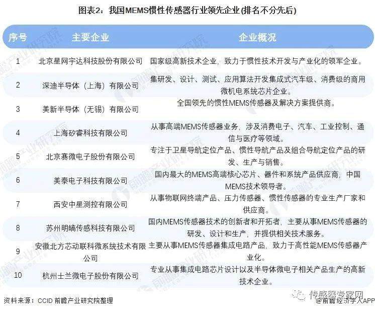
目前国内MEMS惯性传感器公司有星网宇达(002829)、深迪半导体(上海)、美新半导体(无锡)、矽睿科技、耐威科技、明皜传感等等,但是国内公司在营业规模、技术水平、产品结构方面与国外相比存在明显差距,国内MEMS惯性传感器公司规模还相对较小,但企业整体的规模效应正在凸显。

但是,从市场规模来看,惯性传感器是智能手机、平板电脑等3C产品中应用最为广泛的传感器之一。
中国的惯性传感器市场既有平板电脑、导航仪、无人机、智能手机等“山寨”和品牌结合的多层次市场,非常有利于行业的发展。由于应用在消费类电子产品中,因此惯性传感器市场总体对价格的敏感度较高,对产品尺寸的要求极高,传感器尺寸越小越有竞争力。
消费类市场仍是惯性MEMS器件规模较大的细分市场,但是价格压力巨大,竞争也是非常激烈,但随着智能汽车产业的发展,其在汽车领域的应用市场将会很快超越消费电子。
2020年MEMS惯性传感器的市场规模约为63亿元,相较于MEMS压力传感器市场规模较小,属于“小而美”的细分市场。

3、航天和国防领域对MEMS惯性传感器精度要求最高
按MEMS惯性传感器的不同精度来看,低精度MEMS传感器主要应用于消费电子领域,中精度MEMS传感器主要应用于汽车行业,高精度MEMS惯性传感器主要应用于航天和国防领域。随着高精度MEMS惯性传感器的不断更新迭代,未来应用领域将更为广泛。

4、MEMS惯性传感器市场规模未来有望接近150亿元
随着惯性传感器的应用方式和应用范围的丰富,未来全球惯性传感器市场将持续增长。
根据Markets&Markets预测,全球惯性传感器市场规模将从2014年的31亿美元快速增长至2020年的64.5亿美元,年复合增长率为12.93%。
其中,亚太地区由于手机、可穿戴设备等消费电子市场的持续增长,其市场容量的增速将超过全球平均增幅,年复合增长率为15.14%。
结合近年来,我国MEMS惯性传感器行业市场发展趋势,预测到2026年市场规模将近150亿元。

七、2022年中国MEMS声学传感器市场现状与发展前景——可穿戴、物联网应用推动新浪潮
1、MEMS声学传感器简介
MEMS(微型机电系统)声学传感器是基于MEMS技术制造的微型麦克风和超声波传感器,简单的说就是一个电容器集成在微硅晶片上,可以采用表贴工艺进行制造,能够承受很高的回流焊温度,容易与CMOS工艺及其它音频电路相集成,并具有改进的噪声消除性能与良好的RF及EMI抑制能。
MEMS声学传感器的全部潜能还有待挖掘,但是采用这种技术的产品已经在多种应用中体现出了诸多优势。
MEMS声学传感器以微型麦克风为主,而麦克风的组成一般是由MEMS微电容传感器、微集成转换电路、声腔、RF抗干扰电路这几个部分组成的。
MEMS微电容极头包括接受声音的硅振膜和硅背极,硅振膜可以直接接收到音频信号,经过MEMS微电容传感器传输给微集成电路,微集成电路把高阻的音频电信号转换并放大成低阻的电信号,同时经RF抗噪电路滤波,输出与前置电路匹配的电信号,就完成了声电转换。通过对电信号的读取,从而实现对声音的识别。

2、MEMS声学传感器应用领域广泛
MEMS声学传感器是MEMS传感器中最先被大规模应用的细分产品之一,尤其是微型麦克风。
在MEMS声学传感器出现以前,手机、耳机、电脑等消费电子均采用的传统驻极体麦克风,苹果手机开启了智能手机大规模应用MEMS声学传感器的时代,随着MEMS声学传感器制造工艺日趋成熟以及出货量的不断增加,终端价格降低让MEMS声学传感器应用由高端智能手机普及到了中低端智能手机,外挂耳机和平板电脑的使用量也在不断增加。
随后,医疗电子、汽车电子、可穿戴设备、物联网也为MEMS声学传感器应用领域。

3、消费电子行业成长助推MEMS声学传感器规模高速增长
——MEMS声学传感器在消费电子领域替代优势明显,需求较大
在MEMS声学传感器(MEMS麦克风)问世前,手机、电脑、游戏机等消费电子产品主要搭载的是ECM,但由于全面屏手机对手机空间设计提出挑战,游戏机、可穿戴等消费电子产品对于内置配件的体积要求更趋微型化,MEMS声学传感器凭借其体积小、稳定性好等特点,迅速抢占市场。
目前消费电子是我国MEMS声学传感器的主要应用领域,具体来看,一台智能手机一般配备有3-5颗MEMS麦克风、TWS耳机则是1-2颗,而智能家居主要的交互产品智能音箱则达到2-8颗的数量。另外,可穿戴设备对于低功耗、小体积的MEMS麦克风需求较大。


——5G助推新一波换机潮,可穿戴设备出货量增速较高
2015-2020年,中国手机市场进入存量状态,但随着5G基础设施的全面推广建设,新一波换机潮正在进行中。2020年中国手机出货量为3.08亿部,同比下降20.82%。2021年1-8月,手机出货量为2.27亿部,同比增长12.3%,增长潜力较大。

从2019年我国第一台5G手机问世开始,国内5G手机出货量呈指数型上升趋势。从2019年的0.14亿部,增长到2020年全年1.63亿部的出货量。2021年1-8月,我国5G手机出货量已达1.68亿部,同比增长79.7%,占手机出货量的74.1%。我国5G手机的换机潮正在兴起。

智能可穿戴设备领域发展迅速,已引起全社会的广泛关注,大量国内外IT技术领域的领先企业及中小型创新企业、创业者、投资者纷纷投入到智能可穿戴设备领域。
2017年以来中国的可穿戴设备出货量逐年增加,2020年第四季度可穿戴设备出货量为3026万台,同比增长9.6%。

——MEMS规模逐年扩大,手机市场渗透率高
上述的5G手机、智能穿戴设备的高速增长以及这些领域对MEMS声学传感器的需求,从而推动了整个MEMS声学传感器规模的高速增长。具体来看,每部智能手机需要搭载至少3-5颗MEMS麦克风,整体的渗透率较高。除了应用在手机、电脑等领域外,耳机组、汽车电子、医疗数位摄录影机也是MEMS声学传感器重要的应用市场。2020年MEMS声学传感器市场规模约为50.8亿元。

4、物联网行业高速增长,MEMS声学传感器市场规模未来有望突破100亿元
——MEMS声学传感器在物联网的应用优势明显,物联网规模增速加快
物联网的人机交互界面等产品对于传感器要求倾向低功耗、微型化以及注重成本效益,而MEMS声学传感器能够满足以上几点需求。

2013-2019年,我国物联网市场规模增速达到15%以上。2019年,我国物联网市场规模达到14900亿元,同比增长18.25%。未来,随着国家政策对物联网等新兴行业的倾斜,对应的,其衍生的MEMS声学传感器市场将迎来新一波高增长。

——物联网开启新机遇,MEMS声学传感器规模有望突破100亿元
目前,医疗和汽车领域的MEMS声学传感器市场规模目前还很小,但未来将持续增长,物联网将开启新机遇。
MEMS声学传感器可实现语音检测和识别,使得人机交互更加方便、设备控制更加有效。未来一段时间内,MEMS声学传感器的应用相比之前较多的集中在可穿戴、物联网等领域。预计到2026年,MEMS声学传感器市场规模有望达到119亿元。

八、2022年中国及31省市MEMS传感器行业政策汇总及解读——发挥产业集聚效应、鼓励高端产品研发
1、政策历程图
MEMS传感器代表了未来传感器的发展方向,具有体积微小、低功耗、一致性高等特点,可大批量、低成本制造,大大拓宽了传感器的应用领域,为智能设备的发展奠定了重要的技术基础,亦是物联网的重要组成部分。
国家的五年规划中,MEMS传感器行业的发展承担了转型升级迈向数字经济的重担。
具体来看,我国“十五”规划提出增强新型元器件等产品的制造能力,到“十三五”规划提出制造强国战略,明确重点突破核心基础零部件(元器件)先进基础工艺。MEMS传感器由制造转向自主研发及技术攻关。
“十四五”规划,正式提出打造数字经济新优势,MEMS传感器作为“卡脖子”领域的核心技术,对于数字经济的推动作用愈发明显。

2、国家层面政策汇总及解读
——国家层面MEMS传感器行业政策汇总
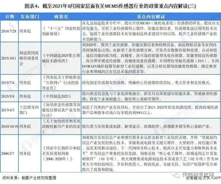
自2006年以来,国务院、国家发改委、工信部等多部门都陆续印发了支持、规范MEMS传感器行业的发展政策,内容涉及MEMS传感器发展技术路线、MEMS传感器发展目标、MEMS传感器的应用推广等方面:



——国家层面MEMS传感器行业重要规划目标解读
2021年1月29日,国家工信部发布《基础电子元器件产业发展行动计划(2021—2023年)》,从发展方向、实现路径、推广市场以及配套方面,对基础电子元器件产业提出了规划。具体来看,针对新型MEMS传感器重点向小型化、低功耗、集成化发展,支持产、学、研合作。完善MEMS传感器行业配套,优化发展环境。

2021年9月10日,工信部等8部门联合发布《物联网新型基础设施建设三年行动计划(2021-2023年)》,明确到2023年,在国内主要城市初步建成物联网新型基础设施,社会现代化治理、产业数字化转型和民生消费升级的基础更加稳固:创新能力有所突破——高端传感器、物联网芯片、物联网操作系统、新型短距离通信等关键技术水平和市场竞争力显著提升。

3、各省市层面的政策汇总及解读
——31省市MEMS传感器行业政策汇总
目前,我国大力推进产业园区建设,加快提升产业园区的集聚效应,各省市积极响应,陆续发布加快智能传感器及物联网产业园区建设的相关政策,目前,上海、浙江、江苏、广东、北京等各地区均积极发展传感器产业园区,壮大新兴产业,加快数字经济的转型升级:



——31省市MEMS传感器行业发展目标解读
“十四五”期间,我国主要省份也提出了MEMS传感器行业的发展目标。山东省明确提出到到2023年,智能传感器主营业务收入达到300亿元,其他省市如浙江、福建、广东和海南均提出了MEMS传感器行业发展的目标或规划:
